青城武术
-
【有疫情地区居家隔离吗,有疫情地区居家隔离吗现在】
本文目录一览:〖壹〗、居家隔离的要求标准几天〖贰〗、如果单位和居住地都属于疫情中风险地区,需要居家隔离吗?〖叁〗、低风险地区回延安要被隔离吗〖肆〗、居家隔离的条件〖伍〗、从中风险地区返乡回来不报备,独自居家隔离可以...
-
夏邑疫情隔离地区名单(夏邑是否有新的疫情增加)
本文目录一览:〖壹〗、河南夏邑县疫情严重吗〖贰〗、夏邑县为什么不开学〖叁〗、南通回夏邑需要隔离吗〖肆〗、北京朝阳区回夏邑需要隔离吗?〖伍〗、夏邑县疫情风险等级〖陆〗、夏邑隔离点在哪河南夏邑县疫情严重吗〖...
-
【延迟疫情重点地区,疫情延后】
本文目录一览:〖壹〗、深圳:延迟疫情重点地区有关人员返深时间〖贰〗、关于受疫情影响能不能延迟还房贷,五大行最新消息来了!〖叁〗、为什么国家要延长假期至2.10号?深圳:延迟疫情重点地区有关人员返深时间〖壹〗、为坚决阻断新...
-
怎么识别疫情严重地区呢/如何判定为疫区
本文目录一览:〖壹〗、疫情级别如何划分〖贰〗、怎么判断是中高风险地区〖叁〗、疫情风险等级划分4个等级怎么判定〖肆〗、怎么用微信看全国中高风险疫情地区〖伍〗、全国疫情等级区域是如何划分的疫情级别如何划分〖壹〗、...
-
南京溧水地区疫情最新/南京溧水区新型冠状病毒最新消息
本文目录一览:〖壹〗、南京禄口机场发现9例新冠阳性,全民核酸迅速展开〖贰〗、注意:南京世界机场9人检测结果呈阳性,南京四地上调为中风险〖叁〗、河南暴雨挺住!南京新冠抗住!风雨同舟,共度难关!南京禄口机场发现9例新冠阳性,全...
-
河源市有哪个地区有疫情/河源现在有多少例
本文目录一览:〖壹〗、河源市源城区黄子洞有疫病吗〖贰〗、河源确诊病例在哪里〖叁〗、河源哪里有疫情〖肆〗、河源东源县管控区范围、地图及管控措施河源市源城区黄子洞有疫病吗有根据疫情防控需要,经河源市源城区新型冠状病毒...
-
近来疫情区都是哪些地区/近来的疫区有哪些
本文目录一览:〖壹〗、现在疫情管控地区有哪些〖贰〗、全国疫情高中低风险区一览表?〖叁〗、中国现在疫情最严重的地区〖肆〗、国内疫情涉及多少省市现在疫情管控地区有哪些〖壹〗、高风险等级地区:以县、市(区)为单位,累计病...
-
【无极地区疫情最新情况,无极县最新疫情通报】
本文目录一览:〖壹〗、无极县是否有疫情了?〖贰〗、邢台在疫情期间曾属于过几级风险区?〖叁〗、石家庄无极县来长治需要隔离吗〖肆〗、石家庄都哪些地方有疫情无极县是否有疫情了?〖壹〗、没有。截止2022年8月12日,无极...
-
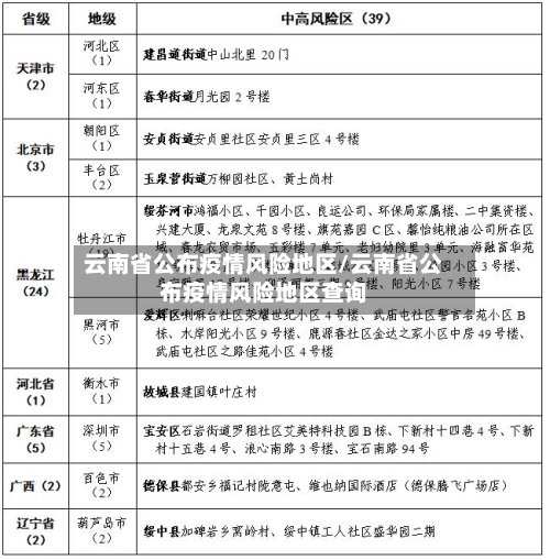
云南省公布疫情风险地区/云南省公布疫情风险地区查询
本文目录一览:〖壹〗、云南中风险地区名单〖贰〗、云南风险地区最新名单云南风险地区最新名单公布〖叁〗、云南昆明是低风险地区吗云南中风险地区名单〖壹〗、云南省共划定有毒野生菌中毒高风险地区7个,分别为宜良县、红塔区、华宁县、...
-
成都看疫情地区小程序/成都疫情微信小程序
本文目录一览:〖壹〗、怎么在手机上查看全国中高风险疫情地区〖贰〗、2022元旦国内疫情风险地区实时查询(微信+手机+电脑)〖叁〗、怎么通过微信小程序查询当地疫情风险等级〖肆〗、抗击新冠肺炎疫情6款必备小程序怎么在手机...