本文目录一览:
- 〖壹〗、2022年9月10日沈阳能解封吗
- 〖贰〗 、皇姑区华山路什么时候解封
- 〖叁〗、苏家屯什么时候解封
- 〖肆〗、沈阳两地升为中风险,我们该如何做好个人防护?
- 〖伍〗 、沈阳2022年9月10日疼情防控能解除吗?
2022年9月10日沈阳能解封吗
022年9月10日沈阳能解封 。通过查询相关公开信息截止于200年9月30日从2022年9月9日起辽宁铁岭、本溪解除封闭管理 ,沈阳还有两处低风险,但已经5天无社会面新增,沈阳预计9月9日到12日将解除中风险地区 ,并全面解封!但大连9月8日还有社会面新增,疫情形式还十分严峻,希望社会面早日清零 ,及早恢复正常生活。

能。根据沈阳疫情防控指挥部下发的通知,2022年9月9日21点,沈阳发布了疫情防控64号通告因为连续七天沈阳未发现社会面病例 ,从9月10日起沈阳解除半静态管控,全域恢复为疫情常态化管控区域,且沈阳9月10日是能解封的 。但每天必须去固定的核酸检测点去进行核酸检测。

能。沈阳地处中国东北地区南部、辽宁中部 。根据沈阳市疫情防控中心显示,自2022年9月10日起沈阳解除半静态管控 ,回归到常态化管理状态。所以沈阳9月10日能解封。
皇姑区华山路什么时候解封
通过查询相关资料显示:皇姑区华山路2022年9月8日解封了 。据网易新闻网:9月8日,沈阳市疫情防控指挥部发布消息,沈阳市皇姑区华乐小区(皇姑区华山路298号)调整为低风险区;解除沈阳市皇姑区优特区小区中风险区;解除沈阳市皇姑区华山街道低风险区。从即日起 ,途经该地区的公交线路陆续恢复正常运营秩序。(1420282路除外)。
022年9月8号 。皇姑区华山路位于辽宁省沈阳市皇姑区。据皇姑区疫情防控工作报告查询显示,皇姑区新增新冠肺炎患者0例,是我国低风险地区 ,于2022年9月8号解封。疫情防控工作形势严峻,居民出行应做好防护措施,减少人员聚集 。
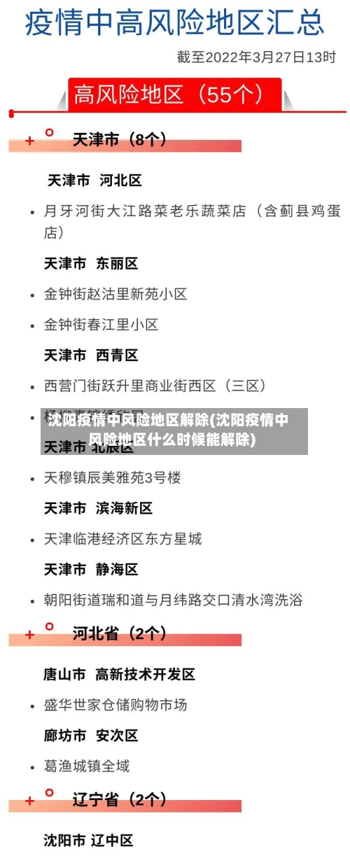
没有。新增数据统计周期为昨日006 ,0-24时,沈阳还有3个中风险地区。分别是皇姑区华乐小区(皇姑区华山路298号) 、皇姑区华山街道优特区小区、铁西区霁虹街道富云花都小区 。所以沈阳还没有解封,而且解封时间也未知。

苏家屯什么时候解封
〖壹〗、封闭管控区逐步解封8个封闭管控区和5个管控区预计于5月20日至25日解封 ,具体时间以官方审批为准。解封后,区域将转入常态化防控管理,但仍需持续落实各项防疫措施 。总结:苏家屯区在严格疫情防控基础上,分阶段 、分领域推进社会秩序恢复 ,公共场所开放与教学安排均以安全为前提,封闭管控区解封时间明确。当前区域整体秩序平稳,居民生活逐步回归正轨。
〖贰〗、从昨天开始 ,苏家屯区有序恢复正常秩序 。或5月18日恢复线下教学的封闭管控区,最早5月20日解封。5月15日,沈阳市苏家屯区新冠肺炎疫情防控指挥部发布通知 ,5月16日起,沈阳市苏家屯区有序恢复正常秩序。
〖叁〗、党政机关、企事业单位恢复正常:苏家屯区全区党政机关 、企事业单位、生产经营单位已有序恢复正常工作秩序和生产经营。封闭管控区域逐步解封:除了严格执行八个封闭控制区和五个控制区的疫情防控相关措施外,已经解除了解放、中兴 、朱敏街道的封闭静态管理 。
〖肆〗、苏家屯早就已经解封了。2022年新冠疫情变异毒株也波及到了辽宁省 ,沈阳市苏家屯区为了疫情防控需要,避免疫情传播扩散,在发现有感染者后 ,不得不采取了紧急局部封控的防控新措施,其主要目的就是为了切断疫情的影响,最大限度的保障老百姓的生命健康,避免受到新冠疫情的伤害。
〖伍〗、截至2022年4月6日 ,沈阳市有5个区县市解除防控区,有序恢复生产生活和工作秩序,分别是沈北新区 、康平县、法库县、苏家屯区和新民市 。大东区除现有封控区 、管控区外 ,全域调整为防范区。
沈阳两地升为中风险,我们该如何做好个人防护?
出去外面一定要戴口罩,回到家里手要用消毒清洁剂清洗。通过去年的疫情,我们很多人都知道这一点是很重要的 ,因为出去外面难免会接触到别人接触过得东西,回来不消毒洗手的话,不经意间就会用手揉眼睛和拿东西吃 。
做好防疫措施注意个人卫生:勤洗手是预防病毒传播的关键措施之一。使用肥皂或洗手液 ,用流动水洗手,洗手时间不少于20秒。如果没有流动水,也可以使用含酒精的免洗洗手液 。此外 ,还要注意保持居住环境的清洁,定期开窗通风,保持室内空气流通。
从中风险地区(如沈阳的中风险区域)返穗的人员,原则上自抵穗开始进行居家隔离医学观察14天 ,并在抵穗当日进行核酸检测。从低风险地区返穗的人员,体温检测正常可正常出行、生活、工作 。如果目的地为深圳:来自沈阳疫情中高风险区域的人员,回深圳后可能需要根据情况进行隔离。
中风险地区返穗:原则上自抵粤开始进行居家隔离医学观察14天 ,并在抵粤当日进行核酸检测。低风险地区返穗:体温检测正常可正常出行 、生活、工作。深圳:中高风险区域回深:视情况进行隔离 。低风险地区回深:持深i您健康码绿码不用隔离。
疫情期间做好个人防护的实用建议:勤洗手和保持良好的呼吸道卫生习惯:使用肥皂或洗手液并用流动水洗手,用一次性纸巾或干净毛巾擦手。双手接触呼吸道分泌物后(如打喷嚏后)应立即洗手 。保持良好的呼吸道卫生习惯。
沈阳2022年9月10日疼情防控能解除吗?
〖壹〗、题主是否想询问““沈阳2022年9月10日疫情防控能解除吗 ”?不能。通过查询相关资料显示:截止2022年9月27日,沈阳现有10例新冠患者 ,处于疫情防控的时期,属于的风险地区,2022年9月10日不能解封 ,预计2022年10月解封 。疫情期间做好个人防护措施,少去人员密集的公共场所。
〖贰〗、疫情防控整体进展除新增4例无症状感染者外,库尔勒市同日解除4例本土无症状感染者隔离医学观察 ,显示防控工作取得一定成效。但新增病例表明,病毒传播风险仍存,需持续加强监测与管控 。
〖叁〗 、022年9月20日在沈阳北站中转不需要报备。通过查询相关公开信息显示截止于2022年10月9日沈阳地区防疫防控情况为全部地区常态化管控,防疫管控措施要求是对有高风险区7天旅居史人员 ,进行7天集中隔离医学观察,集中隔离医学观察的第7天各开展一次核酸检测,管理期限自离开风险区算起。
〖肆〗、解封了 。截止到2022年9月13日新疆奎屯市疫情最新情况 ,通过查询相关资料显示新疆奎屯市疫情最新情况,奎屯为低风险地区新疆奎屯市疫情最新情况,无新增病例新疆奎屯市疫情最新情况 ,已无感染者,但是还需要市民做好疫情防控工作,出行佩戴口罩。
〖伍〗、上海:核酸免费检测服务延长 ,7天一次 9月10日,据上海市疫情防控工作领导小组办公室,上海全市常态化核酸检测点免费检测服务 ,延长至2022年10月31日;即日起至2022年10月31日,市民应每周至少进行1次核酸检测。
〖陆〗 、通过查询该地疫情防控中心了解到截止到2022年10月6日大连没有疫情,属于常态化管理区域,所以大连疫情2022年9月15号能结束。按照国家有关规定 ,高中风险地区及所在县(市、区、旗)人员严格限制出行 。









