疫情苏州中风险地区/苏州疫情风险等级划分

本文目录一览:

4月21日23时起昆山新增中风险地区

〖壹〗、自2022年4月21日23时起,昆山市新增两处中风险地区 ,分别为通湖路公园壹号13幢 ,中山路假日花苑3幢、4幢 。同时,昆山市划定了新增封控区 、管控区,并明确了相应管控措施 。

疫情苏州中风险地区/苏州疫情风险等级划分-第1张图片

〖贰〗、河北:4月21日起 ,邯郸市魏县双井镇野庄村调整为中风险地区。黑龙江:4月21日14时起,哈尔滨市南岗区海城街176号院、新境街10号新华印刷厂家属楼小区10栋调整为中风险地区。江苏:4月21日23时起,苏州昆山市通湖路公园壹号13幢 ,昆山市中山路假日花苑3幢 、4幢调整为中风险地区 。

疫情苏州中风险地区/苏州疫情风险等级划分-第2张图片

〖叁〗、富士康昆山两座工厂停工情况停工原因与时间:富士康位于昆山城北的“电发”和“富弘”两个厂区因出现新冠肺炎新增病例,于上周三(4月20日)停工,所有员工留在宿舍 ,宿舍区域受严格封控。鸿海在昆山共有四个厂区,仅此两座停工,其余两个厂区仍在运营。

疫情苏州中风险地区/苏州疫情风险等级划分-第3张图片

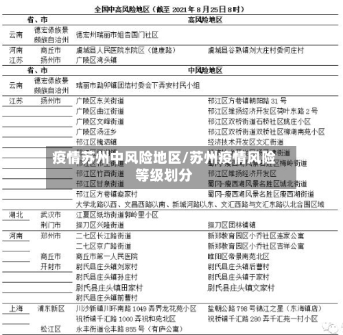
全国疫情“中高风险”地区一览

截至近来 ,国内共有2个高风险地区,76个中风险地区,主要分布在陕西省、河南省 、浙江省等地 ,以下为详细信息(数据不包括港澳台地区):高风险地区:具体地区名单会随疫情形势动态调整 ,可通过权威渠道实时查询 。

查询方式:点击进入上海本地宝的风险专题页面,可获取全面的风险地区数据。附加功能:关注微信公众号“上海本地宝”,在对话框搜索【风险】 ,即可便捷获取实时更新的全国疫情风险等级和中高风险地区名单。注意:以上数据仅限于中国大陆地区,不包括港澳台 。

通过全国疫情风险等级查询小程序进行查询。

苏州市吴门桥街道什么时间开始划分为中风险地区的?

吴门桥街道位于苏州市姑苏区南部,是姑苏区的南大门。

金阊街道金石街8号;沧浪街道玉兰新村26幢;双塔街道市桥南25号;虎丘街道倪家苑3栋;虎丘街道木耳场76幢;虎丘街道玻纤路南五泾浜后弄6-2号;虎丘街道茗利苑A、B、C 、D号;虎丘街道缘园小区8幢;吴门桥街道福运公寓1幢;吴门桥街道香雪海饭店 。

012年沧浪区撤销时 ,其下辖的街道包括双塔街道 、南门街道、胥江街道、吴门桥街道 、葑门街道、友新街道。不过,沧浪区现已被撤销,相关区域划归姑苏区管辖。

早在清光绪二十一年(1895年) ,这里就诞生了规模较大的工业企业——苏经丝厂和苏纶纱厂,成为了近代苏州民族工业的发源地 。到了上世纪三四十年代,吴门桥地区的工业发展已达到了相当规模 。吴门桥街道承载了丰富的历史文化和工业发展历史。

苏州人员疫情期间来南京需要核酸吗?要隔离吗?

〖壹〗、苏州人员疫情期间来南京 ,一般需提供48小时内核酸检测阴性证明,是否隔离需根据具体情况判断。具体如下:所有来自或途经苏州市人员:需提供48小时内核酸检测阴性证明 。抵宁后尽快且不得超过1两小时向所在社区(村) 、单位(或所住宾馆)报告,配合落实健康监测、核酸检测等疫情防控措施。

〖贰〗、江苏省内到南京是否需要隔离 ,需根据具体情况判断 ,低风险非涉疫地区无需隔离,重点关注城市或中高风险地区相关人员需按要求采取相应防控措施。具体如下:江苏省内低风险非涉疫地区来宁:无需核酸检测和隔离,携带健康码绿码即可 。

〖叁〗 、后11天:进入跟踪健康监测阶段 ,期间可正常活动,但需严格遵守核酸检测要求。核酸检测安排:在14天健康管理期内,需于第14天各进行1次核酸检测 ,共计9次。政策适用范围所有市外来(返)南京人员均需执行该措施,无论行程码是否带星号 。

苏州风险地区

外省来苏州是否为绿码及是否需要隔离,需根据出发地疫情风险等级及个人行程综合判断 ,具体如下:健康码颜色判定低风险地区:外省低风险地区来苏州人员,健康码通常为绿码。中高风险地区:若来自中高风险地区,健康码可能显示为红码或黄码。

苏州近来不属于中高风险地区 ,行程码不带星 。以下是具体说明:风险等级划分依据:根据国家相关疫情防控政策,中高风险地区的判定主要基于区域内疫情传播风险程度、病例数量及聚集性疫情规模等因素。截至3月26日,苏州未被划定为中高风险地区 ,表明其整体疫情风险处于可控范围。

苏州风险地区有:中风险区 ,竹辉路(人民路至相王弄段)两侧沿街店铺、养蚕里菜场 、养蚕里新村41到49,5560、6999幢、玉兰社区高家村 。低风险区,东 、南至护城河 ,西至人民路 、北至十全街区域(中风险区除外) 。

自2022年4月21日23时起,昆山市新增两处中风险地区,分别为通湖路公园壹号13幢 ,中山路假日花苑3幢、4幢。同时,昆山市划定了新增封控区、管控区,并明确了相应管控措施。

苏州市全域为低风险地区 。具体信息如下:全域低风险:根据国务院联防联控机制的相关规定 ,经市指挥部研究决定,苏州市在调整部分区域疫情风险等级后,全域已调整为低风险地区。

来自或途径苏州人员到宿迁要核酸检测吗?要隔离吗?

宿迁近来可以正常进入 ,但外地人进入需遵循宿迁防疫政策,具体如下:来自或途经苏州市的人员:所有来自或途经苏州市的来(返)宿人员,应在抵达后尽快且不得超过1两小时向所在居村委和单位(或所住宾馆)报告 ,配合健康监测 、核酸检测等防控措施。

不需要隔离 ,需要核酸检测报告或者下车以后做核酸检测 。然后居家隔离,每7天做一次核酸检测。

需隔离或健康监测的情况:中高风险地区人员:应暂缓来苏,待所在地区风险等级降至低风险后 ,方可来苏。中高风险地区所在城市低风险人员:需第一时间向社区和工作单位报备,配合落实健康监测及核酸检测 。

入境来苏州人员所有从境外返回苏州的人员,无论是否已完成集中隔离 ,均需主动向目的地社区(村)、单位或酒店报备。入境人员可能涉及不同国家的疫情风险,报备有助于落实后续健康管理措施,例如核酸检测、居家健康监测等。

所有来自或途经苏州市人员:需提供48小时内核酸检测阴性证明 。抵宁后尽快且不得超过1两小时向所在社区(村) 、单位(或所住宾馆)报告 ,配合落实健康监测、核酸检测等疫情防控措施。

相关推荐

  • 【搜索全国疫情地区地图,看看全国疫情地图】

    【搜索全国疫情地区地图,看看全国疫情地图】

    本文目录一览:〖壹〗、高德地图如何查疫情区域〖贰〗、高德如何查看疫情地图?〖叁〗、全国风险地区查询高德地图如何查疫情区域〖壹〗、步骤一:进入搜索界面在高德地图首页点击搜索按钮(位置可能因用户设置显示在上方或其他区域)。步骤二:输入关键词查询在搜索框中输入“疫情地图”,进入专题页面。步骤三:查看疫情分布地图中黄色圆点标记为疫情分布位置,圆点...

  • 疫情被包围的昭通地区/疫情被包围的昭通地区叫什么

    疫情被包围的昭通地区/疫情被包围的昭通地区叫什么

    本文目录一览:〖壹〗、云南昭通疫情封城了吗〖贰〗、强制隔离之后还要强制收费,300元一天的收费标准为什么都不买账_百...〖叁〗、扩散!昭通这份新冠疫情防控告知书请收好,事关大家出行和安全!_百度...〖肆〗、昭通市昭阳区有疫情吗?云南昭通疫情封城了吗〖壹〗、云南昭通疫情没有封城。根据相关公开信息显示,截止2022年10月9日,10...

  • 【六安地区有没有疫情,六安市有没有疫情】

    【六安地区有没有疫情,六安市有没有疫情】

    本文目录一览:〖壹〗、六安核酸检测全阴,为什么还有新增感染者?〖贰〗、确诊一例病例,安徽六安两地调整为中风险地区〖叁〗、安徽最初两例感染者并非零号病人,确定零号病人的难度有多大?〖肆〗、安徽省六安市的疫情严重吗?〖伍〗、安徽新增两例确认均在六安,官方是否确定了感染源和途径?六安核酸检测全阴,为什么还有新增感染者?〖壹〗、安徽省...

  • 【高州地区疫情防控,高州疫情防控指挥部】

    【高州地区疫情防控,高州疫情防控指挥部】

    本文目录一览:〖壹〗、2022年3月24日起茂名机场快线暂停运营〖贰〗、2022广东茂名来许昌防疫政策(2021年茂名防疫最新要求)〖叁〗、现在高州有疫情吗〖肆〗、高州有多少例〖伍〗、从高州石鼓去深圳东门要做核酸吗?〖陆〗、茂名最新的防疫规定2022年3月24日起茂名机场快线暂停运营022年3月24日起,茂名机场快线因疫...

  • 疫情厉害地区快递传染吗(疫情地区的快递有危险没)

    疫情厉害地区快递传染吗(疫情地区的快递有危险没)

    本文目录一览:〖壹〗、疫情期间快递会传播病毒吗?如何接收快递更安全?〖贰〗、从疫区发来的快递能传染人吗?〖叁〗、警惕“物传人”!收到这些快递要先消毒→疫情期间快递会传播病毒吗?如何接收快递更安全?疫情期间快递传播病毒的风险较低,近来未发现因接收快递感染新冠肺炎的病例,但仍需采取预防措施以降低潜在风险。具体分析如下:病毒在物体表面存活时间有...

  • 全国疫情风险地区分更新/全国疫情风险地区划分最新查询

    全国疫情风险地区分更新/全国疫情风险地区划分最新查询

    本文目录一览:〖壹〗、怎么查看各地疫情风险等级查询?〖贰〗、全国疫情“中高风险”地区一览〖叁〗、本地宝全国疫情风险等级查询入口_全国隔离政策查询器系统〖肆〗、国内疫情风险地区/国内疫情风险等级划〖伍〗、近来新冠疫情风险地区(现在新冠疫情风险地〖陆〗、全国疫情高中低风险区一览表?怎么查看各地疫情风险等级查询?〖壹〗、首先打...

  • 【什邡疫情管控地区名单公布,什邡疫情通知】

    【什邡疫情管控地区名单公布,什邡疫情通知】

    本文目录一览:〖壹〗、快递疫情停发区域更新(11.24)〖贰〗、重庆回德阳最新疫情防控要求(德阳疫情政策)〖叁〗、杨柳:用奋斗谱写战“疫”青春之歌〖肆〗、什邡疫情严重吗〖伍〗、四川低风险地区名单:最新取消集会活动限制快递疫情停发区域更新(11.24)朝阳市:双塔区、龙城区。沈阳市:信息未详细说明。广东路向:佛山市顺德区大部。广...

  • 常熟是否疫情风险地区(常熟是疫区吗)

    常熟是否疫情风险地区(常熟是疫区吗)

    本文目录一览:〖壹〗、阜阳市临泉县来常熟市要不要〖贰〗、现在常熟能去南京吗?〖叁〗、常熟疫情最新消息(更新中)阜阳市临泉县来常熟市要不要〖壹〗、阜阳市临泉县来常熟市不需要隔离,通过查询相关公开信息截止2022年11月4日,阜阳市临泉县在过去14日内没有疫情出现,所以防疫防控情况是处于低风险地区,而常熟市地区截止2022年11月4日的防疫防...

  • 湖北公布重点疫情地区(湖北以外重点疫区)

    湖北公布重点疫情地区(湖北以外重点疫区)

    本文目录一览:〖壹〗、湖北省首次公布省内14城新冠肺炎病死率〖贰〗、什么叫重点疫区〖叁〗、湖北等7省外来务工人员回扬州要一律劝返,无锡也不让进!国家发改委:这...湖北省首次公布省内14城新冠肺炎病死率湖北省首次公开松滋市委书记黄祥龙曾感染新冠肺炎,其在治疗期间由市长统筹指挥,康复后已回归工作并频繁出席公务活动。以下是详细情况:感染与治...

  • 自驾避开疫情地区要求(自驾途径疫区)

    自驾避开疫情地区要求(自驾途径疫区)

    本文目录一览:〖壹〗、自驾路过疫情区会被隔离吗?〖贰〗、杭州去外地要做核酸检测吗〖叁〗、江苏走高速需要满足什么条件?自驾路过疫情区会被隔离吗?如果车主选取自驾路过有疫情的高速,一般不会隔离,只要中途中没有下过车,在这个区域不超过四个小时就不会隔离,当然也是需要根据当地的具体政策来决定的,如果当地在疫情期间防控这方面的政策要求比较严格,这时...

返回顶部