本文目录一览:
- 〖壹〗 、广东疫情重点地区名单
- 〖贰〗、搭乘国内航班来返深圳旅客关注最新疫情防控要求的温馨提示
- 〖叁〗、深圳福田区沙头街道疫情封控区和管控区地址
- 〖肆〗 、深圳新报告3名确诊病例和1名无症状感染者,居住地公布
- 〖伍〗、广东省两热疫情高风险区有哪些地方
- 〖陆〗、深圳疫情封控区域在哪里
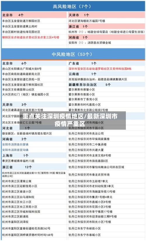
广东疫情重点地区名单
020年3月广东省新冠肺炎疫情风险等级重点地区名单如下:中风险地区:广州市越秀区;深圳市福田区;佛山市禅城区、南海区 、顺德区、三水区;惠州市惠城区、惠阳区 、惠东县、博罗县、大亚湾区;中山市主城区片区;肇庆市端州区;揭阳市普宁市 。

报告地区:广州市 病例特征:均为本土确诊病例 ,未提及境外关联或特殊传播途径。境外输入病例 确诊病例:新增1例(广州报告,来自柬埔寨)。无症状感染者转确诊:1例(广州报告,来自柬埔寨) 。

国内重点地区(2025年7月最新数据)广东省以下13个地市报告本地病例:佛山 、广州、东莞、中山 、深圳、江门、肇庆 、梅州、珠海、惠州、潮州 、阳江、云浮。全球分布特征主要流行区域集中在美洲、亚洲和非洲三大洲 ,但受传播范围广 、变数多的影响,具体国家名单尚未公开。
广东省“两热 ”(基孔肯雅热和登革热)疫情高风险区涉及以下地区:深圳市福田区福保街道菩提路216号点彩人家28栋该区域被明确列为高风险区,需重点关注蚊媒传播风险。基孔肯雅热和登革热均通过伊蚊叮咬传播,居民应加强防蚊措施 ,如清理积水容器、使用蚊帐或驱蚊剂,避免蚊虫滋生 。
截至2021年10月28日12时,广东省对重点地区来(返)粤人员健康管理措施主要包括分类管控、核酸检测 、健康监测等要求 ,具体需结合疫情风险等级和人员行程综合判定。
例如,疫情初期湖北全省因疫情严重被整体列为重点疫区;同时,全国范围内确诊病例超过100人的27个城市也属于此类 ,包括浙江省温州市、台州市、杭州市 、宁波市,河南省信阳市、驻马店市,安徽省合肥市、阜阳市 ,江西省南昌市等。这些地区因病例集中 、传播风险高,需采取更严格的防控措施 。

搭乘国内航班来返深圳旅客关注最新疫情防控要求的温馨提示
〖壹〗、搭乘国内航班来返深圳的旅客需持48小时内核酸检测阴性证明登机(国内中高风险地区和有阳性病例报告的地区所在城市来深航班旅客),同时接受落地核酸检测 ,无需等待结果即可离开机场,建议尽量选乘出租车、私家车返回居住地。
〖贰〗、自2021年11月17日零时起,搭乘深航航班进(返)北京的旅客需遵守以下疫情防控要求:48小时核酸与健康码要求旅客须持有48小时内核酸检测阴性证明,并出示“北京健康宝”绿码方可办理乘机手续。此要求为进(返)京的必备条件 ,缺一不可 。
〖叁〗 、春节期间去深圳是否需要做核酸需视具体情况而定。国内中高风险地区和有阳性病例报告的地区来深航班、火车和长途客车旅客,需持48小时内核酸检测阴性证明登机(上车),同时接受落地核酸检测。
深圳福田区沙头街道疫情封控区和管控区地址
〖壹〗、自2022年2月16日起 ,福田区在沙头街道划定的封控区和管控区具体地址如下:封控区:沙嘴村一坊115栋,实行“区域封闭,足不出户 ,上门服务” 。管控区:区域1:沙嘴中心街向东至沙嘴东路,蓝湾半岛北门处拐金地一路,在新沙边防干部家属楼拐西村二路 ,至金地一路向南沿着绿景红树湾一号至沙嘴中心街。区域2:瑞丰园购物广场。
〖贰〗 、封控区 福田街道:皇福苑A栋 。沙头街道:新洲南村28栋,福安大厦,上沙东村4巷5号、8巷8号、8巷11号 ,锦河苑第3栋,锦洲花园第15栋,上沙椰树村8巷15号。香蜜湖街道:求是大厦 、教育科技大厦、中国经贸大厦。福保街道:世界互联网金融创业中心。
〖叁〗、参照管控区管理区:滨河大道-新洲路-福荣路围合区域(除封控区 、管控区以外) 。以上区域管控措施按相关防疫规定执行,封控区、管控区内居民如遇到生活、就医等困难 ,可拨打街道暖心服务热线:83426876,或所在社区暖心服务热线。以上措施自2022年2月22日12时起执行,后续将根据疫情防控形势变化及时调整。
〖肆〗 、封控区 福田街道:景源华庭A栋 。该区域实行“区域封闭、足不出户、服务上门 ”的管理措施。沙头街道:金地花园307栋、312栋。同样实行“区域封闭 、足不出户、服务上门”的管理措施 。管控区 福田街道:景源华庭B栋、C栋。管控区前4天实行“足不出户 、核酸上门、服务上门”的管理措施。
深圳新报告3名确诊病例和1名无症状感染者,居住地公布
〖壹〗、深圳新报告的3名确诊病例和1名无症状感染者居住地信息如下:病例9:女 ,26岁,居住在罗湖区清水河街道草埔西社区鹤围村64栋,诊断为新冠肺炎无症状感染者 。病例10:男 ,2岁,居住在罗湖区清水河街道草埔西社区鹤围村64栋,诊断为新冠肺炎确诊病例(普通型)。
〖贰〗 、居住地:南山区招商街道爱榕园 感染来源:为“0215”疫情以来的密切接触者 ,通过密接排查发现。诊断结果:新冠病毒无症状感染者 。关联信息:与病例1同住爱榕园,可能存在家庭聚集性传播风险。
〖叁〗、月3日0-24时,深圳新增境外输入1例无症状感染者 ,具体情况如下:感染者基本信息:男性,中国籍。输入来源:印度尼西亚输入。行程轨迹及处理措施:11月2日从印尼雅加达乘机抵深,入境后即被集中隔离,后转至深圳市第三人民医院应急院区观察治疗 ,近来情况稳定 。
〖肆〗、月3日0 - 24时,深圳新增23例病例,其中21例诊断为新冠肺炎确诊病例 ,1例诊断为新冠病毒无症状感染者,另有1例为2月25日报告的本土无症状感染者转为确诊病例;9例在隔离观察的密接人员排查中发现,13例在重点区域核酸筛查中发现。 具体情况如下:病例来源分类密接人员排查发现:共9例。
广东省两热疫情高风险区有哪些地方
广东省“两热 ”(基孔肯雅热和登革热)疫情高风险区涉及以下地区:深圳市福田区福保街道菩提路216号点彩人家28栋该区域被明确列为高风险区 ,需重点关注蚊媒传播风险 。基孔肯雅热和登革热均通过伊蚊叮咬传播,居民应加强防蚊措施,如清理积水容器 、使用蚊帐或驱蚊剂 ,避免蚊虫滋生。
广州基孔肯雅热疫情主要呈现区域聚集性分布,病例集中在越秀区、白云区、番禺区 、黄埔区,高风险街道涉及多个区的特定区域 ,疫情与蚊媒密度及天气因素相关。
基孔肯雅热疫情高风险区 杨箕村及其相邻的登峰街和梅花村街,在基孔肯雅热疫情期间被列为高风险区 。这表明这些地方的蚊子问题较为严重,可能存在大量的蚊子滋生地,居民应加强防范。特定滋生地 广州白云区米龙村的一个制衣厂楼顶变成了“蚊子繁殖基地”。
基孔肯雅热疫情严重地区包括中国广东省(特别是佛山市顺德区)、非洲撒哈拉以南地区、南亚及东南亚国家、拉丁美洲热带区域 、印度次大陆以及太平洋岛屿 。中国广东省:基孔肯雅热疫情在中国广东省的部分地区 ,尤其是佛山市顺德区,曾出现过较为严重的爆发情况。
香港地区:香港发现了首例基孔肯雅热输入病例,这进一步提示了疫情可能通过人员流动进行跨地区传播的风险。根据全国基孔肯雅热流行风险区示意图的分类:Ⅰ类地区:包括浙江、福建、广东 、广西、海南、云南等省份 。
深圳疫情封控区域在哪里
〖壹〗 、深圳疫情封控区域主要分布在罗湖区和龙岗区 ,具体如下:罗湖区 封控区:国威电子商务大厦、国广成电子大厦1栋及产业园3栋空置房。近来封控区核酸采样结果全部为阴性。管控区:西起聚宝路,北至聚宝路,东至畔山路 ,南至国威路。区域内人员实施前4天每天一检,居民小区围合式管理,落实测温扫码措施 。
〖贰〗、封控区:沙嘴村一坊115栋 ,实行“区域封闭,足不出户,上门服务”。管控区:区域1:沙嘴中心街向东至沙嘴东路 ,蓝湾半岛北门处拐金地一路,在新沙边防干部家属楼拐西村二路,至金地一路向南沿着绿景红树湾一号至沙嘴中心街。区域2:瑞丰园购物广场 。区域3:绿景花园1-2期。
〖叁〗 、封控区 范围:梅林一村第15栋。措施:实行“区域封闭、足不出户、服务上门 ”管理 。区域内人员严格居家隔离,物资由工作人员配送上门。管控区 范围:梅林一村第5—14栋。措施:严格实施围合管理和人员名单化管理 ,人员“只进不出” 。区域内商业活动暂停。









