本文目录一览:
- 〖壹〗、全国中高风险地区的分布
- 〖贰〗 、2022年5月19日北京中高风险地区最新名单最新
- 〖叁〗、哪些城市疫情是高风险
全国中高风险地区的分布
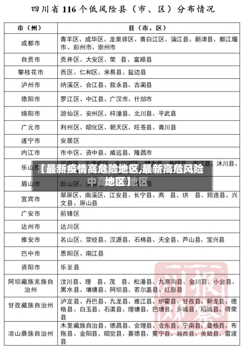
可以通过微信国家政务服务平台查看最新的全国中高风险疫情地区分布 ,具体步骤如下:进入微信国家政务服务平台:打开微信,在搜索栏输入“国家政务服务平台 ”,进入该程序页面 。点击各地疫情风险等级查询:在程序页面中 ,找到并点击“各地疫情风险等级查询”选项。选取全国中高风险疫情地区:在弹出的页面下方,点击“全国中高风险疫情地区”选项。

查看风险地区分布:跳转至新页面后,系统会以地图或列表形式展示全国高中低风险地区的分布情况 。地图模式下 ,不同风险等级区域可能用不同颜色标注(如高风险为红色、中风险为橙色 、低风险为绿色);列表模式则按省份、城市逐级展示,可快速定位目标地区。

明确答案:截至最近的数据,全国的中高风险地区包括但不限于以下地区:北京某区、黑龙江某市 、广东某市等。详细解释: 中高风险地区的划定:中高风险地区是根据病例数量、疫情传播风险等因素综合评估后划分的 。
2022年5月19日北京中高风险地区最新名单最新
截至2022年5月18日24时,经市疾控中心评估 ,按照《北京市新冠肺炎疫情风险分级标准》,朝阳区3地、房山区3地、通州区1地调整风险等级。升级为中风险地区:房山区阎村镇北京理工大学房山分校:近14天累计报告4例本土确诊病例,即日起由低风险地区升级为中风险地区。
022年5月3日起 ,北京市部分区域风险等级调整如下:高风险地区升级情况截至2022年5月2日24时,以下地区因近14天累计报告本土确诊病例数达到标准,由中风险地区升级为高风险地区:朝阳区十八里店乡周家庄村:累计报告6例本土确诊病例。
022年5月1日北京市风险等级调整情况如下:新增高风险地区:朝阳区双井街道广和南里二条(由中风险地区升级) 。新增中风险地区:朝阳区豆各庄乡朝丰家园社区 、十八里店乡吕家营村;房山区窦店镇芦村;通州区于家务回族乡西里社区、新华街道盛业家园社区、中仓街道新华园社区(均由低风险地区升级)。

哪些城市疫情是高风险
指出疫情高风险地区:疫情风险增加的地区包括莫斯科和一些人口超过百万的大城市 ,这些地区人口密集 、人口密度高。普京计划听取一份有关全国和特定地区采访防疫举措的报告 。
截至近来,国内共有2个高风险地区,76个中风险地区 ,主要分布在陕西省、河南省、浙江省等地,以下为详细信息(数据不包括港澳台地区):高风险地区:具体地区名单会随疫情形势动态调整,可通过权威渠道实时查询。
近来青岛莱西市 ,滨州市,淄博市,德州禹城市,威海市为高风险地区。疫情的高中低风险地区划分标准是依据一个街道或者乡镇14天内是否有新冠确诊病例 、有多少病例 ,来进行划分高中低这三个风险等级,且具体的划分标准还需要按照新冠肺炎疫情转变进行适时调整 。
途径三:本地宝全国疫情中高风险地区名单查询器通过本地宝官方网站或相关专题页面进入查询系统,该工具由编辑团队实时维护 ,风险地区调整时会第一时间更新专题内容。
月13日中国高风险地区为吉林省吉林市的舒兰市,中风险地区则包括湖北省武汉市东西湖区、吉林省吉林市丰满区、辽宁省沈阳市苏家屯区。6月14日,国务院疫情风险等级查询显示北京市丰台区花乡地区升级为高风险地区 。









