本文目录一览:
- 〖壹〗、天津是什么风险等级疫情
- 〖贰〗 、天津蓟州区疫情风险等级(附查询入口)
- 〖叁〗、天津中高风险地区名单(2022年最新)
天津是什么风险等级疫情
〖壹〗、天津南开区近来无中高风险地区 ,均为低风险地区 。中风险地区:暂无高风险地区:暂无中高风险地区查询渠道如下:查询渠道1:国务院客户端查询流程:微信搜索“国务院客户端 ”小程序。 打开后在首页找到“疫情风险查询”。 点击即可查看当前所在地区最新疫情风险等级 。

〖贰〗 、Ⅴ级(极易发生、红色):这是比较高级别的预警,意味着流感极易发生大规模暴发流行,疫情已经处于非常紧急的状态 ,需要采取最严格的防控措施,全力以赴应对疫情,保障公众的生命健康安全。

〖叁〗、天津的封控区和管控区是疫情防控中根据风险程度划分的两类区域 ,具体含义及划分标准如下:封控区划分标准 核心区域:病例或无症状感染者的居住地所在小区,及其活动频繁的周边地区。
〖肆〗 、去天津所需手续根据来源地风险等级有所不同,低风险和中高风险地区人员均需48小时核酸阴性证明、天津健康码绿码、国务院通信行程卡;北京地区人员需24小时核酸阴性证明 、天津健康码绿码、国务院通信行程卡 。

天津蓟州区疫情风险等级(附查询入口)
〖壹〗、天津蓟州区近来无中高风险地区 ,均为低风险地区。中高风险地区查询渠道如下:查询渠道1:国务院客户端查询流程:微信搜索“国务院客户端”小程序。- 打开后在首页找到“疫情风险查询 ” 。- 点击即可查看当前所在地区最新疫情风险等级。- 点击“查看全国中高风险疫情地区”还可查看全国各地中高风险等级地区名单。
〖贰〗、北京丰台两个街乡被列中风险地区是真的。截至6月13日15时,国务院疫情风险等级查询系统显示,北京市丰台区西罗园街道和花乡地区被列为中风险地区 。6月13日上午,北京市疫情防控新闻发布会通报 ,北京连续出现确诊病例。
〖叁〗 、河北3例确诊病例、1例无症状感染者,四川1例疑似病例,辽宁2例确诊病例 ,均与近期的新发地病例相关。全国多地已经发布公告,如非必要,市民近期不要前往北京市 ,发布公告的地区有河北迁安和定州、内蒙古通辽 、天津滨海新区和蓟州区、辽宁省、江苏苏州 、山西吕梁、黑龙江大庆及哈尔滨等地 。
〖肆〗、您好,很高兴为您解答问题,现在义乌到深圳不需要隔离 ,因为义乌没有中高风险区。请您出发前认真查看深圳的疫情防控要求。高风险区来(返)深人员 。实施7天集中隔离,第7天各开展一次核酸检测。中风险区来(返)深人员。实施7天居家隔离,第7天各开展一次核酸检测 。
天津中高风险地区名单(2022年最新)
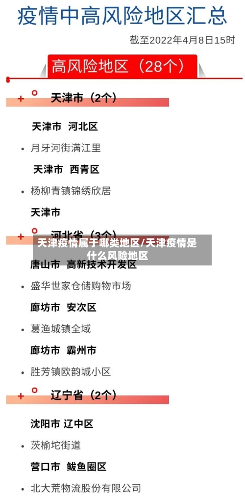
022年天津风险等级划分(最新 ,更新至1月10日15:13)如下:高风险等级地区:共1个 津南区辛庄镇林锦花园24号楼说明:该区域被划定为高风险地区,需严格落实封控措施,人员足不出户 、服务上门。
自2022年2月2日18时起,天津市将河北区宁园街舒园里5号楼调整为高风险地区;将河北区建昌道街中山北里20门、滨海新区大沽街安阳里13号楼、河东区春华街道月光园2号楼调整为中风险地区 ,其他区域风险等级不变,后续将根据形势适时调整。
在2022年1月10日15:13的最新信息中,天津市的风险等级划分情况如下:高风险等级地区包括:津南区辛庄镇林锦花园24号楼 。









