本文目录一览:
- 〖壹〗、东阳到德清要隔离吗
- 〖贰〗、清远属于风险地区吗
- 〖叁〗 、现在从河南周口来德清县要不要隔离
- 〖肆〗、明天从德清到湖州要隔离吗
- 〖伍〗、中秋后,疫情防控加强:全国推广“落地检 ”、常态化核酸
东阳到德清要隔离吗
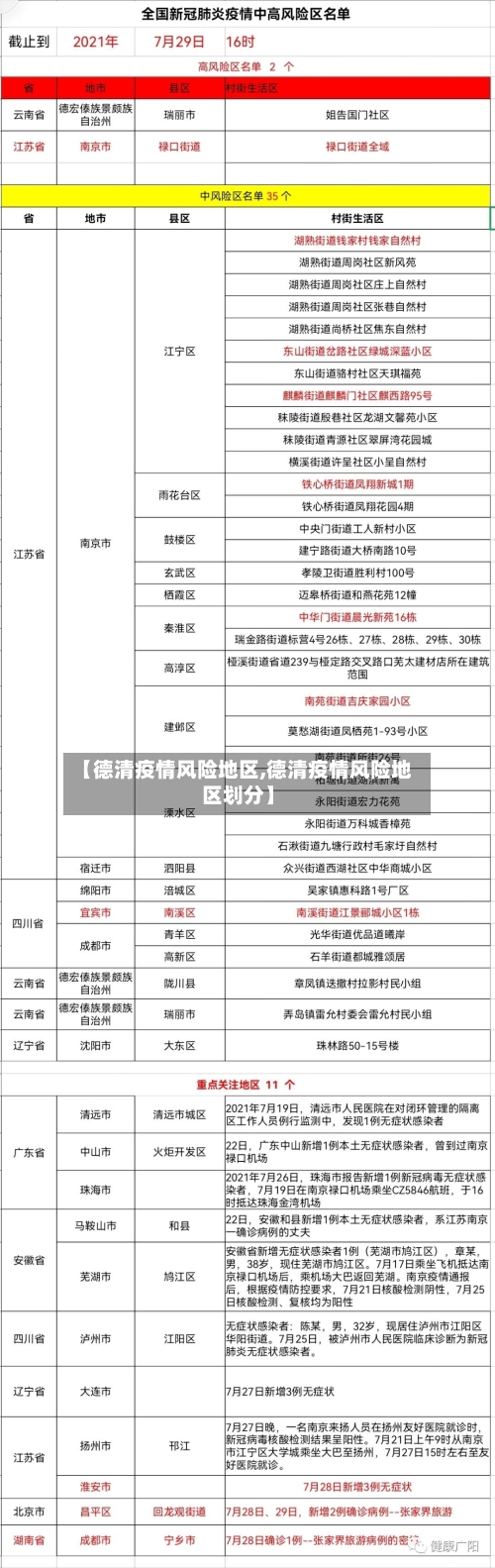
〖壹〗 、不需要。通过查询湖州德清县最新疫情防控消息通报,截止2022年8月22日,德清属于低风险地区 ,因此可以前往德清,如若出行或者前往德清需要携带48小时内核酸检测报告 。

〖贰〗、东阳到德清的距离大约是150公里左右,自驾车大概需要两小时至5小时。

〖叁〗、通告规定自8月28日0时起至9月6日24时止 ,对浙江省行政区域内道路上行驶的机动车(含临时号牌车辆,下同)采取临时交通管理措施。
清远属于风险地区吗
〖壹〗 、清远属于低风险地区 。清远市的以下区域均被列为低风险地区:青城区清新区佛冈县阳山县连山壮族瑶族自治县连南瑶族自治县英德市连州市请注意,疫情风险等级可能会根据疫情形势进行动态调整 ,建议关注官方发布的最新信息以获取最准确的风险等级划分。
〖贰〗、减少不必要的出行,避免前往中高风险地区,如确有特殊原因前往中高风险地区的人员 ,要在出行前向所在社区(村委会)登记、向所在单位报备,返回后第一时间主动报告。低风险地区入阳无须集中隔离和核酸检测,持健康码通行 。
〖叁〗 、且需借鉴实时政策。近来无公开信息显示英德市处于特定风险等级。建议:若需明确英德市的分类 ,需补充具体标准(如经济、行政、地理或特定政策场景),并借鉴广东省或清远市官方发布的区域划分文件 。例如,查询广东省“百千万工程”中的县域分类,或清远市对下辖县市的产业功能定位 ,可能获得更精准的答案。
〖肆〗、是低分险地区。近来,全省无高风险地区,广州市越秀区 、白云区 ,深圳市宝安区,揭阳市惠来县等四个区疫情风险等级由低风险调整至中风险, 。
〖伍〗、需要。截止于2022年11月9日有风险地区需要隔离 ,通过查询我国疫情防控显示,清远属于中风险地区,而濮阳属于常态化防控区域 ,对于省外返濮人员采取7天居家隔离医学观察,并且在第7天各开展一次核酸检测。
现在从河南周口来德清县要不要隔离
通过查询相关资料显示,现在从河南周口来德清县不需要隔离 ,根据疫情实时大数据报告了解到,截止至2022年11月14日,河南周口是低风险地区,处于常态化防控 ,根据德清县防疫规定了解到,低风险地区人员需要进行报备和3天3检,不需要隔离。具体消息可关注官方网站 ,获得第一手权威信息 。
从湖州新市古镇到河南周口郸城,可先前往湖州,再乘坐长途客车前往郸城。前往湖州的方式新市古镇位于湖州市德清县 ,距离湖州市区较近。可先通过公共交通或自驾前往湖州 。
过姓(guō xìng),是个古老而又少见的姓氏。主要分布在江南苏锡常地区和浙江嵊州、海盐,安徽蒙城 ,山东巨野,特别是无锡 、苏州。起源于夏代名门望族,以官职为氏 ,为古代占卜后审阅占卜准确性的官员,以羽毫石为家族护身法物 。此姓氏后裔有5大特点,第一是舌头两侧有牙齿痕迹,称作齿痕舌。
要说明 ,百强。限制了答案,也没有办法,所有的写操作 ,因此,我把剩下的四个直辖市,5个自治区和云南 ,四川Hi和百 。留言百元。陕西,甘肃,青海 ,贵州,发送给您。
明天从德清到湖州要隔离吗
〖壹〗、不需要 。根据德清与湖州疫情防控中心显示,截止2022年10月4日。德清与湖州均是低风险地区属于常态化防控。所以明天从德清到湖州不需要隔离。湖州 ,浙江省辖地级市,地处浙江北部,浙苏皖三省交汇处,地处东经119°14′—120°29′ ,北纬30°22′—31°11′之间 。
〖贰〗、路程距离:湖州到德清的距离约为58公里,这是两地之间的直线距离或者主要交通路线的大致长度。所需时间:乘坐交通工具从湖州到德清,大约需要35分钟。这个时间可能会受到交通状况 、所选交通工具类型等因素的影响而有所变化 。票价信息:如果选取乘坐快客从湖州到德清 ,票价大约为17元。
〖叁〗、综上所述,从湖州到德清莫干山的总行驶距离约为52公里。
中秋后,疫情防控加强:全国推广“落地检 ” 、常态化核酸
〖壹〗、中秋后至10月底,全国推广“落地检”、常态化核酸等强化疫情防控措施 ,执行时间为2022年9月10日至10月31日 。具体措施如下:倡导本地过节:尽量减少跨地市出行,避免人群大范围流动引发的疫情传播风险。
〖贰〗 、中秋后至10月31日,全国将强化疫情防控措施 ,包括推广“落地检”、执行常态化核酸检测等,执行时间为2022年9月10日至10月31日。
〖叁〗、积极信号:全国无新增死亡病例及疑似病例,重症风险可控;本土病例总数较前期高峰期明显下降 ,且多数省份单日新增低于5例,表明防控措施(如常态化核酸筛查、重点区域管控)初见成效 。
〖肆〗 、建议来苏州携带48小时核酸检测报告,倡导落地落地即检,三天两检苏州市疫情防控2022年第158号通告近期 ,国内疫情多点散发,防控形势严峻复杂。中秋佳节将至,人员出行、旅游和聚集性活动增加 ,疫情输入和传播风险加大。










