昆明市疫情风险地区吗/昆明疫情风险等级地区名单7月份

本文目录一览:

昆明属于什么风险等级

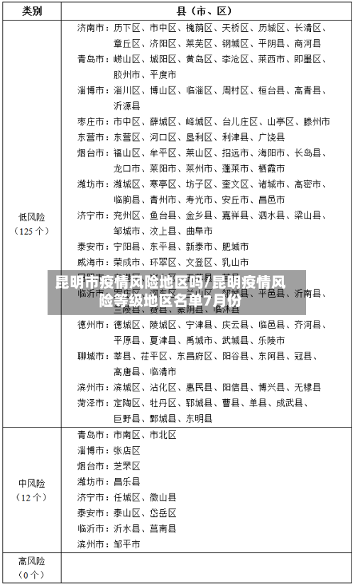
〖壹〗、云南省根据疫情风险等级评估结果 ,将129个县(市、区)划分为高风险(15个) 、较高风险(17个)、中风险(41个)、较低风险(27个) 、低风险(29个)五类地区,其中昆明主城四区中的官渡区、五华区、西山区 、盘龙区被列为高风险地区 。

昆明市疫情风险地区吗/昆明疫情风险等级地区名单7月份-第1张图片

〖贰〗、从昆明回深圳是否需要隔离,需根据昆明当地疫情风险等级及具体区域情况判断 ,具体如下:若从昆明疫情中风险地区来(返)深:需实施14天居家隔离,并在第14天开展核酸检测。

昆明市疫情风险地区吗/昆明疫情风险等级地区名单7月份-第2张图片

〖叁〗、昆明的地震风险等级是0级以上。通过查询相关信息显示初判指标人口较密集地区发生0级以上 、0级以下地震,人口密集地区发生5以上、5级以下地震 ,初判为重大地震灾害事件 ,响应级别为Ⅱ级响应 。

昆明市疫情风险地区吗/昆明疫情风险等级地区名单7月份-第3张图片

昆明是低风险区还是高风险区?

〖壹〗、云南省根据疫情风险等级评估结果,将129个县(市 、区)划分为高风险(15个) 、较高风险(17个)、中风险(41个)、较低风险(27个) 、低风险(29个)五类地区,其中昆明主城四区中的官渡区、五华区、西山区 、盘龙区被列为高风险地区。

〖贰〗、整个云南省属于低风险。云南一直是低风险地区 。去云南旅游没有危险 。关键在于从哪里出发 ,途中会不会遇到确诊或疑似病例。最新疫情报告显示,中高风险区为零,低风险区遍布全国。因此 ,云南不属于中高风险区 。

〖叁〗、昆明属于低风险地区。云南省瑞丽市新冠肺炎疫情防控工作指挥部办公室15日发布通告,将勐卯镇团结村委会弄喊二和金坎片区调整为低风险地区。通告称,根据国家关于应对新冠肺炎疫情分区分级防控工作要求 ,经疫情防控专家组评估,自2021年8月16日0时起,瑞丽市勐卯镇团结村委会弄喊二和金坎片区调整为低风险地区 。

〖肆〗 、昆明疫情已无高风险和中风险县区。昆明市卫生健康委员会党委书记张云海在发布会上通报 ,截至3月19日24时,昆明市无本地新增确诊病例,现有境外输入性确诊病例2例。其中 ,1例为西班牙输入确诊病例 ,1例为法国输入确诊病例,患者正在云南省传染病医院接受治疗 。

〖伍〗、高风险区采取“足不出户、上门服务 ”的封控措施;中风险区采取“人不出区 、错峰取物”的管控措施;低风险区实行“个人防护,避免聚集”的防范措施 ,人员离昆须持48小时核酸检测阴性证明。

〖陆〗、昆明市不属于高风险地区。通过查询117日昆明市西山区、安宁市 、昆明国家级经济技术开发区管委会(下称“经开区管委会 ”)12个高风险区降为低风险区 。

昆明有疫情风险区吗

〖壹〗 、从昆明回深圳是否需要隔离,需根据昆明当地疫情风险等级及具体区域情况判断,具体如下:若从昆明疫情中风险地区来(返)深:需实施14天居家隔离 ,并在第14天开展核酸检测。若从云南昆明(非中风险地区)回深圳:需实施3天居家健康监测(3天2检)+11天自我健康监测,并在第14天开展核酸检测。

〖贰〗、昆明疫情已无高风险和中风险县区 。昆明市卫生健康委员会党委书记张云海在发布会上通报,截至3月19日24时 ,昆明市无本地新增确诊病例,现有境外输入性确诊病例2例 。其中,1例为西班牙输入确诊病例 ,1例为法国输入确诊病例,患者正在云南省传染病医院接受治疗。

〖叁〗、有。掌上春城讯2月21日,云南省卫生健康委员会发布最新《云南省129县(市 、区)新冠肺炎疫情风险列表》(截止2月20日24时) ,云南省暂无高风险县(市、区) ,中风险县(市、区)有26个,低风险县(市 、区)有103个,而昆明市的五华区、盘龙区、官渡区 、西山区、呈贡区5个主城区均为中风险区 。

云南公布129个县(市 、区)疫情风险等级!昆明主城四区等被列为高风险

〖壹〗、云南省根据疫情风险等级评估结果 ,将129个县(市、区)划分为高风险(15个) 、较高风险(17个) 、中风险(41个)、较低风险(27个)、低风险(29个)五类地区,其中昆明主城四区中的官渡区 、五华区、西山区、盘龙区被列为高风险地区。

〖贰〗 、截至2019年5月,昆明市土地面积21473平方公里 ,下辖7个市辖区、3个县、3个自治县 、1个县级市,分别是五华区、盘龙区、官渡区 、西山区、呈贡区、晋宁区 、东川区 、安宁市、富民县、嵩明县 、宜良县、石林彝族自治县、寻甸回族彝族自治县 、禄劝彝族苗族自治县。

入昆返昆需要隔离14天吗?官方回复了……

〖壹〗、入昆返昆是否需要隔离14天需根据来源地风险等级及旅居史判断,高风险地区及境外旅居史人员需集中隔离 ,其他情况按分类管理措施执行 。具体如下:来自国内低风险地区入昆返昆人员:予以放行,无需隔离。来自国内中风险地区入昆返昆人员:持有健康码绿码或健康证明的,予以放行 ,无需隔离。

〖贰〗、继续执行14+7天隔离医学观察,开展4次核酸检测,对集中隔离医学观察满14天 ,不具备居家隔离条件的 ,继续实施7天集中隔离医学观察 。来自国内高风险地区人员 对高风险地区返乡回昆人员实行集中隔离医学观察14天,并开展2次核酸检测。

〖叁〗 、入境人员 继续执行14+7天隔离医学观察,开展4次核酸检测 ,对集中隔离医学观察满14天,不具备居家隔离条件的,继续实施7天集中隔离医学观察。来自国内高风险地区人员 对高风险地区返乡回昆人员实行集中隔离医学观察14天 ,并开展2次核酸检测 。

相关推荐

  • 渝中区疫情封控地区(渝中区新冠疫情防控部署紧急通知)

    渝中区疫情封控地区(渝中区新冠疫情防控部署紧急通知)

    本文目录一览:〖壹〗、重庆渝中区属于疫情什么风险地区〖贰〗、11月14日渝中区关于新增和调整高风险区的通告〖叁〗、11月18日渝中区关于解除部分高风险区的通告重庆渝中区属于疫情什么风险地区低风险。通过国家疫情防控中心公告可知重庆属于低风险区,重庆渝中区沧白路连续7天无新增感染者,属于低风险区。渝中区,位于长江上游地区、重庆大都市区,属重庆...

  • 沈阳疫情是什么地区的/沈阳疫情是什么地区的病毒

    沈阳疫情是什么地区的/沈阳疫情是什么地区的病毒

    本文目录一览:〖壹〗、沈阳疫情开始和结束时间〖贰〗、全国疫情“中高风险”地区一览〖叁〗、沈阳哪个区是疫情区?沈阳疫情开始和结束时间沈阳疫情开始时间为2020年12月25,结束时间2022年4月上旬。通过查询相关公开信息:沈阳疫情爆发时间为2020年12月25,沈阳没有持续新增的情况下,预计在2022年4月上旬结束。三次。沈阳,古称盛京、奉...

  • 【霞浦疫情中高风险地区,霞浦县最新疫情通报】

    【霞浦疫情中高风险地区,霞浦县最新疫情通报】

    本文目录一览:〖壹〗、2021二月霞浦到上海要不要隔离吗?〖贰〗、霞浦去信都会隔离吗?〖叁〗、宁德回霞浦要隔离吗〖肆〗、【198+84】最新全国中高风险地区名单〖伍〗、霞浦现在可以正常出入吗〖陆〗、福建霞浦有疫情吗?2021二月霞浦到上海要不要隔离吗?答案是:需要居家隔离。2021年1月25日最新公告如下:2021年1月...

  • 【原阳是啥地区啊疫情防控,原阳当地官方回应】

    【原阳是啥地区啊疫情防控,原阳当地官方回应】

    本文目录一览:〖壹〗、原阳到郑州需要报备么〖贰〗、新乡市防控中心电话号码是多少〖叁〗、从深圳宝安区回原阳要隔离吗〖肆〗、新乡原阳县关于做好当前新冠肺炎疫情防控工作的通告〖伍〗、原阳县属于什么风险地区〖陆〗、河南省新乡市原阳县属于什么风险等级原阳到郑州需要报备么〖壹〗、需要。截止到2022年8月27日根据郑州疫情防控政策显...

  • 疫情各地区上班时间(疫情各地区上班时间规定)

    疫情各地区上班时间(疫情各地区上班时间规定)

    本文目录一览:〖壹〗、疫情期间农村信用社上班时间〖贰〗、疾控中心上班时间〖叁〗、福州市疾控中心工作时间是什么?〖肆〗、东城区街道办上班时间表〖伍〗、疾控中心24小时上班吗?〖陆〗、街道社区一般几点上班疫情期间农村信用社上班时间〖壹〗、疫情期间农村信用社的上班时间因地区和具体政策而异,但通常情况下,周一到周五为8:00~1...

  • 【广州地区疫情怎样,广州疫情况如何】

    【广州地区疫情怎样,广州疫情况如何】

    本文目录一览:〖壹〗、全国疫情比较多前五个城市?〖贰〗、新冠特效药,搜索量增长165%〖叁〗、广州11月疫情严重,过年能正常出广州吗?〖肆〗、广州疫情是三年以来最严峻的吗?〖伍〗、广州疫情有没有升风险?全国疫情比较多前五个城市?〖壹〗、中国最新的城市新冠疫情最为严重的前三位,非广州、重庆、北京莫属。广州市。11月22日,广州市...

  • 【全国疫情高风险全域地区,全国疫情高风险地区查询最新】

    【全国疫情高风险全域地区,全国疫情高风险地区查询最新】

    本文目录一览:〖壹〗、全国中高风险地区最新名单附实时查询入口〖贰〗、全国中高风险地区最新名单(附实时查询入口)〖叁〗、全国中高风险地区名单及查询方式〖肆〗、全国哪里是疫情高风险地区全国中高风险地区最新名单附实时查询入口最新全国风险地区名单可通过本地宝——全国疫情中高风险地区名单查询器实时查询。查询平台:本地宝——全国疫情中高风险地区...

  • 青岛疫情高中低风险地区/青岛疫情风险地区分类表

    青岛疫情高中低风险地区/青岛疫情风险地区分类表

    本文目录一览:〖壹〗、青岛是高风险还是低风险〖贰〗、青岛是高风险还是低风险?〖叁〗、山东青岛是低风险还是中风险?〖肆〗、青岛市北区是低风险地区吗?〖伍〗、山东青岛是中风险地区吗?青岛是高风险还是低风险星号消失的条件当青岛全市所有中高风险地区降为低风险后,通信大数据平台会统一移除星号标记。调整时间通常滞后于风险等级变更公告1-2...

  • 疫区是有疫情的地区吗/疫区是指

    疫区是有疫情的地区吗/疫区是指

    本文目录一览:〖壹〗、涉疫区是指什么范围?〖贰〗、疫区的范围确定依据是什么〖叁〗、涉疫区是指整个市还是划分的区?〖肆〗、疫区是指什么的范围?〖伍〗、什么叫重点疫区涉疫区是指什么范围?〖壹〗、涉疫区是指出现新冠病毒感染病例或疫情较为严重的地区。具体来说,涉疫区的范围包括以下几个方面:疫情发生地及其周边地区:这些地区可能存在新冠病...

  • 湛江多少地区有疫情了/湛江有多少例新冠肺炎

    湛江多少地区有疫情了/湛江有多少例新冠肺炎

    本文目录一览:〖壹〗、湛江廉江市还有疫情吗?〖贰〗、客路有疫情吗〖叁〗、今天霞山有多少例〖肆〗、湛江哪里有疫情了〖伍〗、广东湛江是低风险地区吗,广东湛江属于高风险地区吗〖陆〗、11月27日有疫情吗湛江廉江市还有疫情吗?没有。湛江廉江市没有疫情。因为疫情已经结束了。湛江市,旧称“广州湾”,别称“港城”,广东省辖地级市,国务...

返回顶部