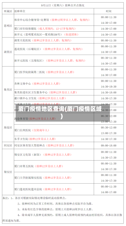
厦门疫情地区查询(厦门疫情区域)

本文目录一览:

福建厦门市同安区一区域被列为高风险地区

〖壹〗、自2021年9月13日起 ,厦门市同安区新民镇湖里工业园以东、同明路以西 、集安路以南、集贤路以北的区域被列为高风险地区。划分依据:厦门市应对新冠肺炎疫情工作指挥部根据当前疫情防控实际情况 ,经专家研判后作出上述划分决定 。疫情背景:此次划分高风险地区与莆田疫情传播链延伸有关 。

厦门疫情地区查询(厦门疫情区域)-第1张图片

〖贰〗、根据最新数据,全国共有42个中高风险地区。其中,高风险地区有3个 ,均位于福建省和黑龙江省。福建省厦门市同安区新民镇以及莆田市仙游县枫亭镇的部分区域被列为了高风险地区 。而黑龙江省哈尔滨市巴彦县兴隆镇兴隆林业局有限公司街道办事处全域也处于高风险状态。中风险地区则有39个,分布较为广泛。

厦门疫情地区查询(厦门疫情区域)-第2张图片

〖叁〗 、高风险:厦门市同安区所属的新民镇湖里工业园以东、同明路以西、集安路以南 、集贤路以北的区域 。高风险:莆田市仙游县所属的枫亭镇。中风险:莆田市仙游县所属的郊尾镇后沈村、赖店镇象岭村、园庄镇大埔村。中风险:泉州市泉港区所属的界山镇东丘村 。

厦门疫情地区查询(厦门疫情区域)-第3张图片

〖肆〗 、“十一 ”期间不建议前往厦门旅游,非必要不来厦门。厦门疫情现状:截至9月22日 ,厦门市已累计报告确诊病例194例,同安区是此次疫情的暴发点,确诊病例占全市近90%。

〖伍〗、严重 。同安区的疫情形势仍然严峻 ,正处于胶着的攻坚阶段,厦门市应对新冠肺炎疫情工作指挥部发布通告,根据当前厦门市疫情防控实际情况 ,经专家研判,同安地区为高风险地区。

〖陆〗、021年9月16日江西全省都属于低风险地区。截至2021-09-16 07:42:22全国疫情中高风险地区名单 高风险地区:福建厦门市同安区新民镇湖里工业园以东 、同明路以西 、集安路以南、集贤路以北的区域 。福建莆田市仙游县枫亭镇全镇 。中风险地区:福建泉州市泉港区界山镇东丘村。

厦门高崎机场有疫情吗

〖壹〗、厦门空港也就是厦门高崎世界机场,近来运营状况稳定 ,是福建省重要的航空枢纽 ,具体情况如下:基本定位与运营主体1)厦门高崎世界机场,其IATA代码为XMN,属于4E级民用世界机场 ,由厦门翔业集团旗下厦门航空港集团运营,是厦门乃至闽南地区的核心航空枢纽。

〖贰〗 、是 。截止至2022年8月18日,厦门疫情管理部门要求规定 ,厦门已经实现新冠肺炎病例数清零的壮举,该地方为低风险地区。该机场位于中国福建省厦门市湖里区,为4E级民用世界机场 ,是中国东南沿海重要的区域性航空枢纽,为中国十二大干线机场之一。

〖叁〗、属于 。通过查询相关资料显示:截止到2022年8月24日,厦门高崎机场是我国低风险地区 ,属于疫情风险区,高崎机场位于厦门湖里区翔云一路,湖里区有2个中风险地区 ,除中风险区外 ,湖里辖区内其他地区都是低风险区,因此高崎机场也属于低风险区。

〖肆〗、通过查询相关资料显示8月14厦门高崎机场没有封闭。截止到2022年8月12日根据厦门市疫情防控工作相关要求,自6月14日起 ,对所有进入厦门机场航站楼的人员加强管控,还在运营中 。厦门机场指厦门高崎世界机场,是中国东南沿海重要的区域性航空枢纽 ,为中国十二大干线机场之一。

〖伍〗 、022年上海浦东机场(PVG)曾因疫情防控短暂关闭部分世界航班,但国内航线未完全中断。 2023年8月京津冀暴雨期间,北京大兴机场(PKX)部分航班取消 。军事活动或空域管制 东南沿海部分机场(如厦门高崎机场XMN)在特殊时期可能因空域管控减少航班。

〖陆〗、根据厦门疾控中心12月24日发布的最新通告 ,国内中风险地区13个出现在北京市(1个)、辽宁(4个) 、新疆(1个)、黑龙江(4个)四川(3个)。及时按照最新的疫情新增,那是北京和大连有本土病例,因此天津滨海机场 ,只要不是以上13个中风险区来的,都可以自由进出厦门 。

厦门哪些小区有疫情

〖壹〗、思明区A小区是近来厦门疫情较为严重的区域之一 。近期,该小区出现了多例新冠病毒阳性感染者 ,相关部门已经及时采取措施 ,对该小区进行了封闭管理,并进行全面的疫情防控工作。同时,也提醒广大市民加强个人防护意识 ,遵守防疫规定。海沧区B小区同样出现了新冠疫情 。

〖贰〗 、月19日12时至20日12时,厦门市新增2例新冠肺炎确诊病例,分别为病例17和病例18 ,其活动轨迹如下:病例17 基本信息:男,53岁,核酸筛查发现 ,现住厦门都市驿站酒店(嘉禾路太平洋广场4层)。

〖叁〗、没有被隔离。厦门,简称“厦 ”或“鹭”,别称鹭岛 ,是福建省副省级市、计划单列市,通过查询厦门疫情防控报告,截止到2022年8月25日经核实 ,厦门所有小区从中高风险地区解除 ,没有小区被隔离,全都恢复正常运行,全域实施常态化防控措施 。

相关推荐

  • 国内疫情防控风险地区(国内疫情风险地区划分)

    国内疫情防控风险地区(国内疫情风险地区划分)

    本文目录一览:〖壹〗、全国中高风险地区有哪些?〖贰〗、请问疫情期间中高风险地区都包含哪些县市区〖叁〗、全国疫情中高风险地区有哪些?〖肆〗、怎么看疫情风险地区?〖伍〗、全国疫情重点地区名单全国中高风险地区有哪些?高风险地区:指病例和无症状感染者的居住地,以及活动频繁且疫情传播风险较高的工作地和活动地等区域。通常以居住小区(村)为...

  • 输入型重点疫情地区(疫情重点地区人员是什么意思)

    输入型重点疫情地区(疫情重点地区人员是什么意思)

    本文目录一览:〖壹〗、疫情等级划分4个等级怎么判定的〖贰〗、2022年吉林疫情为什么这么严重?主要和这3个原因有关!〖叁〗、广西口岸输入性传染病检出率较往年同期呈上升〖肆〗、国外疫情仍很严重,为何境外输入最近少了许多,请问是怎么回事?〖伍〗、国家卫健委:境外输入累计693例,新一轮传播扩散可能性依然较大〖陆〗、计划去马来西亚的...

  • 京外疫情风险地区(北京疫情风险区域划分,风险等级划分)

    京外疫情风险地区(北京疫情风险区域划分,风险等级划分)

    本文目录一览:〖壹〗、北京一地升级中风险!昌平新增4例确诊!〖贰〗、北京昌平风险等级调整时间及通报〖叁〗、北京健康宝弹窗怎么取消?热点问题解决办法〖肆〗、两名医务人员感染,多家医院门急诊停诊!北京疫情将有多大规模?〖伍〗、北京健康宝弹窗3怎么解决(京内+京外)〖陆〗、每经12点丨北京:各区将开展重点地区进返京人员大排查北京...

  • 【山东疫情地区是哪儿,山东疫情都是哪里】

    【山东疫情地区是哪儿,山东疫情都是哪里】

    本文目录一览:〖壹〗、山东哪里有疫情啊?〖贰〗、山东哪几个市有疫情?〖叁〗、山东疫情最严重的地方是哪里?〖肆〗、山东3个中风险地区是哪里?山东哪里有疫情啊?截止2022年4月4日山东济南、青岛有疫情。2022年4月4日0时至24时,全省报告新增本土确诊病例11例,其中济南9例、青岛2例。新增本土无症状感染者17例,其中临沂7例、潍坊...

  • 【没有疫情地区的防疫政策,没有疫情的地区属于什么风险】

    【没有疫情地区的防疫政策,没有疫情的地区属于什么风险】

    本文目录一览:〖壹〗、乌鲁木齐调整小区防控政策,无疫情小区的防控政策是什么?〖贰〗、全国唯一一个没有疫情的省份是哪里?该地区是如何做好防控措施的?_百度...〖叁〗、全国唯一一个没有疫情的省份是哪里?该地区是如何做好防控措施的?〖肆〗、各地疫情防控政策在哪查询?乌鲁木齐调整小区防控政策,无疫情小区的防控政策是什么?近来无疫情,小区的...

  • 【疫情地区在哪查准确位置,怎么看疫情的具体地址】

    【疫情地区在哪查准确位置,怎么看疫情的具体地址】

    本文目录一览:〖壹〗、怎么在手机上查看全国中高风险疫情地区〖贰〗、最新全国风险地区名单查询入口(实时更新)〖叁〗、高德地图如何查疫情区域〖肆〗、手机上怎么查询当地的疫情信息怎么在手机上查看全国中高风险疫情地区〖壹〗、在手机上查看全国中高风险疫情地区,可通过微信《扫码抗疫情》小程序实现,具体步骤如下:步骤一:进入《扫码抗疫情》小程序打...

  • 【广西地区疫情高风险地方,广西地区疫情高风险地方有几个】

    【广西地区疫情高风险地方,广西地区疫情高风险地方有几个】

    本文目录一览:〖壹〗、2022年广西百色疫情消息:封城了吗?德保近来属于什么风险地区?〖贰〗、紧急提醒!广西被归类为i类地区,你的防护做对了吗?〖叁〗、新增84个高风险,广西北海为何沦陷了?〖肆〗、广西南宁是高风险还是低风险2022年广西百色疫情消息:封城了吗?德保近来属于什么风险地区?022年广西百色未整体封城,但实施全员居家隔离...

  • 最新疫情地区河南/最新河南疫情报告

    最新疫情地区河南/最新河南疫情报告

    本文目录一览:〖壹〗、河南疫情蔓延到乡村,开封尉氏县7个村调为高风险〖贰〗、河南濮阳是否高风险地区?〖叁〗、河南疫情严重地区有哪些?河南疫情蔓延到乡村,开封尉氏县7个村调为高风险河南开封尉氏县因疫情将7个村调为高风险地区,近来当地已采取严格防控措施,乡村防疫面临严峻考验。疫情源头与传播情况:此次尉氏县疫情源于“郑州院感”,第一例感染者为5...

  • 普宁疫情地区有哪些地方(普宁疫情有几例)

    普宁疫情地区有哪些地方(普宁疫情有几例)

    本文目录一览:〖壹〗、现在从普宁流沙回陆丰有没有查核酸〖贰〗、揭阳哪里疫情最严重〖叁〗、普宁疫情一共有多少例〖肆〗、全国中高风险地区的分布〖伍〗、广东疫情重点地区名单〖陆〗、普宁麒麟镇南陇村疫情怎么样现在从普宁流沙回陆丰有没有查核酸〖壹〗、现在从普宁流沙回陆丰有查核酸。通过查询相关公开信息截止到2022年11月19日普宁...

  • 【隆昌市疫情地区有哪些,隆昌疫情防控通告】

    【隆昌市疫情地区有哪些,隆昌疫情防控通告】

    本文目录一览:〖壹〗、青白江现在可以去隆昌吗〖贰〗、宜宾到隆昌的汽车解封没有〖叁〗、隆昌疫情严重吗〖肆〗、四川隆昌市,去广东云浮要隔离吗青白江现在可以去隆昌吗〖壹〗、可以,根据成都市疫情防控局指示,截止到2022年10月13日,青白江区已经属于低风险地区,是可以区隆昌的,只需要携带健康码即可。隆昌市,由四川省辖,内江市代管县级市,位...

返回顶部