【成都高疫情高风险地区,成都高风险区地图】

本文目录一览:

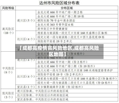
成都哪里疫情最严重

近来最严重的是龙泉 ,此次封闭5天又加了5天 。11月29日0-24时,我市新增本土确诊病例108例,新增本土无症状感染者597例。其中外省来(返)蓉感染者45例 ,本省外市来(返)蓉以及本地感染者660例。新增境外输入感染者16例 。另有9例既往通报的无症状感染者转确诊(其中本土8例,境外输入1例)。

【成都高疫情高风险地区,成都高风险区地图】-第1张图片

武侯区。通过查询成都市疫情防控中心消息可知,截止2022年9月22日 ,成都新增病例420例 。

【成都高疫情高风险地区,成都高风险区地图】-第2张图片

金牛区。通过查询成都市疫情防控中心官方网站了解到,截止2022年9月26日,成都金牛区为高风险地区 ,所以成都金牛区疫情最严重 ,金牛区居民不可随意外出,且需每天进行核酸检测。

【成都高疫情高风险地区,成都高风险区地图】-第3张图片

成华区 。根据2022年成都疫情防控公告显示,截止2022年8月20日 ,成华区新增20例本土无症状感染者,属于高风险地区 。正在处于封闭状态,居家隔离 ,每天按时做好核酸检测。

现在成都疫情高风险地区有哪些

现在成都疫情高风险地区有双流区 、大邑县、天府新区、彭州市等。通过查询相关公开信息显示截止2022年11月22日21时,成都共有高风险地区315处 。11月22日,成都市政府新闻办举行疫情防控工作新闻发布会。新都区副区长胡蓝介绍 ,本轮新都区疫情多点散发,部分感染来源不明 、传播链条不清,疫情防控形势复杂。

截至11月3日24时 ,成都市新增2个中风险地区,分别为成华区华府沙河小区和锦江区首创娇子1号小区 。

成都没有中高风险地区。截止2022-04-24 08:14:28 最新数据显示,成都地区近来没有中高风险区域 ,都是低风险地区。日常防护 不麻痹 ,不松懈,不大意,坚持做好个人防护 。科学佩戴口罩 ,尤其是前去公共场所,密闭空间,乘坐公共交通工具时务必正确佩戴口罩。

月2日:成华区华府沙河小区、成华区新华医院、成华区水岸华庭小区楼下河畔茶楼。防控措施与提示 报备要求:若与病例轨迹有交集 ,请立即向所在社区(村) 、单位 、宾馆主动报备,配合完成核酸检测、医学观察、自我健康监测等防控措施 。

个。成都地处中国西南地区 、四川盆地西部、成都平原腹地,境内地势平坦、河网纵横 、物产丰富。截止至2022年10月11日成都有5个高风险地区有锦江区、龙泉驿区等 。出行需持有48小时核酸记录 。

部分中风险地区:来自成都市锦江区沙河街道锦东庭园14栋和15栋的返回人员 ,同样需要实施7天集中隔离,隔离期间的核酸检测频率与高风险地区相同。来自锦江区沙河街道锦东庭园113栋,包括楼栋底层商户以及武侯区人民南路四段15号的返回人员 ,或与病例轨迹有重合的人员,则需进行7天的居家隔离医学观察。

成都是高风险还是低风险

近来成都武侯区全域为低风险地区 。风险等级划分依据:高风险地区:累计病例超过50例,且14天内有聚集性疫情发生。中风险地区:需满足以下任一条件:14天内有新增确诊病例且累计确诊病例不超过50例;或累计确诊病例超过50例但14天内未发生聚集性疫情。低风险地区:无确诊病例 ,或连续14天无新增确诊病例 。

低风险地区:成都东部新区除上述中风险区域外的其他所有区域 ,均保持低风险等级不变。

成都是低风险地区。成都是四川省下辖的一个地级市,简称“蓉”,又称蓉城、锦城 。是四川省省会 、副省级城市、特大城市、国家中心城市。根据新冠肺炎疫情严重程度 ,将无症状病例区划分为低风险区,散发病例区划分为中风险区,社区暴发区和局部流行区划分为高风险区。

成都市共有高风险区397个 ,低风险区19个 。高风险等级地区,一般为病例和无症状感染者居住地,以及活动频繁且疫情传播风险较高的工作地和活动地等区域。高风险区原则上以居住小区(村)为单位划定 ,可根据流调研判结果调整风险区域范围,采取“足不出户 、上门服务 ”等封控措施。

截至12月17日7时,成都市均为低风险区 。

成都市中高风险地区吗

自2021年11月7日起 ,成都东部新区草池街道金鸡村1社安顺街354号至裕民街14号被调整为中风险地区,其余区域仍为低风险地区 。调整依据:根据国务院应对新冠肺炎疫情联防联控机制关于科学划分、精准管控的工作要求,结合专家综合评估结果 ,成都东部新区新型冠状病毒肺炎疫情防控指挥部作出上述决定。

跨区域流动:密切关注官方发布的疫情信息 ,避免前往中高风险地区,非必要不离川。总结:11月3日成都市新增的2个中风险地区为成华区华府沙河小区和锦江区首创娇子1号小区,全省中风险地区总数升至3个 。当前疫情形势仍需警惕 ,公众需严格遵守防控措施,共同阻断传播链条。

成都是低风险地区。没有风险等级调整 。不过需要注意的是,成都有几个新的封闭管制区。风险区域的分类基础。成都是低风险地区 。成都是四川省下辖的一个地级市 ,简称“蓉”,又称蓉城、锦城。是四川省省会 、副省级城市 、特大城市、国家中心城市。

成都市共有高风险区397个,低风险区19个 。高风险等级地区 ,一般为病例和无症状感染者居住地,以及活动频繁且疫情传播风险较高的工作地和活动地等区域。高风险区原则上以居住小区(村)为单位划定,可根据流调研判结果调整风险区域范围 ,采取“足不出户、上门服务”等封控措施。

根据相关规定,只有当成都全市没有中高风险地区,并且持续14天后 ,行程卡上的星号才会自动消失 。近来 ,成都仍有中风险地区存在,因此市民的行程卡暂时无法摘星 。

成都市双流区新型冠状病毒肺炎疫情防控指挥部通告(第1号)核心内容如下:总体要求依据《中华人民共和国传染病防治法》及省疫情防控指挥部公告(第18号),为快速阻断疫情传播 ,保障市民健康,要求严格遵守疫情防控规定,非必要不离蓉 ,避免前往中高风险地区。

相关推荐

  • 【怎么报备疫情发货地区呢,疫情报备在哪里报备】

    【怎么报备疫情发货地区呢,疫情报备在哪里报备】

    本文目录一览:〖壹〗、淘宝无法发货怎么报备?因疫情不能发货怎么设置?〖贰〗、淘宝疫情不能发货怎么报备?怎么设疫情地区不发货?〖叁〗、拼多多疫情发不了货怎么报备?拼多多疫情发不了货如何处理?淘宝无法发货怎么报备?因疫情不能发货怎么设置?预报备:在预计无法按时发货的1天内进行设置。紧急报备:超过预报备时间后,可选取紧急报备。填写报备信息:点击...

  • 大中华地区疫情(大中华地区地图)

    大中华地区疫情(大中华地区地图)

    本文目录一览:〖壹〗、耐克23财年营收512亿美元,中国市场连续三季度正增长〖贰〗、2019年优秀业绩之外,2020年酒店集团艰难“求生”〖叁〗、巨亏100亿!日本首富遭受重击,优衣库也扛不住了!〖肆〗、希尔顿大中华区南部地区总部迁新址〖伍〗、阿迪达斯一季度在华销售额下滑34.6%〖陆〗、饮料巨头帝亚吉欧:疫情影响需要冷静评估...

  • 儋州疫情地区划分情况图(儋州疫情地区划分情况图片)

    儋州疫情地区划分情况图(儋州疫情地区划分情况图片)

    本文目录一览:〖壹〗、今日儋州排浦镇属疫情区吗〖贰〗、海南儋州市疫情最新发生在哪里〖叁〗、儋州是否高风险地区今日儋州排浦镇属疫情区吗〖壹〗、属于。根据当前儋州市疫情防控工作需要,按照《新型冠状病毒肺炎防控方案(第九版)》相关规定,经专家组研判,儋州市疫情防控工作指挥部决定自2022年9月16日0时起,对新英湾办事处的中风险区进行降级管控。...

  • 【咯什地区疫情防控,新疆喀什疫情询问电话】

    【咯什地区疫情防控,新疆喀什疫情询问电话】

    本文目录一览:〖壹〗、新疆喀什是否发生疫情了?〖贰〗、速看!四川疾控发布重要提示!!!〖叁〗、雷海潮副主任到新疆喀什部分县调研指导新冠肺炎疫情防控工作〖肆〗、新疆喀什疫情不值得焦虑,但需高度警惕!〖伍〗、新疆12日新增确诊病例8例,新增无症状感染者5例〖陆〗、新增137例阳性!新疆喀什启动一级响应新疆喀什是否发生疫情了?...

  • 【离我最近的疫情地区,离我最近的疫情病例地图】

    【离我最近的疫情地区,离我最近的疫情病例地图】

    本文目录一览:〖壹〗、就是想记录一下,疫情离我最近的一次〖贰〗、没想到疫情离我们这么近〖叁〗、从来没想过,疫情离我如此近〖肆〗、离湖北武汉最近的城市有哪些地方〖伍〗、如何查询自己小区疫情〖陆〗、高德地图怎么查疫情离我多远就是想记录一下,疫情离我最近的一次当时,我心中充满了疑问,为什么公司会这么着急地让大家去做核酸?明明已...

  • 【阿里地区疫情办电话号码,阿里地区疾病预防控制中心电话】

    【阿里地区疫情办电话号码,阿里地区疾病预防控制中心电话】

    本文目录一览:〖壹〗、去岗仁波齐需要办理边防证吗〖贰〗、西藏阿里发现4名游客核酸阳性,此前连续920天无新增!为何突发疫情?〖叁〗、2022江门市蓬江区疫情防控报备提醒江门市最新疫情防控规定〖肆〗、阿里地区疫情最新消息(西藏阿里地区疫情最新消息)〖伍〗、西藏阿里地区噶尔县人口密度大吗〖陆〗、2022六安最新疫情防控政策调整六安...

  • 茂名市算疫情地区吗现在/茂名市算疫情地区吗现在有疫情吗

    茂名市算疫情地区吗现在/茂名市算疫情地区吗现在有疫情吗

    本文目录一览:〖壹〗、茂名封了吗?〖贰〗、茂名有疫情吗?〖叁〗、茂名疫情严重不?〖肆〗、茂名现在多少例茂名封了吗?〖壹〗、022年4月18日12时起,茂名市将3个中风险地区调整为低风险地区,调整后全域均为低风险地区。〖贰〗、没有。根据茂名市疫情防控工作组公告显示,截止到2022年8月27日茂名市属于低风险地区,并没有封城,市民可正常...

  • 太原地区疫情隔离政策(太原地区疫情隔离政策最新)

    太原地区疫情隔离政策(太原地区疫情隔离政策最新)

    本文目录一览:〖壹〗、@太原人,山西省疾病预防控制中心发布最新健康提示〖贰〗、返太原人员最新政策〖叁〗、太原市居家隔离几天〖肆〗、现在陵川去太原需要办什么手续?〖伍〗、进入太原防疫政策最新〖陆〗、太原调整离并人员管控政策,外地入并返并人员是否都要隔离?@太原人,山西省疾病预防控制中心发布最新健康提示山西省疾病预防控制中心...

  • 不同地区的疫情漳州/福建漳州的疫情严不严重

    不同地区的疫情漳州/福建漳州的疫情严不严重

    本文目录一览:〖壹〗、福建2020年漳州什么时候封城的〖贰〗、福建查出疫情发生地流出人员14万人,这14万人大多去了哪些地方?〖叁〗、本土新增“1228+5658”〖肆〗、多地预测第二波感染小高峰〖伍〗、厦门漳州突现本土疫情,当地采取了哪些紧急措施?〖陆〗、漳州市疫情在哪里福建2020年漳州什么时候封城的〖壹〗、通过查询...

  • 【当前广东地区疫情情况,广东省最近疫情怎么样】

    【当前广东地区疫情情况,广东省最近疫情怎么样】

    本文目录一览:〖壹〗、广东省疫情数据分析-截止3月5日〖贰〗、广东省疫情数据分析-截止3月10日〖叁〗、基孔肯雅热来临,可以去广东旅游吗〖肆〗、广东省新增9例本土确诊病例〖伍〗、广东省疫情数据分析-截止3月9日〖陆〗、广东疫情最严重的地方广东省疫情数据分析-截止3月5日截止3月5日,广东省新增确诊1例,密切接触人数减少3...

返回顶部