绍兴今日疫情风险地区图/绍兴今日疫情风险地区图片查询

本文目录一览:

浙江绍兴5地调整为高风险,当地采取了哪些应对措施?

〖壹〗、请市民和朋友避开医疗高峰,选取就近就医,尽量避免在同一医疗机构聚集 ,减少排队时间。请带上身份证,戴上口罩,主动测量温 ,健康码和行程码,自觉排队取样,与他人保持1米以上的距离 。

绍兴今日疫情风险地区图/绍兴今日疫情风险地区图片查询-第1张图片

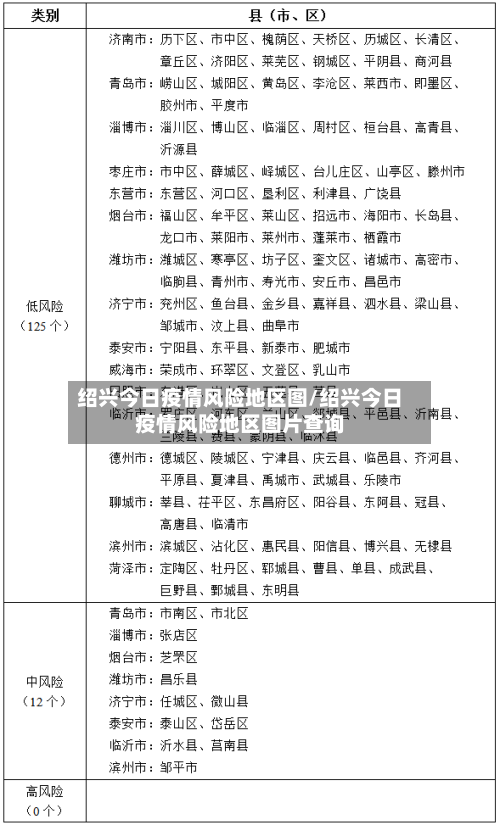
〖贰〗 、风险等级调整情况 高风险地区:上虞区百官街道城南社区、恒利社区和曹娥街道振兴社区、银河社区 、大通超市(舜杰路店)被调整为高风险地区。

绍兴今日疫情风险地区图/绍兴今日疫情风险地区图片查询-第2张图片

〖叁〗、也正是因为这个原因 ,包括绍兴在内的5个城市已经被调整为了高风险城市。只要人员出入这些城市,相关人员需要出示绿码,同时也需要提供48小时以内的核酸证明 。浙江的疫情情况比较复杂因为浙江本土的疫情基本上都是德尔塔的确诊病例 ,德尔塔本身具有非常强的传染性,所以浙江地区需要严格控制新冠疫情。

〖肆〗、当地采取了提升管控级别,加大排查力度 ,开展全员核酸检测。截止到近来为止 ,浙江省宁波 、绍兴和杭州三地出现患者 已经高达41例,其中,已确诊病例12 ,无症状感染13,16例有待确定 。

中高风险地区名单全国实时更新(附查询入口)

全国风险等级查询入口国务院微信小程序用户可通过微信搜索“国务院客户端”小程序,进入后点击“疫情风险查询”功能 ,即可查看全国中高风险地区实时名单。该平台数据由国家卫生健康委员会提供,更新及时且权威。

最新全国风险地区名单可通过本地宝——全国疫情中高风险地区名单查询器实时查询 。查询平台:本地宝——全国疫情中高风险地区名单查询器查询入口:点击进入(实时更新)本地宝的全国疫情风险等级名单查询系统由小编们实时维护,风险地区有调整时会第一时间更新专题 ,确保用户获取的信息准确且及时。

查询方式:点击进入上海本地宝的风险专题页面,可获取全面的风险地区数据。附加功能:关注微信公众号“上海本地宝 ”,在对话框搜索【风险】 ,即可便捷获取实时更新的全国疫情风险等级和中高风险地区名单 。注意:以上数据仅限于中国大陆地区,不包括港澳台 。

为了更便捷地获取全国疫情风险等级和中高风险地区名单,您可以关注微信公众号“上海本地宝”。在对话框搜索【风险】 ,即可获取实时更新的查询服务 ,无论是上海还是全国其他地区的动态,一目了然。

查询方式一:国务院客户端小程序——疫情风险等级查询入口获取:通过微信搜索“国务院客户端”小程序,进入后即可找到“疫情风险等级查询 ”功能入口 。查询流程:进入小程序后 ,点击页面上部的查询按钮,系统将直接展示全国中高风险地区名单,信息一目了然 ,无需复杂操作。

浙江绍兴上虞多地上调风险等级,涉及9家上市公司

〖壹〗、浙江绍兴上虞多地上调风险等级,涉及9家上市公司 截至12月16日16时30分,绍兴市新增确诊病例48例 ,现有确诊病例232例。为有效控制疫情传播,绍兴市疫情防控联防联控指挥部根据国务院联防联控机制有关规定,经省市专家综合评估研判 ,决定自2021年12月15日8时起,对绍兴市上虞区的部分区域进行风险等级调整 。

〖贰〗、管控措施升级与产业影响区域封控与停产停运:浙江多地(尤其是化工集中区域,如绍兴上虞)升级管控措施 ,涉及纺织原料生产 、聚酯消费 、芳烃产业、聚烯烃产业及危化品生产等。

〖叁〗、邵恒 ,1985年3月出生于浙江绍兴上虞,是一位低调且神秘的85后白手创业家。他现任浙江世纪华通集团股份有限公司董事 、副总经理,无锡七酷网络科技有限公司董事长 。邵恒在2008年创立了无锡七酷网络科技有限公司 ,并带领公司在游戏领域取得了不俗的成绩。他的身价高达85亿元,是上虞年轻一辈中的佼佼者。

〖肆〗、近来,绍兴越城区、柯桥区 、新昌县、嵊州市、诸暨市均为低风险地区 ,但经省市专家判定,自12月9日起,将上虞区百官街道星光社区阳光假日小区 、华维公寓划为中风险地区 。

绍兴可以正常出入吗

该地区现在可以去 ,没有出入限制。通过查询绍兴市本地宝显示,截止2023年11月15日,绍兴能正常出入。绍兴市 ,浙江省辖地级市,是长江三角洲中心区城市 。浙江绍兴是一个历史悠久的城市,有着丰富的文化和旅游资源 。绍兴市是浙江省辖地级市 ,位于浙江省中北部、杭州湾南岸 ,是具有江南水乡特色的文化和生态旅游城市。

可以。根据绍兴本地宝查询了解到,截止2023年12月6日为止,绍兴没有出入限制的公告 。

现在可以去浙江绍兴。近来 ,绍兴全域均为低风险地区,出绍兴是否需要48小时核酸检测阴性证明以及其他防控要求,需要以目的地所在城市疫情防控要求为准。出绍疫情防控政策 根据浙江省疫情防控最新规定要求 ,减少不必要的跨省流动 。

相关推荐

  • 【广州重点地区疫情,广州疫情重点关注地区】

    【广州重点地区疫情,广州疫情重点关注地区】

    本文目录一览:〖壹〗、广东疫情重点地区名单〖贰〗、广州疫情防控〖叁〗、阿拉丁中文网:钟南山摊牌——6月将迎来第二波新冠高峰!〖肆〗、广东省两热疫情高风险区有哪些地方〖伍〗、2022年3月2日24时起广州天河重点涉疫场所解封广东疫情重点地区名单020年3月广东省新冠肺炎疫情风险等级重点地区名单如下:中风险地区:广州市越秀区;深圳...

  • 【石家庄地区和平山地区有疫情了吗,石家庄和平小区疫情】

    【石家庄地区和平山地区有疫情了吗,石家庄和平小区疫情】

    本文目录一览:〖壹〗、石家庄平山县新兵什么时间走〖贰〗、河北石家庄平山县穷吗〖叁〗、全国无风险地区是哪些〖肆〗、石家庄藁城全域调整成什么等级?〖伍〗、石家庄是中高风险地区吗〖陆〗、河北在疫情期间是什么时候解除封城的?石家庄平山县新兵什么时间走〖壹〗、石家庄平山县新兵的走兵时间通常遵循河北省征兵安排,上半年一般在3月份左右...

  • 山西大同新荣地区有疫情吗(大同新荣区疫情最新消息)

    山西大同新荣地区有疫情吗(大同新荣区疫情最新消息)

    本文目录一览:〖壹〗、山西哪里的气候最冷且居民稀少?〖贰〗、大同市新荣区概况〖叁〗、山西大同新荣地区是否为山西境内比较高区域?〖肆〗、山西大同地区都有哪些县市山西哪里的气候最冷且居民稀少?山西境内最寒冷的地方是右玉县,人口最少的地方是永和县。右玉县位于山西省西北端,与内蒙古接壤,受北方冷空气直接影响,年均气温仅6℃,极端最低气温达-...

  • 【菏泽郓城疫情地区,菏泽确诊郓城人员名单】

    【菏泽郓城疫情地区,菏泽确诊郓城人员名单】

    本文目录一览:〖壹〗、郓城隔离点在哪〖贰〗、山东菏泽哪些区县有疫情〖叁〗、山东郓城有疫情吗郓城隔离点在哪郓城县双桥镇卫生院新院址。通过查询相关公开信息显示:截止于2022年10月10日,城县新型冠状病毒感染的肺炎防控工作领导小组将双桥镇卫生院新院址做为郓城县新型冠状病毒感染的肺炎隔离点。地址位于菏泽市郓城县G220郓城县双桥镇卫生院。郓城...

  • 地区疫情如何判定停工(2020年疫情停工时间怎么计算)

    地区疫情如何判定停工(2020年疫情停工时间怎么计算)

    本文目录一览:〖壹〗、邯郸市关于疫情期间停工停产的规定〖贰〗、疫情期间上海企业停工停产的详细操作流程和注意事项〖叁〗、疫情期间工厂会停工吗〖肆〗、劳动法问答|受疫情影响,企业可以自行决定停工停产吗?邯郸市关于疫情期间停工停产的规定邯郸市疫情期间停工停产的规定主要涉及主城区封控管理、工地停工安排及人员流动管控等方面,具体如下:主城区封...

  • 疫情风险地区黑龙江/黑龙江疫情风险区划分

    疫情风险地区黑龙江/黑龙江疫情风险区划分

    本文目录一览:〖壹〗、全国疫情49个中风险地,都是哪些?〖贰〗、现疫情重点地区有哪些?〖叁〗、全国疫情风险等级名单是?〖肆〗、全国中高风险地区有哪些?〖伍〗、哈尔滨哪些地区被调整为了中风险地区?〖陆〗、2021年2月哈尔滨疫情风险等级是多少?全国疫情49个中风险地,都是哪些?据报道,近来还有49个中风险地区,其中32个在...

  • 蓬莱有无疫情管控地区吗/蓬莱市有没有新型肺炎

    蓬莱有无疫情管控地区吗/蓬莱市有没有新型肺炎

    本文目录一览:〖壹〗、2022蓬莱区金矿能复工吗〖贰〗、蓬莱机场是风险区吗〖叁〗、现在长春到蓬莱用隔离吗〖肆〗、烟台蓬莱有没有疫情〖伍〗、去过蓬莱要报备吗〖陆〗、蓬莱属于什么风险等级2022蓬莱区金矿能复工吗玲珑东风金矿及蓬莱矿业复产:山东黄金旗下的玲珑东风金矿以及全资子公司山东黄金集团蓬莱矿业有限公司在2022年4月1...

  • 松榆西里疫情低风险地区(松榆西里乱吗)

    松榆西里疫情低风险地区(松榆西里乱吗)

    本文目录一览:〖壹〗、房山区中高风险地区〖贰〗、北京昨日新增46例,本轮疫情累计138例,涉及8个区!〖叁〗、北京朝阳区是低风险区吗?〖肆〗、2022年5月12日起北京风险等级调整通报(2升5降)〖伍〗、2022年4月27日北京风险等级调整通报〖陆〗、2022年5月1日北京风险等级调整通报房山区中高风险地区北京房山区风险...

  • 【广东云浮是疫情地区吗,云浮是广州吗】

    【广东云浮是疫情地区吗,云浮是广州吗】

    本文目录一览:〖壹〗、没有新冠疫情的城市〖贰〗、中国哪个城市没有疫情?〖叁〗、中国哪个城市无疫情没有新冠疫情的城市〖壹〗、在我国广大的土地上,有这样一个城市,它至今未发现一例新冠病毒病例,这就是位于辽宁省东部的抚顺市。抚顺市与沈阳市紧密相连,距离沈阳市中心仅45公里,是沈阳的近郊城市。尽管本轮疫情中,沈阳成为了辽宁省的重灾区,但抚顺市...

  • 【内蒙地区疫情最新情况,内蒙地区疫情最新情况通报】

    【内蒙地区疫情最新情况,内蒙地区疫情最新情况通报】

    本文目录一览:〖壹〗、保力新最新公告:子公司内蒙保力新所在的地区已被列为中风险地区〖贰〗、截至3月24日24时新型冠状病毒肺炎疫情最新情况〖叁〗、截至8月5日24时新型冠状病毒肺炎疫情最新情况保力新最新公告:子公司内蒙保力新所在的地区已被列为中风险地区〖壹〗、保力新公告显示,其全资子公司内蒙保力新所在地区被列为中风险地区,近来生产经营受一...

返回顶部