本文目录一览:
- 〖壹〗 、山东再添两地取消教资考试并退费!
- 〖贰〗、我是山东菏泽定陶的,想考教师证,请问都需要哪些条件啊,谢谢!
- 〖叁〗、菏泽教资体检流程
- 〖肆〗、菏泽教师资格证退费时间
山东再添两地取消教资考试并退费!
山东东营 、临沂两地取消2022年下半年教资考试并退费 ,菏泽考区可申请退费。具体信息如下:东营市:推迟原因:鉴于疫情防控最新形势,为保障考生和涉考工作人员生命安全和身体健康,根据疫情防控要求,推迟2022年下半年中小学教师资格考试(笔试) 。考试安排:合并至2023年上半年一并组织实施。

山东省部分风险地区已取消或推迟2022年下半年中小学教师资格考试(笔试) ,并针对相关考生作出退费及成绩有效期延长的安排,具体如下:枣庄市:推迟2022年下半年中小学教师资格考试(笔试),合并至2023年上半年一并组织实施。

为了保障考生权益 ,山东省教育考试院发布了最新的退费通知。申请退费的考生需严格按照要求提交相关材料 。申请材料包括:一份手写退费申请,本人身份证人像页的照片,以及因疫情管控无法参加考试的相关证明。

山东教资退费最新通知要求如下:提交手写退费申请:每位考生需亲自手写一份退费申请 ,确保申请内容详实、准确。提供身份证照片:考生需提交身份证人像页的照片,以便审核身份信息 。

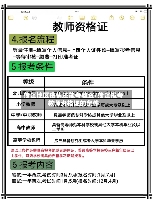
我是山东菏泽定陶的,想考教师证,请问都需要哪些条件啊,谢谢!
一)申请幼儿园教师资格,应当具备大学专科及以上学历;申请小学教师资格 ,应当具备大学专科及以上学历;申请初级中学、高级中学 、中等职业学校文化课、专业课教师资格,应当具备大学本科及以上学历;具有一级职业(执业)资格的中等职业学校专业课教师资格申请人员,其学历要求可放宽到大学专科。
中小学、幼儿园教师面试采取说课的方式进行。说课采取全封闭形式 ,满分100分 。参加说课的人员以抽签的形式抽取说课面试顺序和内容,准备时间30分钟,说课时间10分钟。面试当场打分,全场结束后现场公布成绩。 幼儿园老师的面试内容主要考察弹 、唱、跳、美工和自选才艺等项目 。根据您报考的专业不同面试内容不同。
一般来说是考小学学段的。但是菏泽各县区面试单独组织 ,也有考其他学段的可能 。建议打电话问下招考部门再确认下。
分析如下:招聘活动确实存在:2025年菏泽市定陶区进行了公开招聘教师的活动,并公布了进入面试的人员名单,其中包含了小学语文教师和初中语文教师的岗位。这表明定陶区在当年有招聘语文教师的计划 ,并且已经进行了相应的选拔流程。
基础材料 体检证明:需前往指定医院或自助体检机完成驾驶人体检,获取合格报告 。体检内容通常包括视力 、听力、四肢运动功能等项目,确保符合驾驶身体条件要求。身份证明:携带身份证原件 ,用于核实申请人身份信息。原驾驶证:需交回旧驾驶证,由车管所统一回收处理 。
菏泽教资体检流程
菏泽教资体检流程如下:准备阶段:空腹状态:体检当天需保持空腹状态。携带材料:携带本人身份证和已贴好一寸近期正面半身免冠照片的《教师资格申请人员体检表》。到达体检中心:交费登记:到达体检中心后,先进行交费登记 。
考生在进行教师资格体检时 ,必须确保空腹状态,并携带本人身份证和《教师资格申请人员体检表》。体检表上需要贴好一寸近期正面半身免冠照片。到达体检中心后,首先完成交费登记手续 ,然后根据体检规定项目逐一进行体格检查 。体检过程中,考生需严格遵守体检中心的各项要求,确保所有项目检查到位。
实习支教师范生教师资格证面试具体流程如下:网上报名时间:报名时,正在实习支教期间的师范生须选取实习支教所在市标有“实习支教师范生 ”字样的考区为面试考区 ,例如,XX大学派出到菏泽市进行实习支教的师范生,报名时应选取“菏泽市考区(实习支教师范生)作为面试考区。
强化阶段:刷题+背书突破题型与记忆分层刷题:基础题:课程配套题+粉笔6000题 ,巩固知识点应用,重点练习多选与判断题(菏泽多选题易设干扰项) 。真题提升:先刷《山香3600题》分题型突破,再限时完成《山香72套题》模拟实战 ,分析错题规律(如简答题常考“班级授课制优缺点”)。
菏泽2025年9月13日教资考试时间为9月13日,具体时段分为上午和下午,每个科目考试时长为两小时;考试地点需通过准考证查询 ,通常设在当地中小学。考试时间安排根据公开信息,2025年9月13日的教资考试分为上午和下午两个时段,每个科目考试时长为两小时。
在山东菏泽 ,若考生希望复核自己的教师资格考试成绩,应携带个人有效身份证件与准考证原件及其复印件,在指定时间内前往考生所在地县市区的面试组织单位提出申请 。面试组织单位将核对考生的身份信息,确认无误后 ,留存相关证件的复印件,并正式受理考生的复核申请。
菏泽教师资格证退费时间
〖壹〗、教师资格证退费受理时间 2022年10月26日9:00-30日18:00 辽宁2022下半年教师资格证退费时间:所有因受疫情影响无法参加教资考试的考生可在10月30日-11月4日向所在考区提出退费申请。西藏2022下半年教师资格证全额退费 。考生已缴纳的考试报名费,将按原缴费渠道全额退回 ,无需提出申请,退费处理预计于12月底前完成。
〖贰〗 、多数地区2022年教资退费截止时间是2022年11月4日,宁夏、西藏、河南、内蒙古 、青海、新疆、甘肃 、湖南(邵阳、怀化)、山东(枣庄 、济宁、临沂、东营 、威海、聊城、菏泽 、青岛)教资笔试延期 ,报名费按原缴费渠道全额退回,考生无需申请。
〖叁〗、教资最晚缴费时间是9月8日24:00前 。日前,2023下半年教师资格证报名入口已经关闭 ,报完名的朋友们记得及时进行缴费,缴费时间最晚9月8日24:00前,为帮助各位考生及时进行缴费 ,菏泽教师资格考试网特总结此页。因此教资最晚缴费时间是9月8日24:00前。
〖肆〗、截止到考前28号,山东多地取消了教师资格证的相关考试 。具体包括东营、枣庄 、滨州、菏泽、威海 、青岛、德州、济宁和临沂等城市。这些城市的考生将不再参加原定的教师资格证考试。据了解,取消教师资格证考试的原因可能涉及考试安排 、疫情防控要求或其他特殊情况 。具体取消原因需要借鉴各城市的官方通知。
〖伍〗、截至考前28号,山东省内多个城市取消了教师资格证的相关考试。具体包括东营、枣庄 、滨州、菏泽、威海 、青岛、德州和济宁等城市。这些城市的教育部门相继发布了通知 ,宣布不再进行教师资格证的考试 。这一决定旨在优化资源配置,更好地满足当地教育需求。









