内蒙疫情在哪些地区/内蒙疫情在哪些地区严重

本文目录一览:

内蒙古什么时候有疫情

内蒙古有疫情的时间是2022年10月16日 。通过查询相关公开信息显示:内蒙古此轮疫情于2022年10月16日开始发现,因为在10月16日7时内蒙古自治区通报本土确诊病例1例 ,在二连浩特市。2022年内蒙古疫情中高风险地区:内蒙古中风险地区锡林郭勒盟3个:二连浩特市锡林社区、西城社区、额仁社区。阿拉善盟1个:阿拉善左旗巴彦浩特镇新华街道 。

内蒙疫情在哪些地区/内蒙疫情在哪些地区严重-第1张图片

通过查询相关资料显示,内蒙古疫情开始于2020年1月23日0-24时,2020年1月23日0-24时 ,内蒙古自治区报告新型冠状病毒感染的肺炎新增确诊病例1例,新型冠状病毒感染的肺炎疑似病例新增2例。具体消息可关注官方网站,获得第一手权威信息。

内蒙疫情在哪些地区/内蒙疫情在哪些地区严重-第2张图片

根据呼和浩特卫健委2月16日消息 ,2月15日 ,内蒙古自治区呼和浩特市新城区 、赛罕区共报告2例本土新冠肺炎确诊病例 。2022年呼和浩特是否封城 截至近来,并没有呼和浩特封城的消息 。根据呼和浩特疫情防控最新规定,非必要不离开呼市 ,如确需离开,必须持48小时内核酸检测阴性证明。

021年10月16日。根据资料显示内蒙古疫情最早是2021年10月16日发现的 。内蒙古自治区,位于中华人民共和国北部边疆 ,首府呼和浩特。

非典型肺炎(SARS)在中国大规模爆发是在2003年。 关键时间节点 疫情于2002年11月首次在广东出现,2003年2月开始扩散至全国,4月达到高峰 ,7月全球疫情基本结束 。中国内地累计报告病例5327例,死亡349例。 主要影响地区 北京 、广东、山西、内蒙古等地疫情最为严重,其中北京确诊病例超过2500例。

全国疫情概况新增确诊:2月21日0—24时 ,31个省(自治区 、直辖市)和新疆生产建设兵团报告新增确诊病例138例 。其中境外输入病例79例,本土病例59例。

全国疫情严重的地方有哪些

现在,中国境外的重点疫区是意大利、韩国和日本 ,所以们对于从这些国家进入和境内的要严格把控。要前移管控关口 ,提前掌握来连航班相关信息,入关所有乘客要接受体温检测,测温无异常的安排专车接送 。遇有发热症状的 ,要启动联防联控机制,安排120救护车送至发热门诊进行诊断治疗。

中国最新的城市新冠疫情最为严重的前三位,非广州、重庆 、北京莫属。广州市 。11月22日 ,广州市新增本土确诊722例,新增本土无症状感染者7735例 。近半个月来,广州疫情居高不下 ,广州卫健委也在疫情防控发布会上坦言到广州正面临着防疫三年来,最复杂、最严峻的疫情。

近来中国有八个城市疫情最严重。一,四川(成都)二 ,西藏(拉萨),三,广东(深圳)四海南(海口) ,五 ,内蒙古(赤峰),六,黑龙江(大庆)七 ,江西(吉安),八新疆(乌鲁木齐) 。

中国疫情比较多的地方是台湾省,其次就是香港与澳门地区。

内蒙古新增53例本土确诊,这些病例遍布在哪儿?

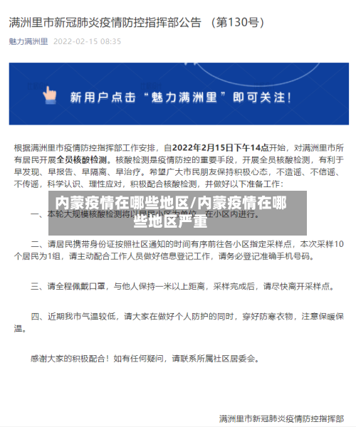
这些病例主要遍布在呼伦贝尔和满洲里。在这53例本土确诊病例当中 ,满洲里已经发生了32例确诊情况,呼伦贝尔出现了21例确诊情况 。内蒙古地区已经对这些确诊病例进行编号。同时也对相关病例附近的小区人群进行核酸检测。一旦筛查出阳性结果 。相关小区附近的人群将会接受进一步的隔离措施。内蒙古需要不断加强疫情的防控强度。

内蒙古新增53例本土确诊情况 。在短短一天之内,内蒙古就新增了53例本土确诊的情况 ,这些病例都在内蒙古的呼伦贝尔市。与此同时,广西也出现了8例确诊病人,上海地区出现了三例确诊病人 ,黑龙江地区出现10确诊病人。之所以会出现大面积的确诊情况,主要是因为冬天已经来临了,冬天是新冠肺炎传染的高发期 。

内蒙古自治区无新增疑似病例和无症状感染者报告 。本地新增确诊病例61例(呼伦贝尔满洲里市58例 ,呼伦贝尔市新巴尔虎右旗3例) ,其中由无症状感染者转为确诊病例3例(均在呼伦贝尔市新巴尔虎右旗)。

时,内蒙古自治区报告新增本土确诊病例53例,其中呼和浩特市28例、包头市13例 、呼伦贝尔市1例、兴安盟5例、赤峰市2例 、鄂尔多斯市4例;无症状感染者276例 ,其中呼和浩特市144例、包头市89例、呼伦贝尔市15例 、兴安盟12例 、赤峰市2例、乌兰察布市5例、巴彦淖尔市7例 、阿拉善盟2例。

内蒙古新增本土确诊28例,这些病例的人员都去过哪里呢?

月5日至24时,内蒙古新增本土28例,均在呼伦贝尔 ,病例人员具体行踪轨迹官方还没有公布出来 。但可以确定的是,这28名病例患者都是在满洲里市和新巴尔虎右旗确诊感染的,现在均在定点医院接受治疗和隔离 ,这28名患者接触过的公共场所也被集中隔离进行观察,以防病毒再次传播扩散。

病例新巴尔虎右旗1例 ,满洲里市27例 ,无症状感染4例。现在,内蒙古已有360个本地确诊病例,即:呼伦贝尔满洲里市322例、扎扎诺尔区32例、新巴尔虎旗4例 、满洲里市2例 。病人全部在定点医院进行隔离治疗 ,对密切接触者进行集中医学观察 ,防止疫情扩散。例1例2:属于夫妻关系。

月4日0—24时,31个省(自治区、直辖市)和新疆生产建设兵团报告新增确诊病例28例,均为境外输入病例 。具体信息如下:病例分布地区上海9例 云南9例 广东4例 天津2例 内蒙古2例 北京1例 四川1例 无症状感染者转确诊情况:含3例由无症状感染者转为确诊病例 ,分别来自天津1例、广东1例 、四川1例。

广西:4例,均在防城港市 山西:3例 晋中市2例 太原市1例 北京:2例 朝阳区1例 通州区1例 江苏:2例,均在苏州市 湖北:2例 ,均在武汉市 天津:1例,在东丽区 黑龙江:1例,在鸡西市 山东:1例 ,在青岛市 其中,4例由无症状感染者转为确诊病例,分布为四川2例、黑龙江1例、云南1例。

内蒙古1例 ,在锡林郭勒盟 。江西1例,在上饶市。重庆1例,在长寿区。含18例由无症状感染者转为确诊病例 ,其中河南14例 ,辽宁2例,四川2例 。北京新增本土确诊病例详情 病例情况:现住昌平区东小口镇小辛庄村,为确诊病例的密切接触者 。

月29日0—24时 ,全国新增确诊病例24例,其中本土病例7例(辽宁5例 、北京1例、黑龙江1例),境外输入病例17例。具体数据及分析如下:新增确诊病例分布 境外输入病例:共17例 ,涉及上海(7例)、天津(3例) 、内蒙古(2例) 、福建(2例)、浙江(1例)、山东(1例) 、广东(1例)。

本轮疫情内蒙古累计本土确诊110例!这一地紧急寻人,详细行程轨迹公布→...

〖壹〗、截至2021年10月27日7时,内蒙古本轮疫情累计本土确诊病例增至110例,其中阿拉善盟额济纳旗89例 ,二连浩特市16例,呼和浩特市3例,鄂尔多斯市伊金霍洛旗1例 ,阿拉善左旗1例,疑似病例1例 。

相关推荐

  • 哪个地区是疫情高风险/哪些地方属于疫情高风险地区

    哪个地区是疫情高风险/哪些地方属于疫情高风险地区

    本文目录一览:〖壹〗、国内疫情风险地区/国内疫情风险等级划〖贰〗、全国疫情“中高风险”地区一览〖叁〗、高风险区与高风险地区区别〖肆〗、哪些地方算中高风险地区〖伍〗、全国疫情高中低风险区一览表?〖陆〗、怎么查所在地区是低风险还是高风险国内疫情风险地区/国内疫情风险等级划国内疫情风险地区主要分为高、中、低风险区,划分依据包括...

  • 新疆地区因为疫情快递/因为疫情新疆快递能发了吗

    新疆地区因为疫情快递/因为疫情新疆快递能发了吗

    本文目录一览:〖壹〗、为什么新疆的快递到不了呢。〖贰〗、据说新疆的快递最近停运了是吗?〖叁〗、新疆顺丰无法收寄〖肆〗、中秋节之前新疆货运怎么停了为什么新疆的快递到不了呢。交通管制:新疆地区可能受到交通管制的影响,导致某些地区的快递运输受限。疫情影响:如果新疆地区出现疫情,可能会对快递运输造成一定影响。物流公司问题:快递公司可能面...

  • 【琼中地区疫情情况最新,琼中最新消息】

    【琼中地区疫情情况最新,琼中最新消息】

    本文目录一览:〖壹〗、海口能回琼中吗今天〖贰〗、海南连续两日新增感染者数减少〖叁〗、9月16日从琼中去三亚要多少核酸检测〖肆〗、琼中今天客运开通了吗海口能回琼中吗今天〖壹〗、能。通过查询琼中县疫情指挥部官方信息了解到:中高风险地区返回的人们需要进行隔离,低风险地区返回的人们是不需要隔离的。通过查询海口市疫情防控中心官方信息了解到:截...

  • 【无疫情国家地区名单,无疫情的国家有哪几个全球只剩下这4个了】

    【无疫情国家地区名单,无疫情的国家有哪几个全球只剩下这4个了】

    本文目录一览:〖壹〗、世界上没有疫情的国家是哪个〖贰〗、全球没有疫情的国家〖叁〗、15个幸免于新冠病毒的国家〖肆〗、无疫情国家名单〖伍〗、无疫情的国家有哪些?世界上没有疫情的国家是哪个近来全球没有感染过新冠病毒的四个国家分别是朝鲜、汤加王国、基里巴斯、土库曼斯坦,其中土库曼斯坦的“零感染”状态存在一定争议。以下是具体介绍:朝鲜...

  • 浦东地区疫情严重吗(上海浦东现在疫情什么级别地区)

    浦东地区疫情严重吗(上海浦东现在疫情什么级别地区)

    本文目录一览:〖壹〗、上海浦东区疫情严重吗〖贰〗、浦东被封第20天,暗流涌动〖叁〗、综合观察:近期上海疫情问题梳理分析报告〖肆〗、上海哪里疫情最严重上海浦东区疫情严重吗重点区域形势严峻:浦东、闵行、黄浦、宝山等区疫情压力较大,其中闵行区有小区解封的消息引发讨论,需验证是否符合“14天无阳性病例”的解封标准。结论:当前无证据表明上海浦...

  • 58个地区疫情(各个地区疫情人数)

    58个地区疫情(各个地区疫情人数)

    本文目录一览:〖壹〗、司机们出行需注意:又一地高风险!请提前规划路线〖贰〗、波罗的海疫情1103:拉脱维亚立陶宛可能重新进入紧急状态〖叁〗、...区、直辖市)和新疆生产建设兵团截至5月12日24时新型冠状病毒...〖肆〗、松材线虫病疫区县主要分布在哪些地区司机们出行需注意:又一地高风险!请提前规划路线〖壹〗、提前查询目的地风险等级高...

    2026/04/02
  • 疫情地区高考录取分(疫情高考降分吗)

    疫情地区高考录取分(疫情高考降分吗)

    本文目录一览:〖壹〗、疫情会影响高考录取分数吗〖贰〗、疫情之下的高考会降低难度吗?录取分数线会比往年降低一点吗?〖叁〗、2020年福建高考近50%院校投档线波动较大,中外合办遇冷疫情会影响高考录取分数吗疫情本身不会直接影响高考录取分数,但疫情引发的考试延期、考生人数变化、政策调整等因素可能间接影响录取分数线的划定,且不同类型高校受影响程度...

  • 青岛中风险疫情地区名单/青岛中高风险地区

    青岛中风险疫情地区名单/青岛中高风险地区

    本文目录一览:〖壹〗、2022年中高风险区来青岛政策(不断更新)〖贰〗、青岛中高风险地区〖叁〗、青岛市北区发布重点地区入区返区人员温馨提示〖肆〗、山东中风险地区有哪些2022年中高风险区来青岛政策(不断更新)〖壹〗、022年中高风险区来青岛的政策主要依据山东省疾病预防控制中心发布的疫情防控公众健康提示,具体如下:中、高风险地区所在县...

  • 【疫情多少列为高风险地区,疫情多少列为高风险地区标准】

    【疫情多少列为高风险地区,疫情多少列为高风险地区标准】

    本文目录一览:〖壹〗、中高风险怎么定义的(中高风险地区标准)〖贰〗、疫情风险区是怎么划分的〖叁〗、国内疫情风险地区/国内疫情风险等级划〖肆〗、云南公布129个县(市、区)疫情风险等级!昆明主城四区等被列为高风险〖伍〗、疫情等级划分4个等级怎么判定的〖陆〗、中高风险的标准是什么中高风险怎么定义的(中高风险地区标准)〖壹〗、...

  • 新玛克威地区有疫情吗/玛克威装修完了吗

    新玛克威地区有疫情吗/玛克威装修完了吗

    本文目录一览:〖壹〗、哈尔滨玛克威大厦和玛克威商厦是一家吗哈尔滨玛克威大厦和玛克威商厦是一家吗〖壹〗、是一家的,玛克威商厦是哈尔滨市建设较早的批发零售市场,自从2002年重新建设以来,拥有了更多、更全面的商品类型,以时尚消费、前沿文化为旗帜,以“一站式消费”为经营主题,完善配套设施为经营亮点,集购物、休闲、娱乐、餐饮等复合业态于一体。〖贰〗、哈尔滨马...

返回顶部