-
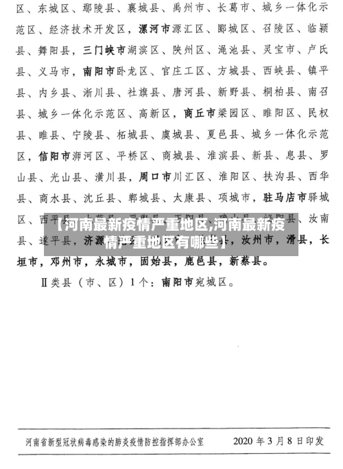
【河南最新疫情严重地区,河南最新疫情严重地区有哪些】
本文目录一览:〖壹〗、2025年猪瘟哪个省厉害〖贰〗、河南疫情蔓延到乡村,开封尉氏县7个村调为高风险〖叁〗、浙江温州、河南信阳,为何成了疫情重灾区?〖肆〗、3月30日河南省新增本土确诊病例15例本土无症状感染者19例...
本文目录一览:〖壹〗、2025年猪瘟哪个省厉害〖贰〗、河南疫情蔓延到乡村,开封尉氏县7个村调为高风险〖叁〗、浙江温州、河南信阳,为何成了疫情重灾区?〖肆〗、3月30日河南省新增本土确诊病例15例本土无症状感染者19例...