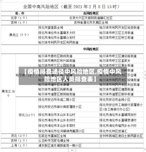
本文目录一览:〖壹〗、怎么确定自己有没有途径中高风险地区?〖贰〗、途径中高风险地区的定义是什么?〖叁〗、高风险中风险低风险划分标准一览〖肆〗、查风险地区怎么查〖伍〗、疫情防控等级如何划分〖陆〗、青岛关于确定疫...