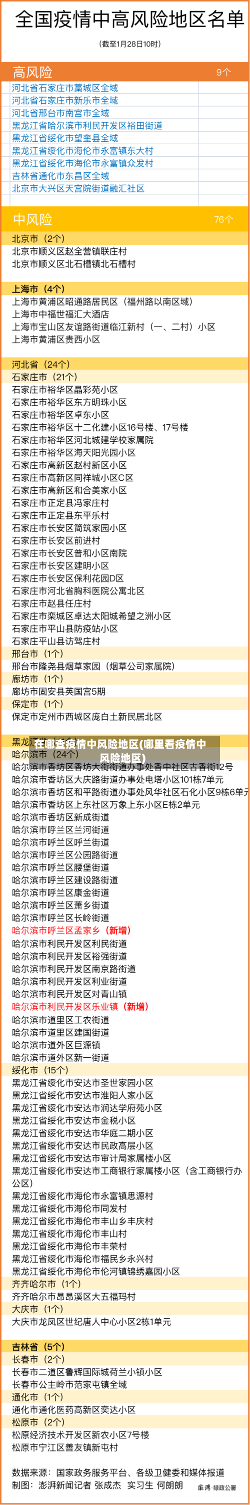
本文目录一览:〖壹〗、最新全国风险地区名单查询入口(实时更新)〖贰〗、微信怎么查询是否是中高风险地区〖叁〗、全国中高风险疫情地区怎么在微信上查询〖肆〗、微信怎么看疫情中高风险地区?〖伍〗、怎么在地图上看疫情风险地区...