-
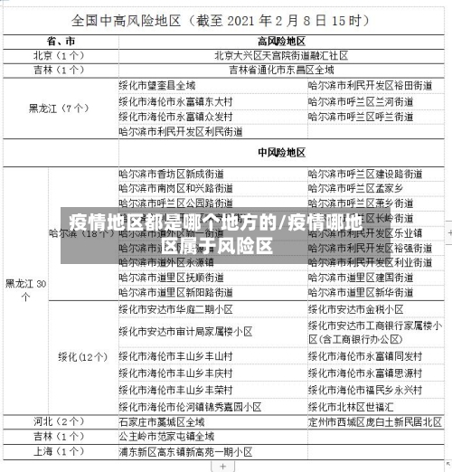
疫情地区都是哪个地方的/疫情哪地区属于风险区
本文目录一览:〖壹〗、哪些省份有疫情〖贰〗、中国疫情最严重的三个省〖叁〗、疫情所在县市区指的是什么?哪些省份有疫情〖壹〗、在2025-2026年冬春流感流行季,截至2026年1月初,流感疫情相对严重的区域主要集中在华东、...
本文目录一览:〖壹〗、哪些省份有疫情〖贰〗、中国疫情最严重的三个省〖叁〗、疫情所在县市区指的是什么?哪些省份有疫情〖壹〗、在2025-2026年冬春流感流行季,截至2026年1月初,流感疫情相对严重的区域主要集中在华东、...