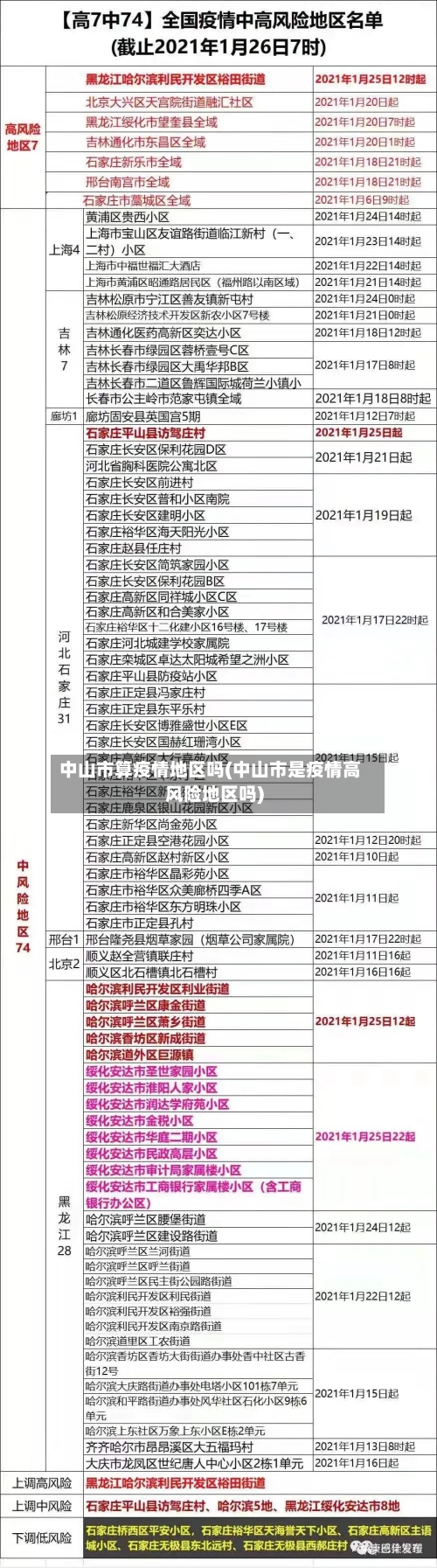
本文目录一览:〖壹〗、潮州疾控提醒有中山坦洲镇旅居史人员尽快主动报备〖贰〗、广东中山是几级风险,广东中山是风险地区吗〖叁〗、中山市是疫区吗〖肆〗、疫情防控重点关注地区有哪些?潮州疾控提醒有中山坦洲镇旅居史人员尽快主动...