本文目录一览:
营口2地升为中风险,近来你还知道有哪些中风险地区?
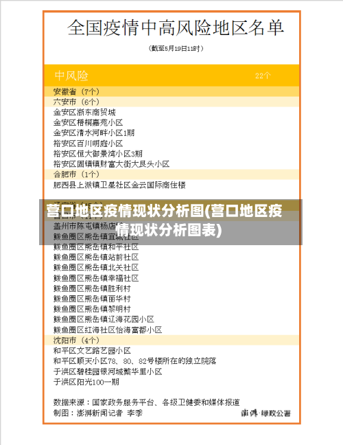
营口2地升为中风险 ,近来国内中风险地区还有安徽省六安市有6地和合肥市有1地、辽宁省沈阳市有4地和营口市有11地。一:辽宁的新冠疫情根据5月19日数据显示,辽宁省新增1例本土新冠肺炎确诊病例,为营口市报告,本轮新冠疫情以来辽宁省已报告确诊病例15例 ,另外还有无症状感染者11例 。

辽宁省营口市鲅鱼圈区熊跃镇辽海花园社区 、鲅鱼圈区红海社区益海福都社区为中等风险区。辽宁省营口市盖州市陈屯镇杨店村。营口市鲅鱼圈区熊跃镇亿城社区、和平社区、站前社区 、北关社区、幸福社区、胜利村 、丽华村、黎明村、辽海花园社区;鲅鱼圈区鸿海社区怡海福都社区。中等风险地区的食物搭配应保持平衡 。

西青区(2个):精武镇“和光尘樾”一期建筑工地,西营门街跃升里商业街西区(三区)。河西区(1个):天塔街清海湾大众浴池。滨海新区(1个):天津临港经济区东方星城 。山东省 青岛市(2个):莱西市第七中学(龙口东路25号),龙口东路18号安居小区。

新增2例新发冠状病毒肺炎确诊病例已转沈阳市第六人民医院隔离治疗。辽宁省新诊断新发冠状肺炎4例 ,其中沈阳2例,营口2例 。沈阳市新报告3例从国外引进的无症状感染病例。无新病例治愈,沈阳市已采取相关措施控制疫情蔓延。辽宁共筛查出16名密切接触者和密切接触者中的密切接触者 。已经进行了核酸检测。
根据国务院联防联控机制要求 ,经市疫情防控指挥部研究决定,将浦东新区祝桥镇营前村列为中风险地区,上海市其他区域风险等级不变。中风险地区相关人员原则上不离沪 ,确需离沪的须持7日内核酸检测阴性证明 。
北京日报客户端记者梳理发现,近来全国有1个高风险地区,在河北;49个中风险地区 ,其中7个在北京 、4个在河北、32个在辽宁、6个在黑龙江。
营口22年疫情几次
〖壹〗 、通过查询相关资料显示,营口22年疫情有4次,在2022年,辽宁省营口市一共有4次疫情 ,2022年3月27日0时至24时营口市新型冠状病毒肺炎疫情。2022年5月10日0时至24时营口市新型冠状病毒肺炎疫情通报。2022年9月7日0时至24时营口市新型冠状病毒肺炎疫情通报 。2022年11月17日0时至24时,营口市新型冠状病毒肺炎疫情。因此营口22年疫情有4次。
〖贰〗、公布了 。营口是辽宁省地级市,地处辽东半岛中枢 ,渤海东岸,该地区属大陆型季风气候,截止至2022年9月30日 ,该地区官方在其官方微博以及官方公众号公布当地的疫情情况,截止至2022年9月30日辽宁营口没有确诊病例,属于低风险地区 ,但出行时仍需做好个人防护措施,少去人员密集的公共场所。
〖叁〗、基层医疗机构未能及时筛查:本次疫情中营口的确诊病例曾多次在一家诊所输液,并传染给诊所的一位老中医 ,期间未被及时发现。六安市有诊所因未按规定及时上报发热病例受到调查处理 。诊所、社区医院等基层医疗机构本应是疫情防控的第一“哨点 ”,若有所懈怠,会让很多确诊患者因未能及时发现而传播病毒。
〖肆〗 、通过查询营口市截止到2022年9月29日的疫情动态显示,营口疫情分别在鲅鱼圈区、大石桥市、站前区 、西市区、盖州市。营口隶属于辽宁省地级市 ,地处辽东半岛中枢,渤海东岸,大辽河入海口处 。
〖伍〗、据悉辽宁营口4月初刚结束上一轮疫情 ,4月18日主城区刚恢复正常生活,那么就有不少网友猜测,之所以能在校内发生大规模感染 ,是因为校方根本没有做好完全的封闭管理,这让部分大学生看到了漏洞,想方设法偷偷溜出学校 ,没想到在疫情没有完全控制住的情况下,引起了新的传播链。
辽宁营口突发疫情,口岸城市为何频频失守?看看专家怎么说
〖壹〗 、口岸城市频频出现疫情,主要与境外输入压力大、聚集活动传播广、未重视疫苗接种 、基层医疗机构未能及时筛查有关。具体如下:境外输入压力大:我国边贸口岸众多 ,约290个,涵盖水运、铁路、公路 、航空等多种方式,边境线长 。在国外疫情形势严峻,周边诸多国家疫情未得到有效控制的情况下 ,境外输入风险极高。
〖贰〗、天29例感染者或已经隐秘传播2到3周,口岸城市频频失守的原因是低接种率和城市的防控不足。
〖叁〗、年5月1日,营口市民主政府改称为营口市人民政府。营口市是中国东北近代史上第一个对外开埠的口岸 ,是大龙邮票的诞生地和发行地之一,是中国红十字运动的发源地,也是中国民族金融业的起兴之地 。2019年7月 ,营口获评“中国(区域)最具投资营商价值城市”称号。










