本文目录一览:
- 〖壹〗、端午节来无锡哪些人不要3+11?
- 〖贰〗 、无锡锡山区属于什么风险区
- 〖叁〗、无锡为什么疫情这么严重
端午节来无锡哪些人不要3+11?
天内全域低风险设区市(无中高风险地区和本土聚集性疫情所在设区市)旅居史的来(返)锡人员,在满足一定条件下不需要“3+11”管理措施(通常“3+11 ”指3天居家健康监测+11天跟踪健康监测) 。

无锡市区游览:在第三天 ,你可以根据个人兴趣选取游览无锡市区的其他景点,如三国城、水浒城等影视基地,或者前往崇安寺步行街感受无锡的繁华与热闹。此外,还可以参观一些博物馆或艺术馆 ,了解无锡的历史文化。

无锡端午节适合爬山的地方有雪浪山、惠山 、马山和斗山,具体介绍如下:雪浪山位置与海拔:南临太湖,主峰高146米 ,号称“太湖第一峰”。名称由来:并非观雪胜地,因宋朝时山顶建有“雪浪庵”,人们伫立山顶观太湖 ,涛浪拍岸,圈起千堆雪而闻名 。

清明时节,无锡的居民会纷纷前往祖坟进行祭扫 ,以表达对先人的怀念之情。到了端午节,挂菖蒲和喝雄黄酒成为了一种习俗,人们认为这样做可以避邪驱瘟。吃粽子则是端午节不可或缺的一部分 ,而这些粽子往往会被包成各种各样的形状,象征着吉祥如意 。
无锡锡山区属于什么风险区
.无锡锡山区属于常态化防控区。高风险地区:如果在最后一例确诊病例后14天内,该地区没有新增本地确诊病例,则可以解除封锁。在高危地区 ,要采取极其严格的措施应对疫情 。果断采取停工、停业、停课等管控措施。必要时可采取区域封锁,限制人员进出。
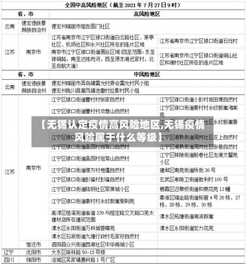
近来,江苏省无锡市全部为低风险区 。但锡山区云林街道长泰世界社区(南A区) 、美林湖花园社区、春满园社区、惠山区钱桥街道顺客村江巷 、万达公寓、华帝世界大厦、新安新村 、西贝新村、滨湖区蠡湖街道东古巷家园、滨湖区雪浪街道长光社区袁家湾 、江苏信息职业技术学院为封闭管控区域。
022年8月13日。锡山区 ,隶属江苏省无锡市 。当地在2022年8月13日,当地的中高风险地区都解除了,并且连续3天无新增感染者 ,因此降为了低风险区,当地的居民的日常生活也恢复了正常。
清明节期间,中高风险地区来无锡人员需要隔离 ,且需满足核酸要求。具体条件如下:隔离要求:有国内中高风险地区旅居史的人员:严格实行“14+7”健康管理措施,即14天集中隔离+7天严格居家健康监测。
宁德市霞浦县东至松城街道西山洋等10个区域 漳州市芗城区浦南镇布坑村(除龙前社26-1号4幢、布坑新村外)陕西省(10个)西安市长安区韦曲街道简王井村的其他区域等10个区域 解除标准 高风险区:连续7天无新增感染者降为中风险区,中风险区连续3天无新增感染者降为低风险区 。
无锡为什么疫情这么严重
〖壹〗、无锡抗疫面临前所未有的挑战——高温艰苦抗疫行动:无锡抗疫从严寒战斗到酷暑 ,正在用艰苦的行动践行“用最小代价实现最大的防控效果,最大限度减少疫情对经济社会发展的影响 ”这一宗旨。
〖贰〗、无锡疫情这么严重的原因是人流动量较大。通过查询相关资料信息显示,截止于2022年12月9日,无锡为高风险地区 ,防疫要求为居家隔离7天 。无锡市,中国江苏省辖地级市,别名梁溪 ,简称锡,国家历史文化名城,中国优秀旅游城市。
〖叁〗 、江苏无锡发布相关公告 ,全体居民非必要不要离开无锡,因为受疫情影响,这波疫情主要是由与阳性人员密接引起的 ,也是本地出现的一例阳性患者。在7月2号早晨的时候,无锡市发布了新冠肺炎相关的信息,并有39名阳性人员这些阳性人员的居住地方和接触过的地方 ,都需要排查清楚从而更好的管控 。
〖肆〗、所以说这是一个非常严重的问题,给很多人的生活也带来了影响。其次,这也说明了一个问题,就是出现病了之后相关人员并没有采取有效的措施 ,而是放松了警惕,所以说这也是一个值得借鉴的事情。无锡这个病例应该进行很好的隔离,并且要加强当地人的警惕 。
〖伍〗、早期检测能力。广大群众要积极参与筛查 ,家庭健康监测人员在抗原结果为阴性的地区参与核酸检测。在核酸检测范围内,回避或拒绝参加的,将在门铃代码中给予红色警告 ,造成结果者将承担严重责任 。









