【石家庄疫情是哪个地区的,石家庄疫情是什么地区】

本文目录一览:

石家庄疫情君乐宝奶粉还能买吗?

疫情之下,婴儿奶粉仍可放心购买 ,其生产质量未受显著影响,但需关注物流时效并做好收货消毒措施 。生产环节全面保障,质量不受病毒影响婴儿奶粉作为民生必需品 ,各国均将其列为重点保障物资。无论国内还是国外,奶粉生产均在严格的无菌环境下进行,从原料处理到灌装密封全程隔离污染风险。

【石家庄疫情是哪个地区的,石家庄疫情是什么地区】-第1张图片

当然可以放心购买了 。石家庄这次疫情主要是石家庄市藁城区一个镇《高风险地区》 ,别的地方近来来说都是中低风险地区 ,何况君乐宝乳业生产的奶粉全程自动化灭菌杀毒罐装一条龙作业,完全可以放心。

【石家庄疫情是哪个地区的,石家庄疫情是什么地区】-第2张图片

在生产原料上,除旗帜系列外 ,君乐宝其他奶粉大多从2段开始使用乳粉或生牛乳掺有乳粉。而部分世界高端奶粉可能全程使用鲜奶生产,在新鲜度和营养成分保留上可能更具优势 。不过,这并不意味着君乐宝奶粉质量不佳 ,其生产过程严格遵循相关标准,能保证奶粉的基本品质 。

石家庄本轮疫情的感染源来自哪儿?

〖壹〗、石家庄本轮疫情呈现出的特点是源头比较清楚,第1例确诊病例是邢台市密切接触者。知道源头后 ,有关部门立即对密切接触者进行了隔离,并且访问了最近去过了哪些地方。同时对次密切接触者第一时间进行了管控,让疫情传播速度有效得到了控制 。第2个特点是所有阳性病例都是在隔离地点发现 ,减少了外溢情况。

〖贰〗 、石家庄鹿泉区的此次疫情中感染源初步判定为11月24日来石家庄的刘某某,她来石家庄之前曾在满洲里一个家庭做过保姆,在11月29日那个家庭中已经有两人确诊新冠肺炎。在 。

〖叁〗 、石家庄初步推测确诊者感染来源 ,确诊者感染来源是从满洲里传染到石家庄的。感染新型冠状病毒的确诊者刘某某曾经在满洲里做家庭保姆 ,他的雇主被确诊为新冠肺炎患者。刘某某是在11月24日来石家庄打工的,与其他四名确诊病例在同一宿舍生活 。此次疫情推断,应当就是由刘某某导致石家庄本土病例扩散的。

〖肆〗、气溶胶传播(特定场景):通风不良的密闭空间内 ,高浓度气溶胶可能悬浮传播,但非主要途径。无症状传播:早期零号病例或包含大量无症状感染者,其隐匿传播加剧了防控难度 。

最新!河北三个市全域封闭,石家庄超2万村民大转移异地隔离

河北省石家庄市、邢台市 、廊坊市实行全域封闭管理 ,石家庄市藁城区增村镇部分村庄2万多名村民进行分批异地集中隔离观察。以下是具体情况:全域封闭管理措施封闭范围:石家庄市、邢台市、廊坊市全域实行封闭管理,人员 、车辆非必要不外出。封控措施:对三市中高风险地区的村庄和居民小区采取更为严格的封控措施,严控人员流动 。

对于河北的此次疫情,是怎么突然就爆发了?

〖壹〗、“随着检测范围的扩大 ,病人数量仍在增加,说明病毒已经隐秘传播一段时间 。”5日晚间接受媒体采访时,中国疾控中心副主任冯子健表示 ,河北多数确诊病例第一时间并没有到发热门诊就医,不利于病例的早期发现,因此需要重新审视和进一步提升基层医疗机构的新冠诊断、识别能力。

〖贰〗 、月6日河北省新增53例确诊病例(51例本地确诊病例、2例境外输入) ,另有2例无症状感染者 ,石家庄市藁城区被列为全国唯一高风险地区,全省进入战时状态并启动全员核酸检测。

〖叁〗、二是发现能力存在欠缺 。农村基层的疾病传播发现能力还是有存在薄弱环节,在地区已经传播了一段时间才被发现。所以导致了河北疫情的突然爆发。采取对策:一是严控人员车辆流动 。非必要人员不出市。加强交通管控 ,长途道路客运车辆暂停营运。

〖肆〗 、河北省疫情数据根据河北省卫健委通报,2021年1月3日0时至24时,全省新增4例本地确诊病例 ,无新增死亡或疑似病例 。数据表明疫情处于局部扩散阶段,需通过战时状态下的严格管控阻断传播链。

〖伍〗、因为河北疫情的突然爆发,它是很突然的 ,因为是发生在农村,所以大家的警觉性不是太高,并且乡村医生也没有这么多的判断能力 ,这么多人的发热咳嗽只是当成流感,没有引起重视,所以也就造成现在这样的疫情在河北突然爆发。而且农村也有许多的聚集性活动 ,病毒通过这些聚集性活动也就四散传播开来了 。

〖陆〗、针对此次疫情 ,近期在河北爆发更为严重,主要是河北地理位置上是有一定关系。河北接壤天津,北京 ,这都是世界大都市,总得来说人流动性强,所以此次感染几率会比全国其它地方高出许多。国内的疫情得到一定控制 ,主要是防患外国疫情,尤其从外国输入的疫情是越来越多,这对于本土的人员来说是一大威胁 。

石家庄披露52例确诊详情,其中感染者有哪些人群?

〖壹〗 、石家庄披露52例确诊详情 ,其中的感染者有多名学生,主要还是藁城区的村民 。一:石家庄疫情河北石家庄自2021年1月初起,就陆续出现本地的感染新冠病毒确诊者 ,直至17日仍有52例新增确诊病例,其中主要是来自藁城区的村民。

〖贰〗 、根据石家庄官方公布的消息,在之前确诊的52例感染者中 ,包含多名小学生 ,年龄最小的仅4岁。从官方的消息来看,这52名确诊感染者中,多数是石家庄藁城区人 。很多人好奇 ,这些小学生是怎样被感染的?其实,自新冠疫情爆发以来,这种病毒的传染性极强 ,因此,这些被感染的小学生无疑都是有接触到被感染者。

〖叁〗、累计追踪到密切接触者963237人,尚在医学观察的密切接触者38876人。无症状感染者情况:新增无症状感染者42例(境外输入19例) 。当日转为确诊病例12例(境外输入1例)。当日解除医学观察22例(境外输入13例)。尚在医学观察无症状感染者996例(境外输入293例) 。

〖肆〗、既往感染者本年转化为AIDS患者:指此前已确诊为HIV感染者 ,但在2024年因免疫系统严重受损进展为艾滋病期的病例。两类数据合并统计,反映当年新增的艾滋病相关病例总数。核心数据 新报告HIV感染者/AIDS患者总数:101626例 。

〖伍〗 、密切接触者:累计追踪1141584人,尚在医学观察48244人。无症状感染者动态 新增无症状感染者:34例 ,其中境外输入29例,本土5例(湖北3例、河南2例)。当日转化确诊:33例(境外输入20例) 。解除医学观察:13例(均为境外输入) 。尚在观察:499例(境外输入391例)。

相关推荐

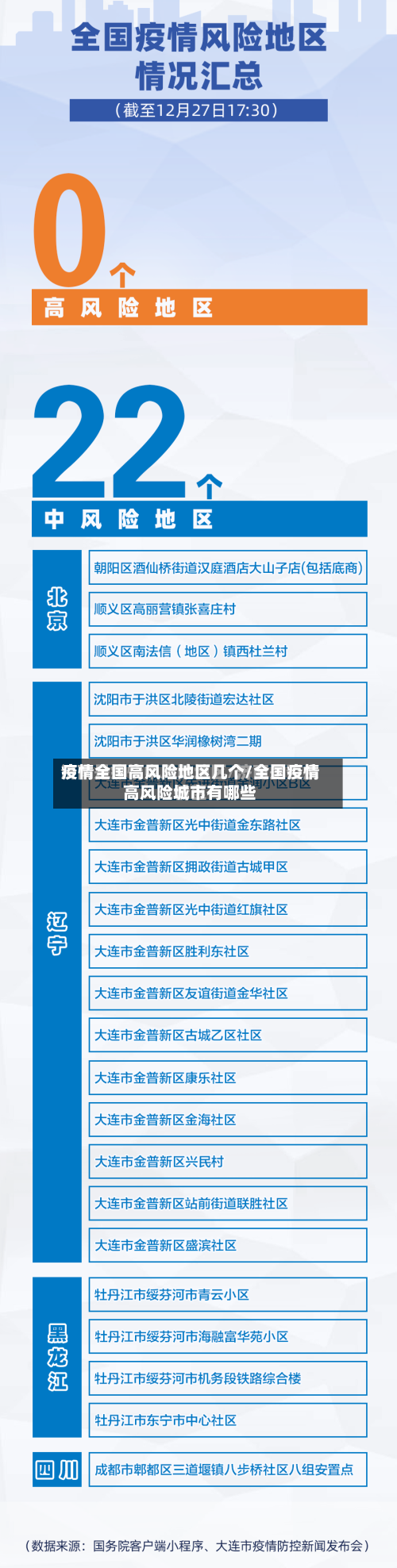
  • 疫情全国高风险地区几个/全国疫情高风险城市有哪些

    疫情全国高风险地区几个/全国疫情高风险城市有哪些

    本文目录一览:〖壹〗、2022全国中高风险地区一览表最新(实时更新)〖贰〗、2022全国中高风险区名单汇总全国中高风险地区名单最新更新〖叁〗、全国疫情风险城市有哪些(截至11月26日)〖肆〗、全国疫情中高风险地区名单最新〖伍〗、全国疫情“中高风险”地区一览〖陆〗、国内疫情风险地区/国内疫情风险等级划2022全国中高风险地区...

  • 陕西省重点疫情地区(陕西疫情严重地区划分)

    陕西省重点疫情地区(陕西疫情严重地区划分)

    本文目录一览:〖壹〗、西安新增5例,轨迹公布,涉及酒店、面馆!陕西3地紧急寻人〖贰〗、陕西白水实行全县封闭式管理,当地的疫情情况如何?〖叁〗、近来全国疫情重点地区有哪些〖肆〗、全国中高风险地区最新名单(附实时查询入口)西安新增5例,轨迹公布,涉及酒店、面馆!陕西3地紧急寻人〖壹〗、临潼区紧急寻人4月18日,西安市临潼区在集中隔离人...

  • 深圳重点疫情地区清单/深圳疫情重灾地区

    深圳重点疫情地区清单/深圳疫情重灾地区

    本文目录一览:〖壹〗、深圳中高风险地区名单〖贰〗、深圳疫情管控区在哪里(持续更新)〖叁〗、5月22日深圳疫情最新消息:无本土新增病例〖肆〗、深圳坂田疫情风险等级是中风险吗深圳中高风险地区名单自2月19日起,深圳市龙岗区以下两地调整为中风险地区:坂田街道马安堂社区侨联东10巷1号顺兴楼坂田街道中兴路高时石材B区A钢构厂房此次调整依据国...

  • 【还有啥地区没有疫情的,全国还有哪个地方没有疫情的】

    【还有啥地区没有疫情的,全国还有哪个地方没有疫情的】

    本文目录一览:〖壹〗、中国现在还没有疫情的城市有哪些?〖贰〗、全国那个城市没有发生过疫情〖叁〗、河南哪个地方没有疫情?中国现在还没有疫情的城市有哪些?〖壹〗、山东东营是全国范围内鲜为人知的无疫情城市。该城市的独特之处在于,至今未有任何感染或诊断案例。当地人将之称为现实版的世外桃源,因为这里仿佛被疫情遗忘。东营之所以能保持这样的记录,...

  • 实时疫情重点地区地图(实时疫情重点地区地图最新)

    实时疫情重点地区地图(实时疫情重点地区地图最新)

    本文目录一览:〖壹〗、郑州疫情封控区管控区地图怎么查?〖贰〗、高德地图怎么看疫情风险地区_高德疫情地图查看方法〖叁〗、最新全国风险地区名单查询入口(实时更新)郑州疫情封控区管控区地图怎么查?可以通过以下途径查询郑州疫情封控区、管控区地图:通过郑州本地宝疫情封管控区域地图查看专题入口:郑州本地宝提供了专门的疫情封控区域专题,点进该专题(可查...

  • 【南通疫情有几个风险地区,南通有疫情吗】

    【南通疫情有几个风险地区,南通有疫情吗】

    本文目录一览:〖壹〗、南通现在属于什么风险地区〖贰〗、南通疫情风险等级10月8号可以送孩子上学吗〖叁〗、江苏近来哪里有疫情南通现在属于什么风险地区〖壹〗、南通现在属于低风险地区。低风险地区就是以县(区)为单位,依据人口、发病情况综合研判,科学划分疫情风险等级,有低风险去、中风险区和高风险区,明确分级分类的防控策略。来自低风险的人员无特殊症...

  • 【石家庄疫情是哪个地区的,石家庄疫情是什么地区】

    【石家庄疫情是哪个地区的,石家庄疫情是什么地区】

    本文目录一览:〖壹〗、石家庄疫情君乐宝奶粉还能买吗?〖贰〗、石家庄本轮疫情的感染源来自哪儿?〖叁〗、最新!河北三个市全域封闭,石家庄超2万村民大转移异地隔离〖肆〗、对于河北的此次疫情,是怎么突然就爆发了?〖伍〗、石家庄披露52例确诊详情,其中感染者有哪些人群?石家庄疫情君乐宝奶粉...

  • 湖北疫情低风险地区通行(湖北疫情低风险地区政策要求)

    湖北疫情低风险地区通行(湖北疫情低风险地区政策要求)

    本文目录一览:〖壹〗、外地回湖北最新政策〖贰〗、湖北天门进出政策及要求〖叁〗、春节返乡是否需要隔离?31个省市最新情况汇总外地回湖北最新政策中高风险地区来鄂返鄂人员隔离要求:对有国内中高风险地区旅居史的来鄂返鄂人员,实施集中隔离医学观察至离开当地满14天。集中隔离医学观察期满后,还需实施居家隔离医学观察14天。解除条件:若中高风险地区解除...

  • 反阜阳怎么报备疫情地区/返乡阜阳

    反阜阳怎么报备疫情地区/返乡阜阳

    本文目录一览:〖壹〗、颖上高铁到阜阳高铁要核酸报告吗?〖贰〗、2022年疫情办酒席最新规定〖叁〗、阜阳回岚山需要报备吗颖上高铁到阜阳高铁要核酸报告吗?疫情影响。颍上北站位于中国安徽省阜阳市颍上县,截止于2022年9月27日,通过查询颍上县疫情防控显示,2022年3月在区域核酸筛查中发现有疑似者,具记者从颍上县有关部门获悉,因受新冠肺炎疫情...

  • 灵石地区疫情(灵石地区疫情最新消息)

    灵石地区疫情(灵石地区疫情最新消息)

    本文目录一览:〖壹〗、山西晋中灵石是风险地区吗?〖贰〗、灵石县气候〖叁〗、山西灵石铁新煤矿填补行业技术空白助推科技创新发展〖肆〗、2022返晋中灵石人员最新规定山西晋中灵石是风险地区吗?022年3月3日灵石到太原不需要进行隔离,灵石属于低风险地区,出示行程码健康码即可。居家隔离场所要求如下:居家隔离医学观察者比较好单独居住;如果条件...

    2026/04/03
返回顶部