山东部分地区疫情/山东部分地区疫情最新消息

本文目录一览:

山东哪里发现新疫情了

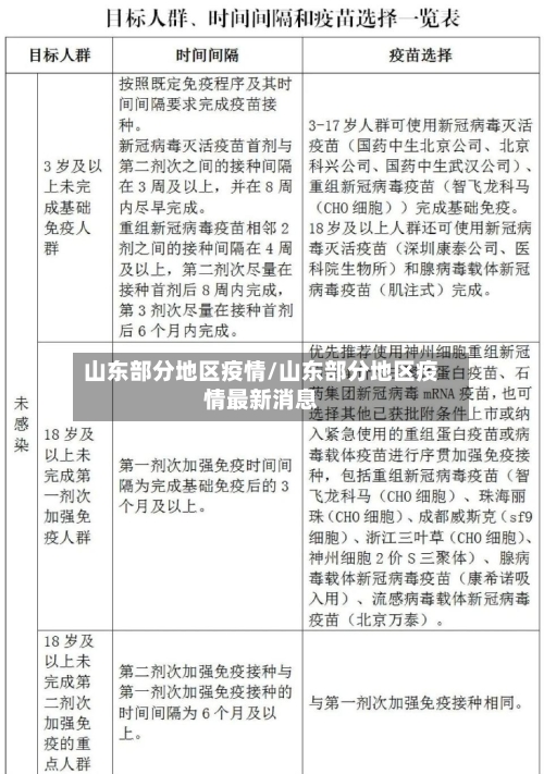
〖壹〗 、枣庄 。枣庄市位于山东省南部、东与临沂市平邑县、费县 、兰陵县接壤、根据疫情防控消息了解到;截止时间2022年10月24日在2022年10月23日0时至24时、山东省报告新增本土确诊病例2例均在枣庄 。在枣庄集中隔离点检测出来的。因疫情防控需要从2022年10月23日枣庄市对部分公交线路停运疫情风险反复存在。一定要做好防护措施 。

山东部分地区疫情/山东部分地区疫情最新消息-第1张图片

〖贰〗 、截至2月20日,山东任城监狱累计确诊新冠肺炎207例 ,其中服刑人员200例、干警7例。 以下为详细情况:疫情通报核心数据2月20日 ,山东省新增确诊病例202例,其中任城监狱占200例。截至当日24时,全省累计确诊748例 ,累计治愈270例,死亡4例,现有疑似病例30例 。

山东部分地区疫情/山东部分地区疫情最新消息-第2张图片

〖叁〗、022年3月10日0时至24时 ,山东省报告新增本土确诊病例121例,新增本土无症状感染者255例,截至3月10日24时现有确诊病例475例。省内出行是否需要核酸检测需根据各地级市具体防控要求确定 ,进出山东需遵循相关隔离 、检测及报备规定。

〖肆〗、023年1月23日4时,山东省聊城市高唐县发现1例新冠肺炎无症状感染者,该病例为从北京返乡人员 。具体信息如下:病例背景与来源:该无症状感染者系北京市丰台区某冷库的从业人员 ,返乡后经检测发现感染。

山东哪些地方有疫情

022年10月20日0时至24时,济宁市新增本土无症状感染者3例,均系集中隔离点检出。以下是当日山东省疫情相关数据的详细情况:新增本土确诊病例:全省报告新增1例 ,位于滨州市 ,为省外返鲁人员,通过跨区域协查检出 。

截至通报时,山东省21例新型冠状病毒感染的肺炎确诊病例具体情况如下:济南市(2例)病例1:女性 ,29岁,1月11日赴武汉探亲,15日返济 ,16日出现发热、乏力等症状,23日确诊后隔离治疗。密切接触者6人,均无异常。病例2:男性 ,44岁,在武汉工作,21日回济探亲 ,23日出现症状后确诊隔离 。

现在疫情山东封了几个城市 —— 9个,截止2022年11月6日 。截止2022年11月6日山东已有九个城市被封,分别是青岛 、威海 、烟台、淄博、日照 、德州、潍坊、滨州 、菏泽。山东 ,中华人民共和国省级行政区 ,简称鲁,省会济南市。位于中国东部沿海、黄河下游 。

山东除了德州和潍坊都有疫情。通过查询相关公开信息显示:截止2022年11月29日山东省疫情最新消息新增59+808例。高风险城市包含的高风险区:济南市1407处,聊城195处 ,潍坊133处,德州111处,泰安市106处 ,滨州70处,青岛市64处,临沂市61处 ,其他地区高风险区位较少 。

山东疫情主要在菏泽。通过查询相关公开信息显示山东疫情新增本土无症状感染者159例,其中菏泽65例。山东省是中国华东地区的一个沿海省份,简称鲁 ,省会济南 。

威海、滨州 、枣庄、青岛:根据最新的山东省疫情防控信息,截至2023年,威海、滨州 、枣庄、青岛的部分区域仍存在疫情。 山东省疫情防控信息:请借鉴最新的官方数据 ,以获取准确的疫情信息。

2022年山东疫情最新消息:省内出行需要核酸检测吗?附进出山东最新规定...

中高风险地区所在地级市其他县(市、区 、旗)人员:非必要不来济 ,确需来济的需持48小时内核酸检测阴性证明,抵达后进行1次核酸检测 。公布中高风险地区前14天内抵达人员,3天内进行2次核酸检测(间隔24小时)。

返乡后非必要不外出 、不聚集。中高风险地区所在地级市的其他县(市、区、旗)人员 非必要不来鲁:建议减少跨省流动 。确需来鲁:须持48小时内核酸检测阴性证明 ,抵达后进行1次核酸检测 。若在公布中高风险地区前14天内已抵达,需完成2次核酸检测(间隔24小时)。

自2022年12月5日零时起,山东省取消交通场站等场所的“落地检”要求 ,乘坐公共交通不再查验健康码及核酸检测阴性证明。具体优化调整的疫情防控政策措施如下:取消“落地检 ”:山东省取消了交通场站 、港口码头、高速卡口等场所的强制性核酸检测“落地检 ”要求 。

中高风险地区及所在地市人员非必要不来青。高风险岗位人员应尽量避免出行,确需出行的须满足脱离工作岗位14天以上且持48小时内核酸检测阴性证明,并在所在单位报备。发热病人、健康码“黄码”等人员要履行个人防护责任 ,主动配合健康监测和核酸检测,在未排除感染风险前不出行 。

山东现在什么地方有疫情

022年10月20日0时至24时,济宁市新增本土无症状感染者3例 ,均系集中隔离点检出。以下是当日山东省疫情相关数据的详细情况:新增本土确诊病例:全省报告新增1例,位于滨州市,为省外返鲁人员 ,通过跨区域协查检出。

截至2022年3月3日17:30 ,山东中风险地区为青岛市黄岛区九龙江路53号甘水湾小区 。

截至2022年3月3日17:50,山东中风险地区为青岛市黄岛区九龙江路53号甘水湾小区,暂无高风险地区。

山东省哪些地方有疫情发生

〖壹〗 、截至通报时 ,山东省21例新型冠状病毒感染的肺炎确诊病例具体情况如下:济南市(2例)病例1:女性,29岁,1月11日赴武汉探亲 ,15日返济,16日出现发热、乏力等症状,23日确诊后隔离治疗。密切接触者6人 ,均无异常 。病例2:男性,44岁,在武汉工作 ,21日回济探亲,23日出现症状后确诊隔离。密切接触者4人,均无异常。

〖贰〗、022年10月20日0时至24时 ,济宁市新增本土无症状感染者3例 ,均系集中隔离点检出 。以下是当日山东省疫情相关数据的详细情况:新增本土确诊病例:全省报告新增1例,位于滨州市,为省外返鲁人员 ,通过跨区域协查检出 。

〖叁〗 、菏泽3例,2例系集中隔离点检出(含1例省外返鲁人员),1例系社区筛查检出。泰安2例 ,均系集中隔离点检出。烟台1例,为省外返鲁人员,系集中隔离点检出 。德州1例 ,系重点人员筛查检出。无新增境外输入确诊病例。

相关推荐

  • 【疫情地区图对比高清大图,疫情地图1002无标题】

    【疫情地区图对比高清大图,疫情地图1002无标题】

    本文目录一览:〖壹〗、2023年,抓住大宗市场“变化之前变化”的机会?〖贰〗、厚朴中医“筑基一期”部分课程思维导图(随时更新)〖叁〗、求初音这张高清图片〖肆〗、2022武汉体育学院寒假放学时间〖伍〗、怎么样写书法作品释文图片2023年,抓住大宗市场“变化之前变化”的机会?〖壹〗、023年可通过利用大数据技术捕捉大宗市场“变化之...

  • 【河南近来疫情地区新通报,河南疫情最新消息今天新增是哪里的】

    【河南近来疫情地区新通报,河南疫情最新消息今天新增是哪里的】

    本文目录一览:〖壹〗、...年11月11日24时河南省新型冠状病毒肺炎疫情最新情况〖贰〗、截至3月20日24时新型冠状病毒肺炎疫情最新情况〖叁〗、3月28日全国新增确诊病例45例,河南新增本土病例1例,近来的防控形势如何...〖肆〗、截至4月19日24时全国疫情最新消息...年11月11日24时河南省新型冠状病毒肺炎疫情最新情况截至...

  • 临沂疫情地区有哪些村庄/山东临沂疫情分布小区

    临沂疫情地区有哪些村庄/山东临沂疫情分布小区

    本文目录一览:〖壹〗、现在山东临沂是疫情高风险地区吗〖贰〗、临沂风险区域有哪些地方(临沂属于什么风险地区)〖叁〗、临沂兰山区是高风险地区吗?(临沂属于低风险区吗)〖肆〗、上海的风险划分和山东临沂划分不一样现在山东临沂是疫情高风险地区吗不是。截止近来,临沂无中风险。均为低风险地区。截至2022年5月15日,临沂不属于中高风险区。截至5...

  • 【毕节市疫情地区分布图,毕节市疫情地区分布图片】

    【毕节市疫情地区分布图,毕节市疫情地区分布图片】

    本文目录一览:〖壹〗、关于毕节市织金县新增59例无症状感染者调查处置情况的通报〖贰〗、去毕节回来了会不会被隔离〖叁〗、贵州省松木疫木区域有哪些地方〖肆〗、贵州昨日新增确诊病例8例?无症状感染者146例关于毕节市织金县新增59例无症状感染者调查处置情况的通报月16日0时至24时,经复核确诊,毕节市织金县新增59例阳性病例,均诊断为新冠...

  • 疫情地区发货报备吗/疫情地区发货安全吗

    疫情地区发货报备吗/疫情地区发货安全吗

    本文目录一览:〖壹〗、拼多多疫情发不了货怎么报备?怎么申诉?〖贰〗、淘宝疫情不能发货怎么报备?怎么设疫情地区不发货?〖叁〗、小红书商家延迟发货报备操作全指南〖肆〗、小红书疫情期间发货规则拼多多疫情发不了货怎么报备?怎么申诉?申诉方法:订单申诉:如果是买家地址的原因不能发货,商家可以在后台点击订单申诉,然后选取申诉的理由进行申诉,通...

  • 太原地区疫情最新情况(太原地区疫情新政策)

    太原地区疫情最新情况(太原地区疫情新政策)

    本文目录一览:〖壹〗、太原疫情怎么样太原〖贰〗、太原小店区平阳路疫情怎么样了〖叁〗、太原本土疫情最新消息?〖肆〗、太原市疫情防控办第145号通告!小店区新增无症状感染者2例,阳性待诊断...〖伍〗、太原哪个小区有疫情太原疫情怎么样太原〖壹〗、本轮疫情来势凶猛、多链并发、点多面广,部分病例感染来源和传播链条不清,社区传播时间较长...

  • 【常熟哪两个地区有疫情了,常熟有疫情病毒感染者吗】

    【常熟哪两个地区有疫情了,常熟有疫情病毒感染者吗】

    本文目录一览:〖壹〗、近来苏州哪里有疫情〖贰〗、自2022年12月3日起常熟市5个高风险区解除管控〖叁〗、常熟疫情最新消息(更新中)〖肆〗、常熟8月28号有哪些地方要全员核酸检测的近来苏州哪里有疫情〖壹〗、疫情概况:11月27日0时至24时,苏州无新增本土确诊病例,新增本土无症状感染者88例。感染者来源分类:隔离中发现:54例,涉及...

  • 疫情重点地区一省9市/重点疫情地区19个省

    疫情重点地区一省9市/重点疫情地区19个省

    本文目录一览:〖壹〗、全国疫情重点地区名单〖贰〗、广东省新增9例本土确诊病例〖叁〗、现疫情重点地区有哪些?〖肆〗、重点管控地区怎么查〖伍〗、重点疫区都有哪些省份全国疫情重点地区名单〖壹〗、例如,疫情初期湖北全省因疫情严重被整体列为重点疫区;同时,全国范围内确诊病例超过100人的27个城市也属于此类,包括浙江省温州市、台州市、杭...

  • 【北京最新疫情地区图,北京最新疫情区域分布】

    【北京最新疫情地区图,北京最新疫情区域分布】

    本文目录一览:〖壹〗、北京卫健委:如接到通知为风险人员,要立即主动报告,不外出〖贰〗、北京发布会汇总:新增2例、5密接阳性,顺义进入战时状态。〖叁〗、听说有人尝试还原了北京这波疫情的传播地图?〖肆〗、地图来了!一图看全北京43个中高风险区北京卫健委:如接到通知为风险人员,要立即主动报告,不外出如接到通知为风险人员,应立即主动向社区、...

  • 山东部分地区疫情/山东部分地区疫情最新消息

    山东部分地区疫情/山东部分地区疫情最新消息

    本文目录一览:〖壹〗、山东哪里发现新疫情了〖贰〗、山东哪些地方有疫情〖叁〗、2022年山东疫情最新消息:省内出行需要核酸检测吗?附进出山东最新规定...〖肆〗、山东现在什么地方有疫情〖伍〗、山东省哪些地方有疫情发生山东哪里发现新疫情了〖壹〗、枣庄。枣庄市位于...

返回顶部