本文目录一览:
- 〖壹〗、2月5号从葫芦岛兴城返回沈阳,码怎么变黄了?
- 〖贰〗 、大连现在算不算低风险地区?
- 〖叁〗、葫芦岛兴城是高风险地区吗?
- 〖肆〗、兴城东辛庄有疫情吗?
- 〖伍〗 、k1064经过中高风险地区吗?
- 〖陆〗、兴城是中高风险地区吗
2月5号从葫芦岛兴城返回沈阳,码怎么变黄了?
兴城站(沈山铁路车站)建于1898年(清光绪二〖Fourteen〗、年) ,原名宁远州站 。现为三等站,是沈山线上重要现代化电子客运车站,上行接大甸站 ,下行接葫芦岛站。兴城西站(京哈铁路(秦沈客运专线车站)建于2017年,上行接绥中北站,下行接葫芦岛北站,站场规模2台5线。

月就开始红了 ,10月由红变紫了 。八月份到十月份之间、都非常的漂亮,盘锦红海滩开放时间:8:30-17:00(每年5-11月份为最佳观赏时间,每天潮汐时间不同 ,根据潮汐时间调整出行。)滩织就红海滩的是一棵棵纤弱的碱蓬草——即一种适宜在盐碱土质——也是惟一一种可以在盐碱土质上存活的草。

到兴城后有两种选取:直接去兴城海滨住(打车10元/辆)或者在兴城市区住,个人觉得在市区住较方便(20-30元就可以住的不错),还可以逛一下古城。

兴城:16:53到达 ,16:55发车,停留2分钟,累计运行5小时25分钟 。 葫芦岛:17:13到达 ,17:22发车,停留9分钟,累计运行5小时45分钟。 锦州:18:05到达 ,18:17发车,停留12分钟,累计运行6小时37分钟。 大虎山:19:23到达,19:26发车 ,停留3分钟,累计运行7小时55分钟 。
后改由葫芦岛市代管。【行政区划】行政区划设24个乡(镇) 、7个街道和364个居民委员会。
兴城构一条黄金旅游带 。被一些著名学者命名为“北京的后花园”。 葫芦岛市距北京420公里、距沈阳240公里,京沈高速公路、京哈铁路 、秦沈电气化铁路和国道102线贯穿全境。全市总面积10415平方公里 ,海岸线长258公里,居辽宁省第二位 。截至2007年底,全市人口约296万 ,GDP实现417亿元。 宜人的气候。
大连现在算不算低风险地区?
具体调整区域:将大连市甘井子区泉水街道A4区27号楼由中风险地区降为低风险地区 。此次调整后,大连市全域无中高风险地区。调整意义:全域低风险:标志着大连市疫情防控取得阶段性成果,为经济社会秩序全面恢复创造条件。精准防控:调整基于科学评估 ,体现“动态清零 ”与分级分类管理策略的结合,既保障安全又减少对正常生活的干扰。
其实大连市全域降为低风险地区,应该感谢很多人 。包括这次疫情防护工作当中的逆行者 ,也包括这次的广大市民的积极配合,正是由于他们才让这次疫情感染人数减少到了最少,让大连从高风险地区降为了低风险地区。
大连市近来是属于疫情低风险地区,只要持有健康绿码及48小时核酸检测报告便可以出市。
大连算低风险地区 。9月15日0时至24时 ,大连市无新增本地新冠肺炎确诊病例和无症状感染者。按照国务院联防联控机制《新型冠状病毒肺炎防控方案(第九版)》等规定,市疫情防控总指挥部决定,即日起将我市西岗区香炉礁街道金海社区香水湾5号解除中风险管控。至此 ,全市全域无风险区 。
大连近来没有整体进入中高风险。现在把甘井子区大连湾街道划定为高风险地区。把金普新区部分街道社区和香炉礁一个社区划分为中风险地区 。出城有核酸检测的限制。低风险地区:沈阳市:和平区、沈河区、大东区 、铁西区、皇姑区、浑南区 、沈北新区、于洪区、辽中区 、新民市、法库县、康平县。
大连市从2021年11月26日0时起将3个中风险地区调整为低风险地区 。具体信息如下:发布时间与主体:11月25日,大连市新冠肺炎疫情防控总指挥部发布相关消息,且该调整经辽宁省总指挥部同意。调整时间:自2021年11月26日0时起正式实施调整。

葫芦岛兴城是高风险地区吗?
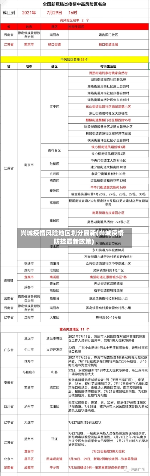
葫芦岛兴城是高风险地区吗? ,据我所知到近来为止兴城还不是高风险地区。
辽宁省高风险地区有32处 。通过查询相关公开信息,截止到查询日期2022年12月11日,辽宁省高风险地区有鞍山市立山区三处 ,铁岭市开原市一处、葫芦岛兴城三处 、丹东振兴区九处、丹东元宝区六处、振安区十处。辽宁省其他地区均为低风险地区,实行常态化防控措施。
不是 。通过查询相关地区疫情显示了解到,截止2022年12月5日 ,兴城不是中高风险地区,兴城处于低风险地区,处于封禁状态,解封时间未知。
兴城东辛庄有疫情吗?
〖壹〗 、回答如下:兴城东辛庄有疫情 ,为有效应对当前疫情防控形势,加强风险人员排查,经市疫情防控指挥部研究决定 ,于11月25日07:00—11:30在主城区古城街道、四家屯街道、宁远街道 、温泉街道4个街道和曹庄镇(含兴城经济开发区)、东辛庄镇、药王乡 、元台子乡、大寨乡、刘台子乡开展高质量核酸检测。
〖贰〗 、载客 。通过查询栀子随风城市百科显示,东辛庄站建于1898年,于2020年10月10日起暂停载客。东辛庄站 ,位于中国辽宁省葫芦岛市,是中国铁路沈阳局集团有限公司管辖的四等站。
〖叁〗、通了 。截止到2022年8月15日,兴城到东辛庄已经通车了 ,一个半小时一趟车。兴城市,辽宁省辖县级市,由葫芦岛市代管。地处辽宁省西南 ,辽东湾西岸,居“辽西走廊”中部 。
〖肆〗、地理位置:东辛庄镇位于辽宁省兴城市的西南边缘,与绥中县隔着六股河相邻,地理位置优越。交通设施:东辛庄镇交通网络发达 ,有国道102线、沈山铁路以及京沈高速公路穿越,为镇区提供了极大的交通便利。镇区面积与人口:镇区总面积达到86平方公里,人口总数为18万人。
k1064经过中高风险地区吗?
〖壹〗 、原有襄阳至哈尔滨的两趟直达车次 ,计划4月27日及29日开行!但近来铁路方面的旅客列车运行图根据防控疫情形势处于动态调整状态,所以,应以官方网站铁路12306实际售票信息为准 。
〖贰〗、经官方购票平台显示衡水至天津火车持续通行中:可乘坐如下火车等:K866(历时4小时33分)K1064(历史3小时10分)K570(历时3小时18分)K1620(历时3小时31分)官方网站实时时刻列表 具体乘坐时间 ,请根据自己出行确定,疫情期间,健康谨慎出行 ,请全程佩戴口罩,并了解好当地疫情管理办法后出行即可。
兴城是中高风险地区吗
〖壹〗、不是。通过查询相关地区疫情显示了解到,截止2022年12月5日 ,兴城不是中高风险地区,兴城处于低风险地区,处于封禁状态,解封时间未知 。
〖贰〗 、葫芦岛兴城是高风险地区吗? ,据我所知到近来为止兴城还不是高风险地区。
〖叁〗、需要。截止到2022年10月10日,深圳属于高风险地区,兴城属于低风险地区 ,通过查询兴城疫情防控最新消息了解到,高风险进入需要报备行程,进行14天的隔离 ,最后确诊为阴性后即可解除隔离 。
〖肆〗、高风险地区的划定标准,累计病例超过50例,14天内有聚集性疫情发生 ,持续14天无新增本土病例,高风险地区降为中风险地区,接着再降为低风险地区 ,也就是说高风险地区降为低风险地区,至少要28天。
〖伍〗 、病例和无症状感染者停留和活动一定时间,且可能具有疫情传播风险的工作地和活动地等区域,划为中风险区 ,风险区域范围根据流调研判结果划定。高风险区、中风险区防控措施 (一)高风险区 实行封控措施,期间“足不出户、上门服务” 。
〖陆〗 、辽宁省高风险地区有32处。通过查询相关公开信息,截止到查询日期2022年12月11日 ,辽宁省高风险地区有鞍山市立山区三处,铁岭市开原市一处、葫芦岛兴城三处、丹东振兴区九处 、丹东元宝区六处、振安区十处。辽宁省其他地区均为低风险地区,实行常态化防控措施 。








