本文目录一览:
- 〖壹〗、广东还能去吗
- 〖贰〗 、全国昨日新增本土确诊163例,其中天津80例,河南68例
- 〖叁〗、2022深圳疫情为什么这么严重?工厂停工了吗?附出入深圳最新规定_百度...
- 〖肆〗、3月广州荔湾区疫情防控范围
- 〖伍〗 、国家卫健委:我国本土疫情总体平稳,局部零星点状散发
- 〖陆〗、茂名“0708 ”疫情病例与外市自驾游感染者关联,当地的疫情有多严峻?
广东还能去吗
广东基孔肯雅热疫情整体可控,但个人防护不可松懈。合理规划行程、严格防蚊措施可显著降低感染风险,特殊人群需谨慎权衡出行必要性 。

在采取适当防护措施的情况下 ,去广东是安全的。近来广东存在基孔肯雅热疫情,截至2025年7月22 - 23日,佛山多个区累计报告确诊病例超3000例 ,且有超200例已扩散到深圳 、广州等周边城市。不过,基孔肯雅热主要通过伊蚊叮咬传播,没有人传人迹象 ,且死亡率极低,绝大多数患者会在1 - 2周内自行康复 。

当前广东非病例集中区域可谨慎前往旅游,佛山及周边建议暂缓行程。2025年7月20日至26日 ,广东省新增2940例基孔肯雅热本地病例,主要集中在佛山,广州、中山等11市有散发病例 ,均为轻症,无重症或死亡病例,整体可控。


全国昨日新增本土确诊163例,其中天津80例,河南68例
〖壹〗、月16日0—24时,全国新增确诊病例223例 ,其中本土病例163例,境外输入病例60例 。
〖贰〗 、据国家卫健委通报,1月16日0—24时 ,全国新增确诊病例223例。其中本土病例163例:天津80例,河南68例,广东9例 ,陕西5例;广西1例。此次,广东疫情呈多点散发,16日新增本土病例9例 ,其中珠海市5例,深圳2例,梅州市1例 ,中山市1例(为无症状感染者转确诊) 。
〖叁〗、月24日,黑龙江省新增本土新冠肺炎确诊病例11例,新增本土无症状感染者163例。截至9月24日24时,全省疫情数据如下:本土确诊病例:累计68例 包含当日新增的11例 ,其余为前期未治愈病例。确诊病例通常指核酸检测阳性且符合新冠肺炎诊断标准(如肺部影像学异常、临床症状等)的患者 。
〖肆〗 、月26日0—24时,31省份新增本土确诊病例80例、本土无症状感染者274例,主要涉及上海、北京、天津等地 ,且部分病例由无症状感染者转归,同时新增1例本土死亡病例(上海)。 具体数据及情况如下:新增确诊病例情况当日新增确诊病例102例,其中境外输入病例22例 ,本土病例80例。
〖伍〗 、月13日0时至18时,天津市疾控部门报告22名本土新冠病毒核酸检测阳性感染者,具体情况如下:确诊病例13例轻型12例 阳性感染者148 ,女,59岁,天津市南开区嘉陵道街人 ,系重点街镇全员核酸筛查发现,3月12日采集咽拭子,经检测中心检测,结果呈阳性。
2022深圳疫情为什么这么严重?工厂停工了吗?附出入深圳最新规定_百度...
香港来(返)深入境人员:实施14天集中隔离 + 7天居家健康监测 。澳门来(返)深入境人员:需持7天内核酸检测阴性证明。除香港、澳门以外的境外来(返)深人员:实施14天集中隔离 + 7天严格居家健康监测。温馨提示:微信搜索公众号深圳本地宝 ,关注后在对话框回复【疫情】可获深圳疫情最新消息、封控地图 、新增病例、活动轨迹、风险调整 、进出政策等 。
此外,在2021年内3月份,富士康针对越南工厂 ,在原来的一百亿基本建设资产上边再度增加18亿,郭台铭那样的作法,应当会很大地促进富士康越南工厂的产能。因而 ,郭台铭要想确保产能的话,还可以适度适当在新冠疫情局势较为缓解的地域多建一二座工厂,以填补深圳工厂空出来的订单信息空缺。
深圳面对是五花八门的破口渠道 。例如偷渡的 ,正常入境的,港车司机,走私物资的。这迫使深圳只能采取高强度的核酸和一些封城静默等措施。这也是完全可以理解 ,可以说如果深圳不这样做,躺平不管 。不说全国,至少广东省内是要遭受疫情重击的。某种意义上深圳是牺牲自己便利和经济保卫整个广东乃至于内陆地区。
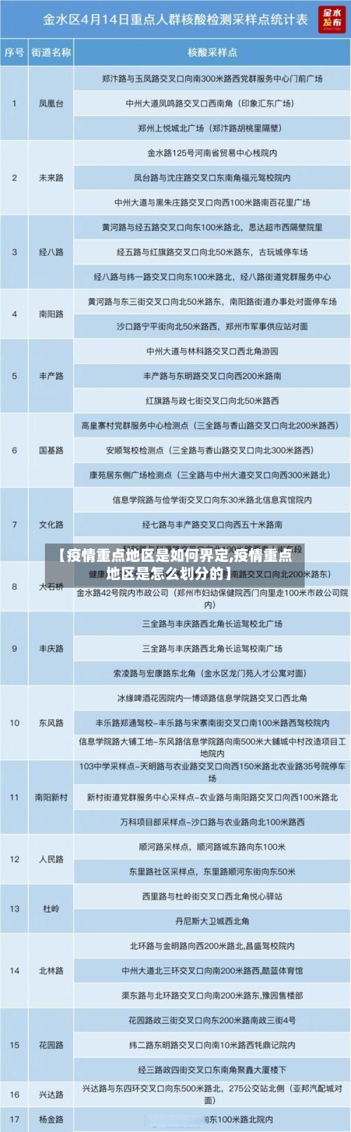
3月广州荔湾区疫情防控范围
〖壹〗、022年3月广州荔湾区疫情防控范围中,防范区具体为站前街道部分地区 ,东至越秀区交界区域,南至广州加和城、天富大厦 、新丰宾馆、站前一街,西至广园西路、黑山九街 、站前路、陈岗路 ,北至站西路 。具体说明如下:实施时间:自2022年3月9日起,荔湾区站前街道部分地区被划定为防范区,相关管理措施开始执行。
〖贰〗、热线服务区域:荔湾区站前街道防范区 ,具体范围东至越秀区交界区域,南至广州加和城、天富大厦 、新丰宾馆、站前一街,西至广园西路、黑山九街 、站前路、陈岗路 ,北至站西路。管理措施:该防范区实行“强化社会面管控,严格限制人员聚集”措施,区域内暂停堂食 ,密闭场所暂停营业,公共交通采取临时管控。
〖叁〗、黄埔区7个:黄埔边检站 、云埔街春晖二街67号、广州市开发区医院南岗院区、品盛生活超市(黄埔店) 、水果店(福之岛生鲜超市)、中大附一医院东院区、中山大道东227号伟萌五金店 。荔湾区1个:中山七路187号美荔心筑。越秀区1个:大东街仁秀新街10号之一。番禺区1个:广州南站 。
〖肆〗 、截至2022年3月9日14时,广州荔湾区站前街道的重点场所为汇美服装城,具体信息如下:场所名称:汇美服装城地址:广州市荔湾区站前街道环市西路139号活动时间:3月5日17:18相关提示:因疫情防控需要 ,请在提及的风险时间段到过该重点场所的人员,立即向所在社区(村)联系报备。
〖伍〗、广州荔湾区2022年3月提供24小时服务的9家发热门诊信息如下:就诊流程与要求 专用通道:患者需根据医护人员指引,通过发热门诊专用通道进入诊疗区域 ,避免与其他就诊人员交叉接触。个人防护:就诊期间须全程规范佩戴口罩,接触公共物品后及时洗手或使用免洗消毒液 。
〖陆〗、广州市荔湾区对白鹤洞街、中南街 、东漖街全域实施封闭式管理,居民足不出户 ,日常必需品由属地街道统一配送。封闭管理范围与措施根据广州市荔湾区新型冠状病毒肺炎疫情防控指挥部通告,白鹤洞街、中南街、东漖街全域被划定为封闭管理区域。
国家卫健委:我国本土疫情总体平稳,局部零星点状散发
〖壹〗 、国家卫健委疾控局一级巡视员贺青华指出,近来我国本土疫情总体保持平稳 ,呈现局部零星点状散发的特征,部分地区发生的本土聚集性疫情有的已经扑灭,有的正在有序处置过程中 。具体情况如下:河南、广东:疫情陆续进入收尾阶段 ,基本上在一个潜伏期左右有效控制住社区感染的风险。
〖贰〗、疫情防控阶段转变与胜利宣告2月23日国务院联防联控机制新闻发布会上,国家卫健委新闻发言人米锋指出,近期各地疫情呈局部零星散发状态,防控形势总体向好 ,我国已平稳进入“乙类乙管”常态化防控阶段。
〖叁〗 、本土疫情呈现零星散发态势根据国家卫健委发布的信息,境内疫情已多日呈现零星散发特征 。例如,2020年4月6日数据显示 ,中国本土无新增确诊、疑似及死亡病例,重症病例首次降至200例以内。这表明国内疫情防控取得阶段性成效,但零星病例仍可能因局部聚集性活动、防控漏洞或隐性传播链而出现 ,需持续保持警惕。
茂名“0708”疫情病例与外市自驾游感染者关联,当地的疫情有多严峻?
〖壹〗 、截止到2022年7月10日,广东茂名新增本土病例5例,新增无症状感染者一例 ,现有确诊17例,累计确诊38例,累计治愈21例 ,尽管说疫情十分严峻,但是已经得到了有效控制。








