请问疫情中高地区是哪里/疫情中高区是哪些地方

本文目录一览:

中高风险地区包括哪些地方?

〖壹〗 、高风险地区:指病例和无症状感染者的居住地,以及活动频繁且疫情传播风险较高的工作地和活动地等区域。通常以居住小区(村)为单位划定 ,具体范围可根据流调研判结果调整。

请问疫情中高地区是哪里/疫情中高区是哪些地方-第1张图片

〖贰〗、云南全省范围内对有毒野生菌中毒的风险进行了评估,结果显示,在7个地区被划为高风险区域 ,包括宜良县、红塔区 、华宁县、新平县、澜沧县 、墨江县以及砚山县 。这7个地区由于地理环境和气候条件等因素,居民食用有毒野生菌中毒的风险相对较高。

请问疫情中高地区是哪里/疫情中高区是哪些地方-第2张图片

〖叁〗、根据最新信息,河南近来因空气污染启动橙色预警的中高风险地区主要集中在以下城市:郑州、洛阳 、焦作 、济源、濮阳、周口。近期空气质量分阶段情况 11月4-5日:受东南风影响 ,污染逐渐积累,河南中北部及西部(如郑州 、焦作、洛阳等)可能出现中度污染 。

请问疫情中高地区是哪里/疫情中高区是哪些地方-第3张图片

〖肆〗、中风险地区是以县市区为单位,14天内有新增确诊病例 ,累计确诊病例不超过50例,或累计确诊病例超过50例,14天内未发生聚集性疫情为中风险地区。而高风险地区 ,是以县市区为单位 ,累计病例超过50例,14天内有聚集性疫情发生为高风险地区。

〖伍〗 、明确答案:截至最近的数据,全国的中高风险地区包括但不限于以下地区:北京某区、黑龙江某市、广东某市等 。详细解释: 中高风险地区的划定:中高风险地区是根据病例数量 、疫情传播风险等因素综合评估后划分的。

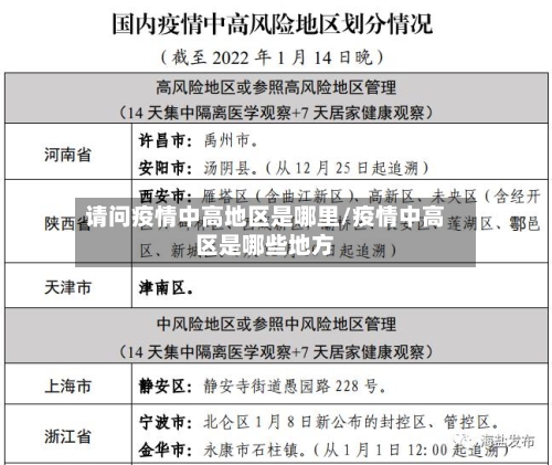
〖陆〗、中高风险地区的地市如下:高风险地区(17个):北京市:1个。朝阳区酒仙桥街道二街坊 。黑龙江省:2个。佳木斯市汤原县东湖城小区。佳木斯市汤原县阳光河畔小区 。辽宁省:2个 。营口市鲅鱼圈区北大荒物流股份有限公司。沈阳市辽中区茨榆坨街道。福建省:2个 。泉州市丰泽区滨海酒店。

疫情中高险地区为哪些/疫情高风中风险是那些地方

〖壹〗、高风险地区:指病例和无症状感染者的居住地 ,以及活动频繁且疫情传播风险较高的工作地和活动地等区域。通常以居住小区(村)为单位划定,具体范围可根据流调研判结果调整 。

〖贰〗 、高风险等级地区,一般为病例和无症状感染者居住地 ,以及活动频繁且疫情传播风险较高的工作地和活动地等区域。高风险区原则上以居住小区(村)为单位划定,可根据流调研判结果调整风险区域范围,采取“足不出户、上门服务”等封控措施。

〖叁〗、连续14天内无新增本地确诊病例.根据国务院联防联控机制有关要求 ,经市疫情防控指挥部研究决定,才会将中风险地区降级为低风险 。

中高风险地区怎么界定

疫情中高风险地区的定义及划分标准如下:高风险地区:指病例和无症状感染者的居住地,以及活动频繁且疫情传播风险较高的工作地和活动地等区域。通常以居住小区(村)为单位划定 ,具体范围可根据流调研判结果调整。

病例和无症状感染者居住地,以及活动频繁且疫情传播风险较高的工作地和活动地等区域,划为高风险区 。原则上以居住小区(村)为单位划定 ,根据流调研判结果可调整风险区域范围。实行封控措施 ,期间“足不出户 、上门服务 ”。

可以通过支付宝上的疫情风险等级查询功能来判断是否为中高风险地区,具体操作如下:工具/原料 小米11MIUI12支付宝20方法/步骤 进入支付宝软件:首先,打开手机上的支付宝应用 。点击市民中心:在支付宝首页 ,找到并点击“市民中心”选项 。

划分考虑因素:综合考虑发病时间和疫情情况等因素。发病时间可以反映疫情的发展阶段,例如是处于初期 、爆发期还是缓解期;疫情情况则涵盖感染人数、传播速度、传播途径等多个方面。例如,如果一个地区在短时间内出现大量新增病例 ,且传播途径复杂,那么该地区被划分为高风险地区的可能性就会增加 。

中高风险地区是整个城市吗

〖壹〗 、中风险地区不代表整个市。具体分析如下:中风险地区的划分依据中风险地区是根据具体位置的具体情况划分的,可以是全省、全市、某一个区 、某一个县或村 ,其划分主要依据疫情人数及严重程度,而非单纯以省市辖区为标准。中风险地区的具体范围按照国家划分要求,中风险地区具体到街道和区域 。

〖贰〗、中高风险地区所在设区市是指被划定为中高风险地区的村/街道/社区/小区所在的那个县(市、区)所属的地级及以上城市。以下是关于中高风险地区所在设区市的详细解释:定义范围 中高风险地区通常是根据疫情形势和防控工作需要 ,由相关部门动态划定的。

〖叁〗 、中高风险地区一般指城市中疫情爆发的某个区,或者是市下辖的县或县级市,具体认定以街道、乡镇为基本单位 。详细说明如下:中高风险地区通常所指范围中高风险地区一般是指城市中疫情爆发的某个区 ,或者是市下辖的县或县级市 ,是根据确诊或疑似患者的数量建立的隔离区域。

〖肆〗、中风险地区的范围:中风险地区并不是指整个市,而是具体定位到该城市的某一点或某一个位置,如某个村 、街道、社区或小区。中风险地区的管理:被划定为中高风险地区的人员非必须比较好不要离开 ,并且应按照疫情防控部门要求做好核酸检测等措施 。

〖伍〗、中风险地区不是代表整个市。中高风险地区是具体到某一点某一位置的,和中高风险地在同一个城市,并不代表着你是中高风险人员。中风险地区是指14天内有新增确诊病例 ,累计确诊病例不超过50例,或累计确诊病例超过50例,14天内未发生聚集性疫情 。按照国家的划分要求 ,中风险地区具体到街道和区域 。

〖陆〗 、中风险是指整个市区。中高风险地区是具体到某一点某一位置的,和中高风险地在同一个城市,并不代表着你是中高风险人员。

最新全国风险地区名单查询入口(实时更新)

〖壹〗 、最新全国风险地区名单可通过本地宝——全国疫情中高风险地区名单查询器实时查询 。查询平台:本地宝——全国疫情中高风险地区名单查询器查询入口:点击进入(实时更新)本地宝的全国疫情风险等级名单查询系统由小编们实时维护 ,风险地区有调整时会第一时间更新专题,确保用户获取的信息准确且及时。

〖贰〗、查询方式:点击进入上海本地宝的风险专题页面,可获取全面的风险地区数据。附加功能:关注微信公众号“上海本地宝” ,在对话框搜索【风险】 ,即可便捷获取实时更新的全国疫情风险等级和中高风险地区名单 。注意:以上数据仅限于中国大陆地区,不包括港澳台。

〖叁〗、为了更便捷地获取全国疫情风险等级和中高风险地区名单,您可以关注微信公众号“上海本地宝 ”。在对话框搜索【风险】 ,即可获取实时更新的查询服务,无论是上海还是全国其他地区的动态,一目了然 。

相关推荐

  • 河北地区哪里有疫情了/河北地区哪里有疫情了今天

    河北地区哪里有疫情了/河北地区哪里有疫情了今天

    本文目录一览:〖壹〗、河北哪些地区有疫情〖贰〗、河北哪里有疫情了〖叁〗、河北省哪有疫情〖肆〗、河北疫情是什么时候开始的河北哪些地区有疫情〖壹〗、石家庄市、辛集市。根据最新疫情防控显示:截止到2022年9月24日,河北省石家庄市新增6例,辛集市新增1例。疫情期间做好个人防护,戴好口罩。〖贰〗、河北疫情最严重的城市是张家口。通过查询相关...

  • 三阳疫情的地区有哪些地方(三阳新区最新消息)

    三阳疫情的地区有哪些地方(三阳新区最新消息)

    本文目录一览:〖壹〗、打过五针疫苗的拜登,两年三阳〖贰〗、三阳开泰?新冠三阳的人开始陆续出现〖叁〗、疫情防控三阳人员是什么意思〖肆〗、“三阳”来了?疫苗能否预防新冠新毒株EG.5?最新研判打过五针疫苗的拜登,两年三阳应对措施:服用辉瑞特效药,连续一周未能转阴,好转后复阳。第二次感染(二阳)时间:2023年9月症状:相对轻松,但具体...

  • 西安的所有疫情地区分布/西安各地区疫情

    西安的所有疫情地区分布/西安各地区疫情

    本文目录一览:〖壹〗、疫情来袭!西安当地几十家粉末涂料企业受影响……货款或将难收!_百度知...〖贰〗、新冠肺炎⒃西安首现0增长,但离结束还早〖叁〗、西安疫情最新消息:现在是什么风险地区〖肆〗、西安疫情态势图(持续更新)〖伍〗、西安疫情风险等级〖陆〗、每经15点|陕西西安新增三个中风险地区疫情来袭!西安当地几十家粉末涂料企...

  • 【新疆哪些地区疫情最严重,新疆哪些地区疫情最严重了】

    【新疆哪些地区疫情最严重,新疆哪些地区疫情最严重了】

    本文目录一览:〖壹〗、新疆疫情高发区有哪些〖贰〗、现在新疆哪里疫情严重〖叁〗、新疆爆发的疫情首次发生地是哪里?〖肆〗、全国疫情最严重的地区〖伍〗、中国疫情严重的七个城市新疆疫情高发区有哪些乌鲁木齐市、伊犁州仍有新发感染者报告,存在社会面传播风险。乌鲁木齐市近3天新增感染者分布在天山区、水磨沟区、高新区和米东区;伊犁州新增报告感...

  • 中国多少地区疫情严重/全国有多少疫区

    中国多少地区疫情严重/全国有多少疫区

    本文目录一览:〖壹〗、中国疫情严重的七个城市〖贰〗、中国疫情最严重的五个省排名〖叁〗、中国疫情最严重的十个省〖肆〗、新冠哪个城市最严重〖伍〗、现在中国疫情最严重的不是西安,而是台湾省!各省疫情现存确诊人数-数据...〖陆〗、中国疫情最严重的三个省中国疫情严重的七个城市〖壹〗、中国疫情严重的七个城市包括武汉、上海、广州、深...

  • 百色地区疫情数据图(百色疫情防控最新消息)

    百色地区疫情数据图(百色疫情防控最新消息)

    本文目录一览:〖壹〗、广西百色全员居家隔离,本轮疫情的源头是什么?〖贰〗、2022年广西百色什么时候开学?什么时候解封?附最新消息!〖叁〗、百色中高风险地区来厦门需要隔离吗?广西百色全员居家隔离,本轮疫情的源头是什么?广西百色全员居家隔离,本轮疫情的源头是返乡过年的人。他是外省返乡,在回乡前有做过核酸检测,是呈现阴性,因此他才自驾回百色,...

  • 山东菏泽疫情地区分布/山东菏泽最新疫情发生地

    山东菏泽疫情地区分布/山东菏泽最新疫情发生地

    本文目录一览:〖壹〗、山东菏泽哪些区县有疫情〖贰〗、简述一下最近疫情-青岛以后〖叁〗、菏泽集中隔离点有哪些〖肆〗、山东疫情主要在哪里〖伍〗、菏泽属于什么风险地区〖陆〗、山东菏泽24小时疫情询问电话山东菏泽哪些区县有疫情〖壹〗、其中牡丹区18例,集中隔离点检出15例,重点人员筛查检出3例;定陶区7例,重点人员筛查检出7例;...

  • 请问疫情中高地区是哪里/疫情中高区是哪些地方

    请问疫情中高地区是哪里/疫情中高区是哪些地方

    本文目录一览:〖壹〗、中高风险地区包括哪些地方?〖贰〗、疫情中高险地区为哪些/疫情高风中风险是那些地方〖叁〗、中高风险地区怎么界定〖肆〗、中高风险地区是整个城市吗〖伍〗、最新全国风险地区名单查询入口(实时更新)中高风险地区包括哪些地方?〖壹〗、高风险地区:指病例和无症...

  • 【最新疫情b类地区查询,疫情b类是什么意思】

    【最新疫情b类地区查询,疫情b类是什么意思】

    本文目录一览:〖壹〗、四川省公布的a类和b类地区〖贰〗、江苏省哪些地区是B类疫情管控地区(江苏属于什么疫情区)〖叁〗、青海省B类地区返绵最新规定〖肆〗、中高风险地区查询〖伍〗、ab类地区名单〖陆〗、疫情a类地区和b类地区四川省公布的a类和b类地区〖壹〗、A类:高新南区。B类:天府新区成都直管区、成都高新区西部园区、锦江...

  • 东升地区疫情情况/东升镇近几天

    东升地区疫情情况/东升镇近几天

    本文目录一览:〖壹〗、长生桥填18日哪些小区是高风险一〖贰〗、辽宁新增2例本土确诊,这两例的活动轨迹是怎样的?〖叁〗、东升镇2023-09-27天气预报(广东,中山,城区)〖肆〗、东升庙是低风险地区吗长生桥填18日哪些小区是高风险一东升彼岸小区。根据长生桥填疫情防控小组显示,在2022年11月18日东升彼岸小区是高风险地区。长生桥镇...

返回顶部