本文目录一览:
- 〖壹〗 、疫情中高险地区为哪些/疫情高风中风险是那些地方
- 〖贰〗、天津现在是否高风险地区
- 〖叁〗、天津市滨海新区进几哈尔滨有什么规定?
疫情中高险地区为哪些/疫情高风中风险是那些地方
〖壹〗、高风险地区:指病例和无症状感染者的居住地,以及活动频繁且疫情传播风险较高的工作地和活动地等区域。通常以居住小区(村)为单位划定 ,具体范围可根据流调研判结果调整 。

〖贰〗 、高风险等级地区,一般为病例和无症状感染者居住地,以及活动频繁且疫情传播风险较高的工作地和活动地等区域。高风险区原则上以居住小区(村)为单位划定,可根据流调研判结果调整风险区域范围 ,采取“足不出户、上门服务 ”等封控措施。

〖叁〗、连续14天内无新增本地确诊病例.根据国务院联防联控机制有关要求,经市疫情防控指挥部研究决定,才会将中风险地区降级为低风险。


天津现在是否高风险地区
若天津部分区域被列为中高风险 ,返承人员可能被纳入集中隔离范围 。河北承德现行返乡政策(需动态核实)集中隔离条件:若天津返承人员来自中高风险地区所在县(市 、区),或健康码为红码/黄码,或行程卡带星号 ,通常需14天集中隔离+7天居家健康监测,并完成多次核酸检测。
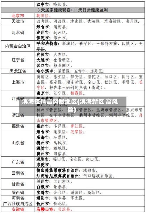
自2022年1月11日18时起,天津新增3个高风险地区和5个中风险地区 ,具体调整情况如下:高风险地区 津南区辛庄镇林锦花园 津南区辛庄镇林绣花园 津南区咸水沽镇丰达园以上3个区域因疫情形势严峻被划定为高风险地区,需严格落实封控措施,包括人员足不出户、服务上门等。
天津近来属于高风险 。截止到4月7日天津共有4处高风险地区 ,4处中风险地区,其他区域为低风险地区。虽然高中风险地区在减少,但当前疫情还是很严峻,还是要注意个人防护 ,减少不必要的聚集,戴好口罩,勤洗手 ,多通风,严格遵守各地区的防疫政策。
近来天津仅有1地为高风险地区,没有中风险地区 。具体信息如下:高风险地区:天津空港经济区雅苑足道(自2022年2月27日起划定)。位置示意图来源:高德地图中风险地区:暂无。特别提醒:根据天津市防控指挥部消息 ,阳性感染者轨迹涉及雅苑足道(空港店) 。
天津现在算高风险地区。通过查询相关信息显示:截止于2022年12月9日,由于天津境内各处出现不少高风险区域,和中风险区域 ,让人防不胜防,所以天津全境都属于高风险区。高风险区管控措施:出行限制:区域采取“封控”措施,期间“足不出户、上门服务” 。核酸检测:社区上门“入户核酸检测”。
天津市滨海新区进几哈尔滨有什么规定?
〖壹〗 、你好!天津市滨海新区低风险地区。进入哈尔滨需要3天内完成两次核酸检测(采样时间间隔大于24小时) ,并做好健康监测。
〖贰〗、行程时长:滨海西站出发约6小时41分,滨海北站出发约6小时01分 。票价:二等座约535元起(票价可能因购票时间、座位类型浮动)。
〖叁〗 、哈尔滨隔离政策:低风险地区,近期14天内没有中风险地区旅居史,健康码正常 ,来哈尔滨不用提供核酸检测,正常出行,持龙江健康码绿码即可自由通行。中高风险地区 ,需要持有7日内核酸检测阴性证明,则不用隔离 。否则,实施集中隔离。48小时以内做2次核酸检测。
〖肆〗、以天津市滨海新区南疆区域为例 ,当地为加强安全管理、防范风险,决定对南疆南港路卡口以东区域实施封闭式管理 。这种封闭管理要求车辆和人员线上预约备案后才能进入,并且进入后需遵守相关管理规定。
〖伍〗 、中高风险地区 ,需要持有7日内核酸检测阴性证明,则不用隔离。否则,实施集中隔离 。48小时以内做2次核酸检测。








