本文目录一览:
- 〖壹〗、疫情时是怎么查每个人的行程轨迹的
- 〖贰〗 、新疆各个地区的疫情人数在哪里查
- 〖叁〗、手机上怎么查询当地的疫情信息
疫情时是怎么查每个人的行程轨迹的
疫情期间主要通过手机基站定位、GPS定位 、健康码/行程码扫描、公共交通记录、电子支付记录 、面部识别技术及蓝牙接触追踪等方式追踪行程轨迹。手机基站定位是利用手机与通信基站间的信号交互,通过基站覆盖范围推算用户大致位置 。基站密度越高,定位精度越高 ,运营商可提供相关数据支持,为行程追踪提供基础信息。

疫情期间追踪每个人的行程轨迹主要通过手机基站定位、GPS定位、健康码/行程码扫描 、公共交通记录、电子支付记录、面部识别技术及蓝牙接触追踪等方式实现。具体如下:手机基站定位是基础手段之一 。手机在通信过程中需连接基站,运营商可通过基站信号覆盖范围推算用户大致位置。

查询一个人的行踪轨迹需在合法合规前提下进行 ,可通过手机号码查询 、社区及同行查询工具、专业软件或公安机关申请查询,但均需严格遵守隐私保护规定。

疫情期间,可以通过以下方式查询个人行动轨迹:为了助力疫情防控 ,电信、移动和联通三大运营商都推出了手机用户漫游行程信息查询公益服务 。通过发送手机短信,用户可以免费查询到自己手机最近一个月的轨迹,用来辅助证明最近一个月是否离开城市或者由异地返回。
新疆各个地区的疫情人数在哪里查
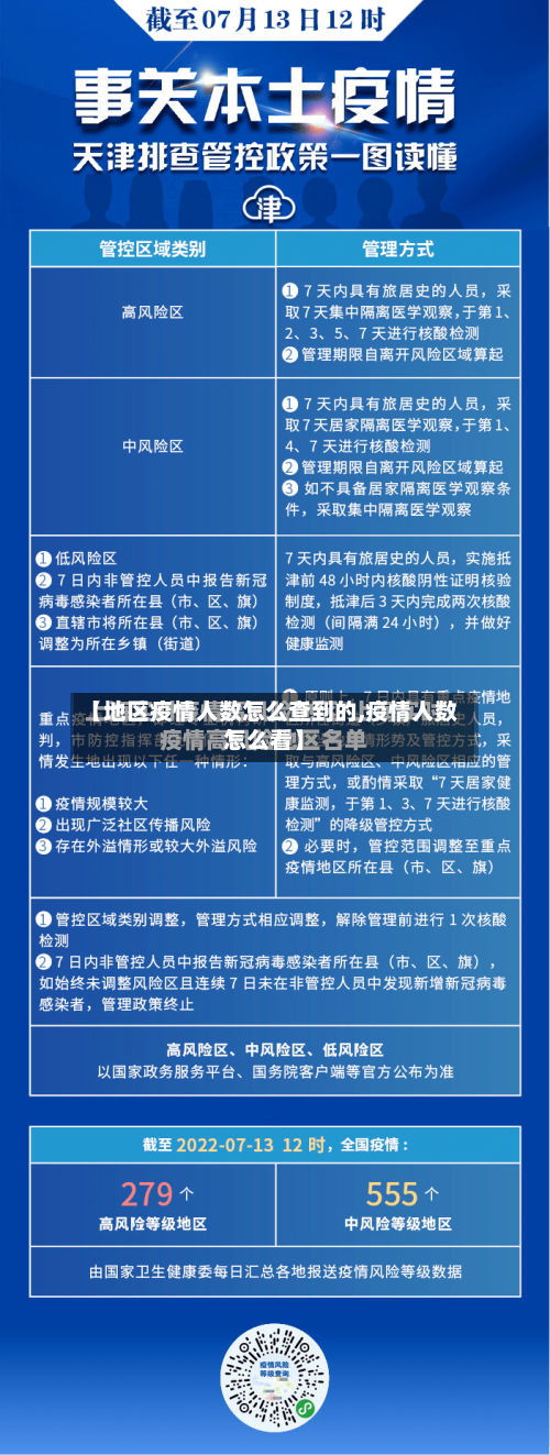
新疆各个地区的疫情人数在疫情实时大数据报告查 ,这样查:打开edge浏览器;点击搜索栏;在搜索栏输入疫情实时大数据报告点击搜索;点击疫情实时大数据报告;选取自己所在的省市即可查询。
支付宝疫情专区中可以查看每天的确认增加人数 。支付宝搜索疫情点击抗击新冠肺炎。在全球疫情服务页面,查看各地每天新增人数。切换本地,查看当前所在城市的每天确诊人数情况 。
风险地区查询方法支付宝查询:打开支付宝 ,搜索“国家政务服务平台”,点击“各地疫情风险等级查询 ”,然后选取自己所在的地区,即可知道自己是否处于非风险地区。电话确认:为了保险起见 ,可拨打新疆乌鲁木齐机场的防疫询问电话(可打新疆当地0991的118114查询或私信相关人员询问),确认没问题后再前往新疆旅游。
疫情期间手机微信查询疫情实时动态方法如下:1.打开微信,点击我。2.点击支付/城市服务 。3.点击疫情专区 4.点击疫情实时动态。5.点击允许/查看全国疫情动态。
通过查询相关资料显示 ,叶城疫情最新通知在新疆喀什地区疫情防控指挥部查看,想要了解疫情最新情况,可以去当地市防控指挥部进行查看 ,叶城隶属新疆维吾尔自治区喀什地区,所以需要在新疆喀什地区疫情防控指挥部查看 。
进入国家政务服务中心:在支付宝首页或搜索栏中,输入“国家政务服务中心”并点击进入。该服务由政府部门提供 ,信息权威可靠。选取疫情风险等级查询:在国家政务服务中心页面中,找到并点击“各地疫情风险等级查询”选项 。这个选项通常位于页面的显著位置,方便用户快速找到。

手机上怎么查询当地的疫情信息
〖壹〗、在手机上查询当地疫情信息 ,可通过微信的城市服务功能实现,具体操作步骤如下:工具/原料 手机:以小米9(系统MIUI12 27)为例,其他品牌手机操作逻辑类似。软件:微信(需更新至支持城市服务的版本) 。
〖贰〗 、第一步:进入Breeno速览界面解锁手机后,在主屏幕向右滑动页面 ,即可进入Breeno速览(负一屏)。第二步:定位本地疫情模块在Breeno速览界面中,找到“本地疫情 ”卡片(通常位于顶部或信息聚合区)。若未显示,可尝试下拉页面刷新或检查是否开启疫情信息权限 。
〖叁〗、在手机上查看全国中高风险疫情地区 ,可通过微信《扫码抗疫情》小程序实现,具体步骤如下:步骤一:进入《扫码抗疫情》小程序打开微信,点击顶部“搜索小程序”栏 ,输入“扫码抗疫情”,在搜索结果中选取并进入该小程序。
〖肆〗、通过微信小程序查询当地疫情风险等级,可以按照以下两种方法操作:方法一:打开微信发现页:首先 ,在手机上打开微信应用,然后点击屏幕下方的【发现】图标。进入小程序页面:在【发现】页面中,点击【小程序】选项 ,进入小程序列表。
〖伍〗 、进入本地疫情页面:点击地区名称后,在弹出的选项中选取“本地疫情 ” 。部分版本可能直接在地区名称下方显示“疫情”标签,点击即可进入。查看疫情信息:进入页面后,系统会默认展示当前定位城市的疫情动态 ,包括新增病例、风险区域、防控政策等。信息来源通常为官方卫生部门或权威媒体,内容实时更新 。
〖陆〗 、本地疫情风险等级可以通过国务院客户端微信小程序进行查询,具体步骤如下:打开微信并进入国务院客户端在手机上启动微信应用 ,通过搜索栏或小程序入口找到“国务院客户端”,点击进入该小程序。定位“疫情风险查询 ”功能在国务院客户端首页或功能列表中,找到“疫情风险查询”选项 ,点击进入查询页面。








