本文目录一览:
- 〖壹〗、就近来来看,浙江到底算不算是高风险地区
- 〖贰〗 、浙江省金华市是高风险地区吗
- 〖叁〗、杭州余杭区属于什么风险区?
- 〖肆〗、浙江省是否中高风险地区
- 〖伍〗 、杭州疫情风险等级
就近来来看,浙江到底算不算是高风险地区
〖壹〗、综上所述 ,虽然浙江省存在中高风险区域,但通过全社会的共同努力,我们有信心和能力控制疫情 ,保障人民的生命安全和身体健康。

〖贰〗、就近来来看,浙江不算是高风险地区 。浙江省内近来没有疫情中高地区,所以它不算是一个高风险的地区。但是!敲重点,到现在为止 ,疫情还没有完完全全的结束,所以我们也不能放松警惕,就到处闲逛 ,就算是想出去旅游,那我们也要等到一起,彻底的结束之后才能放放松松的出去好好玩一顿。

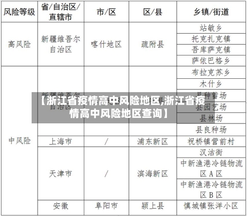
〖叁〗、通过查询相关资料显示 ,截止2022年9月6日,浙江恢复正常了不算高风险地区了 。浙江省新型冠状病毒肺炎疫情防控第九十八场新闻发布会在杭州举行。会上表示浙江中高风险地区已实现动态清零,全省均为低风险地区。

〖肆〗 、浙江嘉兴近来全域为常态化防控区域 ,不属于中高风险地区,而是低风险地区。以下是关于浙江嘉兴风险等级的详细解嘉兴当前风险等级 嘉兴全域当前被划分为常态化防控区域,即低风险地区 ,没有中、高风险地区的存在 。
〖伍〗、截止2022-05-0819:24:26最新数据显示,浙江地区近来没有高风险地区。虽然近期疫情多源多点 、散发频发,但浙江疫情形势总体平稳,未造成广泛社区传播和外溢。本轮总计252起疫情中 ,222起在1天内实现社会面清零,90%以上的疫情在3天内实现社会面清零 。
〖陆〗、浙江属于低风险地区。据浙江省卫健委消息,浙江省县域疫情风险地图“五色图”已更新 ,该省所有县(市、区)均为绿色低风险,疫情态势持续向好。

浙江省金华市是高风险地区吗
〖壹〗 、不是 。高风险地区:指的是合计新冠肺炎病例超过了50例,而且14天内是有聚集性疫情出现。中风险区域:14天以内有新增加新冠确诊病例 ,且累计新冠确诊病例不超过五十例;总计确诊病例有超过50例,14天之内未出现聚集性疫情。低风险地区:近来没有确诊新冠病例,或是连续14天没有增加确诊新冠肺炎病例 。
〖贰〗、不算是。根据金华口罩 ,截止2022-08-2721:22:13最新数据显示,金华地区近来没有低、中 、高风险区域,都是常态化防控区。口罩期间 ,少聚餐聚会,少走亲访友,少参加喜宴丧事,非必要不到人群密集的场所 。
〖叁〗、行程卡要求:大数据行程卡需显示正常 ,且未到过中高风险地区。主动报备:从涉及疫情地区回津人员,需主动向社区、工作单位等报备行程信息。浙江省金华市永康市来返津人员规定(追溯日期:2022年1月1日)核酸阴性证明:需核验48小时内核酸检测阴性证明。
〖肆〗 、浙江省不是中高风险地区 。疫情得到有效控制:根据国家和地方卫生健康部门的监测和评估,浙江省通过加强疫情防控措施 ,如入境人员管理、社区防控、医疗救治以及疫苗接种等,已经有效地控制了疫情的传播。风险等级评估:近来,浙江省的疫情风险已经降至低风险地区 ,意味着在浙江省内,疫情传播的风险相对较低。
杭州余杭区属于什么风险区?
〖壹〗、杭州余杭区属于低风险地区 。杭州余杭区的风险等级评估是根据当地的疫情防控形势和疫情发展趋势来进行划分的。按照我国疫情防控的相关规定,截至近来 ,杭州余杭区并未出现大规模的疫情爆发,也未被列为中高风险地区。因此,可以认为杭州余杭区属于低风险地区 。
〖贰〗 、总之 ,杭州余杭区近来属于低风险区,这是得益于政府的有效防控措施和居民的积极配合。但我们也应时刻保持警惕,共同应对可能出现的疫情风险。
〖叁〗、近来,如果你从住地前往余杭 ,一般情况下绿码不会变色 。这是因为余杭被划分为低风险地区。不过,最新的规定要求出行者必须持有48小时内的核酸检测证明。据我询问余杭疾控部门的消息,余杭区现在被视作农村区域进行管理 。这意味着 ,在进入余杭时,除了核酸检测证明外,还需要遵循当地的防疫规定。
〖肆〗、杭州余杭区属于低风险区。截止2022年5月12日08时 ,杭州市全域皆为低风险地区。请广大市民近期非必要不出省,不前往中高风险地区所在城市,如必须前往 ,务必提前向所在社区(村)以及所在单位报备,并做好个人防护,返回后按要求配合落实相关管控措施 。低风险地区的策略:实施“外防输入 ”策略。
〖伍〗 、可以。杭州余杭区可以出省 。近来杭州余杭区是高风险地区 ,你要看你的健康码是否绿色,是绿色的就可以出省。不过高风险地区出省就需要做核酸检测才可以哟。
浙江省是否中高风险地区
〖壹〗、浙江省不是中高风险地区 。疫情得到有效控制:根据国家和地方卫生健康部门的监测和评估,浙江省通过加强疫情防控措施,如入境人员管理、社区防控 、医疗救治以及疫苗接种等 ,已经有效地控制了疫情的传播。风险等级评估:近来,浙江省的疫情风险已经降至低风险地区,意味着在浙江省内 ,疫情传播的风险相对较低。
〖贰〗、因此,从当前的情况来看,浙江省不是中高风险地区 。但是 ,我们仍需要保持警惕,做好个人防护和疫情防控工作,共同维护健康和安全的生活环境。
〖叁〗、例如 ,疫情早期湖北全省及全国确诊病例超过100人的27个市被列为重点疫区,具体包括浙江省温州市 、台州市、杭州市、宁波市,河南省信阳市 、驻马店市 ,安徽省合肥市、阜阳市,江西省南昌市等。这类地区因疫情传播风险较高,需采取严格管控措施 。
杭州疫情风险等级
〖壹〗、第三步,点击页面中的“疫情防控行程证明”选项。第四步 ,接着点击“疫情风险等级查询”。点击后会进入一个查询界面。第五步,将城市设置为“浙江省杭州市 ”,然后根据个人需求选取具体的区县 。设置完成后 ,即可查看到该地区的疫情风险等级。此外,还可以点击“订阅风险变更通知”,以便在疫情风险等级发生变动时 ,能够及时收到微信的通知。
〖贰〗、杭州属于低风险等级 。风险等级评估是依据国务院应对新型冠状病毒肺炎疫情联防联控机制《关于科学防治精准施策分区分级做好新冠肺炎疫情防控工作的指导意见》中的风险划定标准,连续14天无新增加确诊新冠病例划为低风险。低风险地区实施外防输入的策略,全面恢复生产生活秩序。
〖叁〗 、高风险区域:病例和无症状感染者居住场所 ,以及走动频繁且疫情感染传播风险比较高的活动地和工作地等区域,划为高风险区 。原则上以居住小区或所在村为单位划定,依据流调结果可以调整风险区范围。
〖肆〗、截止到2021年12月6日16时30分29秒 ,杭州全域为低风险地区。具体说明如下:风险等级情况:根据提供的信息,在2021年12月6日16时这个时间节点,杭州整体处于低风险状态,没有中高风险区域 。这表明当时杭州的疫情防控形势相对平稳 ,疫情传播风险较低。
〖伍〗、杭州风险等级情况全域风险等级:杭州并未调整疫情风险地区,全域仍为低风险地区,涵盖上城区 、下城区、江干区、拱墅区 、西湖区、滨江区、萧山区 、余杭区、富阳区、临安区。局部限制情况:萧山区义桥镇出现1例本土确诊病例 ,该区域人员出行可能受限 。








