【针对疫情地区应该实行,党和国家地方对疫情采取的措施】

本文目录一览:

有序放开,分地区、分人群 、分毒株(或轻重)管理,乃大势所趋

有序放开,分地区、分人群、分毒株(或轻重)管理 ,确实是大势所趋 。新冠疫情已经肆虐三年 ,全球各国都在这场没有硝烟的战争中付出了巨大的努力 。随着病毒的不断变异,其传播特性和致病性也发生了显著变化。因此,继续采取一刀切的防控措施显然已经不再是最优选取。

【针对疫情地区应该实行,党和国家地方对疫情采取的措施】-第1张图片

毒力株分布与健康风险 强毒株比例:成人感染者中76%携带强毒株 ,儿童为60.5%,显著高于部分其他地区报道 。致病机制:强毒株携带特定毒力因子(如CagA 、VacA),可促进胃黏膜定植 、诱导肠上皮化生 ,增加胃癌发生风险。

例如,未采取防控措施时,高传染性病毒可能使感染人数在短期内激增 ,威胁高危人群(如老年人、基础疾病患者)的生命安全。因此,在疫情高峰期或病毒毒性较强时,盲目放开管理并非最佳选取 。

近来无法精确预测这场持续三年多的疫情何时彻底结束 ,但结合多方面因素推测,可能在2023年下半年至未来几年内逐步进入相对稳定、低影响的状态,具体取决于病毒变异 、群体免疫、医疗应对及社会防控等多方面因素。

疫情卷土重来,这样做才能有效防控

针对当前疫情形势的防控重点关注高风险区域与传播点:根据福建省卫健委数据 ,仙游县枫亭镇铺头社区、麟山村为高风险地区 ,需严格管控人员流动;该镇小学和鞋厂作为两个集中传播点,需重点排查密切接触者,落实隔离措施。

对疫情数据 、防控政策保持理性认知 ,避免过度解读或焦虑 。心理压力缓解:疫情反复可能引发焦虑、抑郁等情绪,可通过运动、阅读 、听音乐等方式转移注意力,或与亲友交流缓解压力。若情绪持续低落或影响日常生活 ,可寻求专业心理询问帮助。

减少聚集活动:减少聚集,必要时宅在家,尽量不参加喜宴酒局等 ,以防被感染 。做好家庭消毒与卫生:在家要做好消毒,碗筷可放在锅里加热杀毒;衣服勤晒,确保个人卫生。必要时减少购买外卖次数 ,购买食材到正规超市或市场,在外就餐选取干净、卫生场所,错峰就餐 ,使用公勺、公筷。

口罩选取与使用:在人群密集场所(如超市 、公共交通)或密闭空间中 ,建议佩戴医用外科口罩或N95口罩 。口罩潮湿或污染后需及时更换,避免重复使用 。手部卫生:随身携带免洗洗手液或酒精棉片,接触公共物品后及时消毒。避免用手触摸口鼻 ,减少病毒接触风险。社交距离:保持至少1米社交距离,减少聚集性活动 。

疫情重点关注地区多久撤销关注?

〖壹〗、重点关注地区需要连续14天内无新增本地确诊病例才可以解除限制。若是出现1例阳性病例之后,14天之内核酸检测都是阴性 ,就可以解封,但这14天期间陆续的有新增病例出现,解封时间就会重新开始计算。解除封闭后会进入7天的过渡期 ,而这七天采取的是居家健康监测的模式 。

〖贰〗、疫情重点关注地需要连续14天内无新增本地确诊病例才可以解除限制。并根据国家相关部门联防联控机制有关要求,经市疫情防控指挥部研究决定,才会由中风险地区降级为低风险。对于疫情重点关注地区实行每天观察法 ,在隔离观察没有发现有新增感染者以及无症状感染者半个月了后疫情重点关注地区可以解除 。

〖叁〗 、重点关注地区需要连续14天内无新增本地确诊病例才可以解除限制。“重点关注地区是指重点管控区所在的地市除重点管控区以外的行政区域。针对疫情重点关注地区来(返)人员,各地有相应的管理措施 。

〖肆〗 、重点关注地区需要连续14天内无新增本地确诊病例才可以解除限制。并根据国务院联防联控机制有关要求,经市疫情防控指挥部研究决定 ,才会有中风险地区降级为低风险。上面就是近来全国中高风险地区的相关内容 。最后提醒广大民众:疫情防控形势依然严峻 ,非必要不前往国内疫情中高风险地区,非必要不出境 。

〖伍〗、中风险地区14天才能降级。 病毒的传播受到充分的控制。 卫生系统具有检测,测试 ,隔离和治疗每个病例并追踪每个接触者的能力 。 在诸如疗养院之类的特殊环境中,将暴发风险降至最低。 在工作场所,学校和重要企业中都采取了合理的预防措施。

〖陆〗、据广东省卫生健康委员会信息 ,现在需要重点关注地区有2个,分别是广东省广州市越秀区 、陕西省汉中市洋县马畅镇 。此外,境外(澳门除外)也需重点关注。针对疫情重点关注地区来(返)人员 ,各地有相应的管理措施。

地市级疫情应急体系启动条件

发生聚集性疫情后,要按照3-4天基本完成全员核酸检测的目标确定单日检测量,其中低风险地区可按照1:10采样检测 ,高风险地区及重点人群按照1:1采样检测,中风险地区根据检测能力可按照1:1或1:5采样检测 。

响应启动条件Ⅰ级响应:针对特别重大突发公共卫生事件启动,包括肺鼠疫、肺炭疽在大中城市扩散 ,传染性非典型肺炎、人感染高致病性禽流感病例扩散 ,新传染病或我国未发现传染病传入扩散,烈性病菌株丢失,以及国务院卫生行政部门认定的其他特别重大事件。

启动条件:在疫情防控领域 ,三级响应的启动通常与疫情的严重程度 、传播范围以及社会影响等因素有关。虽然具体的启动条件可能因地区、疫情类型等因素而有所不同,但一般来说,当疫情不再处于爆发期 ,且已经得到初步控制时,可能会启动三级响应 。

启动条件当发生特别重大突发公共卫生事件(如重大传染病疫情、群体性不明原因疾病 、重大食物和职业中毒等,造成或可能造成严重社会危害时) ,依据事件危害程度、波及范围及发展趋势,省级政府判定需启动比较高级别响应。

响应级别:在公共卫生应急响应体系中,公共卫生2级响应是较高级别的应急措施 ,用于应对具有较大社会影响和潜在公共卫生风险的事件。启动条件:当初步评估认为某突发公共卫生事件可能对社会造成较大影响,且存在潜在的公共卫生风险时,相关部门和机构会启动公共卫生2级响应 。

相关推荐

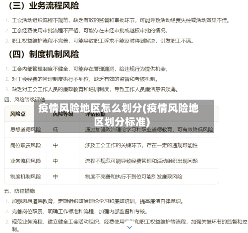
  • 疫情风险地区怎么划分(疫情风险地区划分标准)

    疫情风险地区怎么划分(疫情风险地区划分标准)

    本文目录一览:〖壹〗、高风险地区怎么划分?〖贰〗、一类,二类,三类,四类,风险地区〖叁〗、低风险和中风险地区怎么区分〖肆〗、如何划定中高风险地区〖伍〗、疫情个区风险等级高风险地区怎么划分?〖壹〗、高风险地区的划分通常由政府或卫生健康部门根据疫情形势动态调整,主要依据感染人数、传播风险、防控需求等因素综合判定。以下是具体说明:核...

  • 荣昌区疫情地区划分图(荣昌区疫情今日快报)

    荣昌区疫情地区划分图(荣昌区疫情今日快报)

    本文目录一览:〖壹〗、11月20日起重庆荣昌区划定部分高风险区〖贰〗、重庆哪些地区出现了疫情〖叁〗、荣昌区疫情风险等级〖肆〗、荣昌区是否为中高风险〖伍〗、重庆荣昌区病例轨迹涉及风险点位公布(11月23日)〖陆〗、11月22日重庆荣昌区关于调整疫情高风险区的通告11月20日起重庆荣昌区划定部分高风险区根据荣昌区当前疫情防控...

  • 四川大小凉山地区的疫情(四川大凉山最新疫情)

    四川大小凉山地区的疫情(四川大凉山最新疫情)

    本文目录一览:〖壹〗、四川省新型冠状病毒肺炎疫情最新情况(12月25日发布)〖贰〗、四川彝族现在艾滋病还多吗〖叁〗、四川凉山有没有疫情四川省新型冠状病毒肺炎疫情最新情况(12月25日发布)月24日0-24时,四川省新型冠状病毒肺炎疫情情况如下:新增确诊病例:新增1例,为境外输入病例(12月23日无症状感染者转确诊)。新增治愈出院:2例。新...

  • 澳门现在是哪里的疫情地区/澳门现在是什么风险级别2021

    澳门现在是哪里的疫情地区/澳门现在是什么风险级别2021

    本文目录一览:〖壹〗、澳门现在怎么样了〖贰〗、国家卫健委:7日新增确诊病例4例,均为境外输入〖叁〗、内地入境澳门最新规定2020澳门签注什么时候恢复〖肆〗、澳门疫情严重吗〖伍〗、疫情后五一旅游的黑马——澳门〖陆〗、现在去澳门玩的人多吗,现在去澳门玩安全吗澳门现在怎么样了〖壹〗、是的,澳门近来整体处于较为繁荣的阶段,经济、...

  • 【针对疫情地区应该实行,党和国家地方对疫情采取的措施】

    【针对疫情地区应该实行,党和国家地方对疫情采取的措施】

    本文目录一览:〖壹〗、有序放开,分地区、分人群、分毒株(或轻重)管理,乃大势所趋〖贰〗、疫情卷土重来,这样做才能有效防控〖叁〗、疫情重点关注地区多久撤销关注?〖肆〗、地市级疫情应急体系启动条件有序放开,分地区、分人群、分毒株(或轻重)管理,乃大势所趋有序...

  • 云南哪些地区出现疫情了/云南哪几个地区有疫情

    云南哪些地区出现疫情了/云南哪几个地区有疫情

    本文目录一览:〖壹〗、云南疫情在哪个地方〖贰〗、云南新增15例确诊,为何防不住内地小范围爆发?〖叁〗、云南瑞丽为何再次出现本土疫情?专家:钟南山院士的警告不可忽视_百度...〖肆〗、云南公布129个县(市、区)疫情风险等级!昆明主城四区等被列为高风险〖伍〗、云南疫情最严重的六个地方云南疫情在哪个地方月2日0—24时,全国新增本...

  • 【泸州疫情是什么等级地区,泸州疫情严重吗】

    【泸州疫情是什么等级地区,泸州疫情严重吗】

    本文目录一览:〖壹〗、泸州合江是中高风险地区吗〖贰〗、泸州疫情严重吗〖叁〗、泸州为什么近期有两例阳性怎么没列入中风风险地区?〖肆〗、泸州风险等级查询泸州风险划分〖伍〗、四川泸州风险等级〖陆〗、泸州黄码是什么意思?泸州合江是中高风险地区吗〖壹〗、不是。通过查询泸州合江疫情风险等级显示:截止到2022年9月27日,泸州合江为...

  • 最新全国疫情地区表格/全国最新疫情数据表格

    最新全国疫情地区表格/全国最新疫情数据表格

    本文目录一览:〖壹〗、2022宜宾市疫情防控重点风险地区一览宜宾市最新疫情防控要求〖贰〗、东西湖区高低风险地区汇总名单表格一览〖叁〗、来衡阳重点管控地区最新名单(衡阳市各区)〖肆〗、浙江省范围内乘站高铁要几小时的核酸结果?〖伍〗、2022年10月9日江西疾控新冠肺炎疫情风险提示2022宜宾市疫情防控重点风险地区一览宜宾市最新疫情...

  • 【北京疫情其它地区安全吗,北京疫情危险吗】

    【北京疫情其它地区安全吗,北京疫情危险吗】

    本文目录一览:〖壹〗、未来三天北京疫情如何走向,我们需要知道这7个问题〖贰〗、现在北京哪个区最安全〖叁〗、北京一社区1800名居民转至河北隔离,为何要转到河北?〖肆〗、现在去北京安全吗〖伍〗、北京顺义杨镇是否疫区?〖陆〗、出现疫情的城市去其它城市要隔离吗未来三天北京疫情如何走向,我们需要知道这7个问题〖壹〗、未来三天北京...

  • 【深圳疫情高危地区,深圳疫情高危地区是哪些地方】

    【深圳疫情高危地区,深圳疫情高危地区是哪些地方】

    本文目录一览:〖壹〗、深圳中高风险地区名单〖贰〗、深圳龙岗区在吉华、南湾街道划定高、中、低风险区〖叁〗、2022年3月深圳封城了吗?哪些地方是封控区?附中高风险地区最新名单!〖肆〗、深圳疫情区域分布图各类查看入口盘点〖伍〗、深圳华强北因疫情再次被封!多个市场关闭!深圳中高风险地区名单南山区:沙河街道白石洲东三坊划为高风险区,实...

返回顶部