【最新比较多疫情地区名单公布,最新疫情最新地方分布】

本文目录一览:

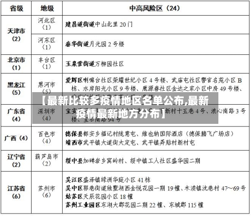
全国中高风险地区汇总,疫情防护别大意!

〖壹〗、在关注中高风险地区的同时,也需重视以下防疫举措:科学戴口罩口罩盖住口鼻和下巴 ,鼻夹要压实,确保口罩与面部紧密贴合。口罩出现脏污、变形 、损坏、异味时需及时更换,每个口罩累计佩戴时间不超过8小时 。在跨地区公共交通工具上 ,或医院等环境使用过的口罩不建议重复使用。

【最新比较多疫情地区名单公布,最新疫情最新地方分布】-第1张图片

〖贰〗、近来全国50个中高风险地区集中在北方城市,主要与冬季气候 、人员活动模式、病毒特性及偶然性因素有关,具体分析如下:冬季气候影响病毒存活与传播低温延长病毒存活时间:北半球进入冬季后 ,北方气温显著降低。低温环境下,新冠病毒在物品表面和环境中的存活时间更长,传染性更明显 。

【最新比较多疫情地区名单公布,最新疫情最新地方分布】-第2张图片

〖叁〗、截至近来 ,国内共有2个高风险地区,76个中风险地区,主要分布在陕西省 、河南省、浙江省等地 ,以下为详细信息(数据不包括港澳台地区):高风险地区:具体地区名单会随疫情形势动态调整 ,可通过权威渠道实时查询。

【最新比较多疫情地区名单公布,最新疫情最新地方分布】-第3张图片

中国疫情那个最严重的?

〖壹〗、综上所述,中国历史上最严重的瘟疫之一是明末大鼠疫,其规模之大 、死亡人数之多 、社会影响之深远 ,都堪称中国瘟疫史上的灾难性事件。

〖贰〗、中国最严重的疫情是新型冠状病毒肺炎疫情,且疫情初期最为严重的地区是湖北省武汉市 。以下是关于此疫情在中国最严重地区的详细说明:首次爆发地:新型冠状病毒肺炎疫情自2020年初在中国湖北省武汉市首次爆发,并迅速蔓延至全国各地及全球范围。

〖叁〗、中国最严重的疫情是新型冠状病毒肺炎(COVID-19)疫情。这场疫情自2020年初在中国湖北省武汉市首次爆发 ,迅速蔓延至全国各地及全球范围 。疫情初期,湖北省特别是武汉市成为了中国疫情最为严重的地区。由于早期对病毒传播和感染途径的认识不足,以及春节期间人员流动性增加 ,导致疫情在短时间内迅速扩散。

〖肆〗 、江苏省是近来全国疫情最为严重的省份之一 。根据最新的中高风险区域名单,江苏省拥有2个高风险地区和50个中风险地区 。8月1日,江苏新增40例本土确诊病例 ,其中11例为轻型,29例为普通型。同时,新增2例本土无症状感染者 ,以及3例境外输入确诊病例。

全国疫情次数比较多

〖壹〗、黑龙江 。黑龙江次数比较多 ,石家庄持续时间最长。

〖贰〗、023年基于模型预测,新冠第二波疫情高峰或于6月底出现,且感染次数越多后遗症风险越高 ,但模型预测可能存在偏差,同时二次感染对长新冠风险的影响存在不同研究结论。

〖叁〗 、卡塔尔:并非确诊和死亡病例比较多的国家,但感染率全球比较高 。截至统计时 ,确诊人数逾56万,该国人口不到300万(2018年近280万),感染率达27%。

相关推荐

  • 现在哪个地区疫情最重/现在哪个地区疫情最重了

    现在哪个地区疫情最重/现在哪个地区疫情最重了

    本文目录一览:〖壹〗、基孔肯雅热病毒哪个地区最严重〖贰〗、中国疫情最严重的三个省〖叁〗、疫情最严重的是哪几个省市〖肆〗、中国现在疫情最严重的地区基孔肯雅热病毒哪个地区最严重根据2025年1月至9月的全球疫情数据,基孔肯雅热病毒在美洲地区、法国海外属地(如留尼汪)以及中国广东省的疫情最为严重。美洲地区美洲在此期间报告了28万例疑似和...

  • 【深圳疫情风险地区在哪里,深圳疫情风险地区在哪里查询】

    【深圳疫情风险地区在哪里,深圳疫情风险地区在哪里查询】

    本文目录一览:〖壹〗、深圳是低风险地区吗〖贰〗、深圳罗湖两个区域调整为中风险〖叁〗、深圳市高风险地区是在哪里〖肆〗、深圳封控区、管控区、防范区是如何划定的〖伍〗、深圳坪山属于疫情区吗深圳是低风险地区吗〖壹〗、深圳近来全市为疫情低风险等级。以下是相关拓展信息:交通出行防控措施:机场、公路、铁路、港口码头等交通站场需落实体温检测、...

  • 【尼日利亚新冠疫情各地区,尼日利亚疫情最新动态】

    【尼日利亚新冠疫情各地区,尼日利亚疫情最新动态】

    本文目录一览:〖壹〗、联合国:全球四分之一国家数亿儿童的教育处于极端或高度崩溃的风险之中...〖贰〗、全球新冠确诊突破一亿!他们分布在哪里?〖叁〗、尼日利亚有什么疫情〖肆〗、非洲风高浪急,出海还须再择良机〖伍〗、为家乡人民捐赠物资,前枪手卡努:我讨厌看到他人受苦联合国:全球四分之一国家数亿儿童的教育处于极端或高度崩溃的风险之中....

  • 疫情哪些地区不能去(疫情哪些地区不能去北京了)

    疫情哪些地区不能去(疫情哪些地区不能去北京了)

    本文目录一览:〖壹〗、中风险地区出行规定:中风险地区可以去外省吗〖贰〗、全国近来有36个中风险地区,分别是哪些?〖叁〗、哪些地区不能进京〖肆〗、沈阳全面进入战士状态,有哪些高危地区不宜前去?〖伍〗、为什么从低风险地区去义乌不能进市区〖陆〗、国内个别地区出现疫情,还可以外出旅游吗?中风险地区出行规定:中风险地区可以去外省吗...

  • 最新疫情浙江防控地区/浙江最新疫情防控通知

    最新疫情浙江防控地区/浙江最新疫情防控通知

    本文目录一览:〖壹〗、高风险地区乘飞机到杭州萧山机场用做核酸吗?〖贰〗、2021浙江哪里有中风险地区?〖叁〗、浙江省高中低风险有哪些城市〖肆〗、浙江防疫政策〖伍〗、浙江属于低风险地区吗?〖陆〗、宁波一地发布最新通告!浙江多地紧急寻人!这些人员请立即上报!高风险地区乘飞机到杭州萧山机场用做核酸吗?你好,近来海口与杭州都不是...

  • 当前有疫情地区怎么办理(当前有疫情地区怎么办理居住证)

    当前有疫情地区怎么办理(当前有疫情地区怎么办理居住证)

    本文目录一览:〖壹〗、疫情期间去外地怎么报备〖贰〗、交管12123疫情跨省通行证怎么办理〖叁〗、疫情期间的通行证咋办理疫情期间去外地怎么报备〖壹〗、疫情期间去外地报备,可通过支付宝健康码平台完成,具体步骤如下:第一步:打开支付宝首页,点击【健康码】入口进入支付宝应用后,在首页功能区找到“健康码”图标并点击。若首页未直接显示,可通过顶部搜索...

  • 【四川重点地区疫情,四川重点地区疫情最新情况】

    【四川重点地区疫情,四川重点地区疫情最新情况】

    本文目录一览:〖壹〗、四川疾控:公众要重视快递疫情防控〖贰〗、重要!四川疾控紧急提醒〖叁〗、四川富顺对10月24日规定的封控管控区予以解封〖肆〗、四川:剧院等演出场所不再统一限制接待人数比例四川疾控:公众要重视快递疫情防控〖壹〗、四川疾控提醒公众重视快递疫情防控,因杭州顺丰速运余杭中转场发生聚集性疫情,经过该中转场中转的快件存在受到...

  • 【最新比较多疫情地区名单公布,最新疫情最新地方分布】

    【最新比较多疫情地区名单公布,最新疫情最新地方分布】

    本文目录一览:〖壹〗、全国中高风险地区汇总,疫情防护别大意!〖贰〗、中国疫情那个最严重的?〖叁〗、全国疫情次数比较多全国中高风险地区汇总,疫情防护别大意!〖壹〗、在关注中高风险地区的同时,也需重视以下防疫举措:科学戴口罩口罩盖住口鼻和下巴,鼻夹要压实,确保口罩与面部紧密...

  • 疫情非严重地区有哪些城市/非疫情严重国家和地区

    疫情非严重地区有哪些城市/非疫情严重国家和地区

    本文目录一览:〖壹〗、中国哪个城市无疫情〖贰〗、中国疫情影响最小的城市〖叁〗、哪个城市疫情不严重〖肆〗、江苏哪个城市疫情最不严重〖伍〗、中国没有疫情的城市是什么?〖陆〗、近来云南省哪些城市疫情不严重中国哪个城市无疫情尽管疫情几乎覆盖全国,但这些低调的无疫城市还包括广西的崇左和西藏的云浮。这些地方在疫情面前保持着难得的宁静...

  • 【广东疫情中高风险地区吗,广东疫情中高风险地区是哪里】

    【广东疫情中高风险地区吗,广东疫情中高风险地区是哪里】

    本文目录一览:〖壹〗、全国中高风险地区最新名单(附实时查询入口)〖贰〗、广州高风险区是哪个区〖叁〗、广东属于什么风险地区全国中高风险地区最新名单(附实时查询入口)〖壹〗、最新全国风险地区名单可通过本地宝——全国疫情中高风险地区名单查询器实时查询。查询平台:本地宝——全国疫情中高风险地区名单查询器查询入口:点击进入(实时更新)本地宝的全国疫...

返回顶部