疫情地区类型划分图/疫情地区类型划分图片

本文目录一览:

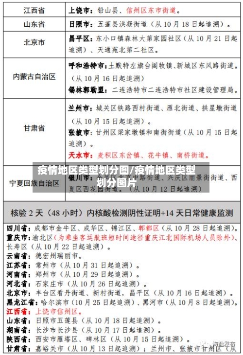
中国基孔肯雅热疫情分布

北京:偶有境外输入病例,输入风险持续存在 。传播媒介白纹伊蚊活动范围和密度较低 ,尚未出现本地传播疫情,但需警惕世界交流带来的风险。基孔肯雅热疾病特点与传播途径症状:突发高热(可达39℃以上) 、对称性多关节痛(手腕 、脚踝、膝盖等),伴皮疹、肌肉疼痛 、头痛等。

疫情地区类型划分图/疫情地区类型划分图片-第1张图片

佛山基孔肯雅热疫情区域分布分析 2025年7月 ,广东省佛山市暴发基孔肯雅热疫情,病例集中出现在顺德区,并逐步扩散至其他辖区 。以下为疫情主要分布区域及特点:核心疫区:顺德区顺德区是此次疫情的重灾区 ,占全市总病例的90%以上。

疫情地区类型划分图/疫情地区类型划分图片-第2张图片

截至2025年10月11日 ,国内已有基孔肯雅热本地病例报告的省份为广东省,均为轻症且无死亡病例。

疫情地区类型划分图/疫情地区类型划分图片-第3张图片

025年我国基孔肯雅热(基孔肯雅热)疫情主要集中在广东省,其中江门市病例数比较多 。

025年中国基孔肯雅热疫情以广东省为核心区域 ,病例均为轻症且无重症或死亡病例 。 主要分布地区 广东省报告了16452例本地确诊病例,其中佛山市(10032例)、江门市(5209例)、广州市(590例)三地占比比较高,呈现区域聚集性特征。

截至2025年8月 ,基孔肯雅热疫情在国内仍以境外输入病例为主,集中在广东 、云南等与东南亚交往频繁的省份。 核心分布省份境内传播与东南亚接壤或人员流动较大的地区关联密切:广东省:2025年7月佛山市出现输入病例引发的本地传播疫情,是当年最活跃的地区 。

人口大国20强疫情总体情况——2020-04-16日解读

020年4月16日全球人口大国20强疫情总体情况呈现多阶段分化特征 ,美国单日新增病例重回3万例以上,印度进入爆发期,全球病例增速由指数关系转为线性关系 ,中国境内疫情受控但面临境外输入压力。全球人口大国20强疫情阶段分布第一类:爆发期国家(7个)以美国为首,包括巴西、俄罗斯、德国 、伊朗、土耳其和印度。

020年4月21日全球人口大国20强疫情总体情况呈现多阶段分化特征,美国确诊病例居首 ,印度、俄罗斯等国增速显著 ,中国处于衰退期 。 以下为具体分类及分析:第一类国家:处于爆发期的国家(7个)美国:确诊79万例,新增26487例,为全球确诊病例比较多的国家 ,疫情规模远超其他人口大国。

强大的组织能力 、动员能力、协调能力。战“疫 ”是一次人民战争,全民动员、全民参与 、全民配合 。

韩国:以16300亿美元挤入前10,超过意大利和巴西。人均GDP前10:卡塔尔:跌幅超17% ,下滑至第11位。其余8国:卢森堡 、瑞士、爱尔兰等仍占据前10,卢森堡以116920美元居首 。中国的人均GDP表现排名上升:中国大陆人均GDP排名从2019年的第69位升至第63位,上升6个位次。

一图看懂全国各地区新冠累计确诊人数

全国各地区新冠累计确诊人数可通过以下图表直观了解 ,颜色越深代表确诊病例数越多:累计确诊病例前五地区及数据:香港:306804例,为全国累计确诊病例比较多的地区。湖北:68391例,早期疫情严重地区 ,累计确诊数位居前列 。吉林:36603例,曾出现局部疫情反弹,累计确诊数较高 。

截至2021年6月25日10时25分 ,全球新冠确诊患者累计突破8亿人 ,死亡人数达391万人。以下是具体数据及分析:确诊病例增长情况2021年5月13日8时36分,全球累计确诊6069亿人,死亡333万人。至6月25日 ,新增确诊2000万人,用时1个月零12天 。

全国确诊病例排名靠前的省份与城市近来,全国确诊病例排名靠前的省份有广东省、河南省 、浙江省 ,城市有重庆、温州、深圳,这些地区需加强防控措施。全国各城市昨日新增与累积确诊病例排名近来,全国各城市昨日新增主要集中在湖北省内 ,累积确诊病例排名前三是武汉 、孝感、黄冈,湖北省内城市疫情防控任务艰巨。

从疫情冲击感染高峰时间预测图,看未来疫情将如何发展

从疫情冲击感染高峰时间预测图及相关信息来看,未来疫情发展可能呈现以下趋势:感染高峰的阶段性推进不同地区依次达峰:根据预测图显示 ,红色区域省份已度过感染高峰,处于平峰阶段;橘黄色区域省份将相继进入感染高峰 。例如京津冀和川渝等地已度过感染高峰,即将迎来重症高峰;沪苏浙、云贵桂与东北三省正迎来感染高峰。

以下是对新冠未来发展的预测分析:新冠症状对社会的冲击:新冠症状普遍重于普通感冒 ,多数感染者难以忽视症状继续正常工作或学习。

江西省的疫情预测情况江西预测第一波疫情将于2023年1月上旬达到感染高峰 ,2023年3月上旬转入低水平流行,疫情持续3个月左右时间,届时累计感染率接近80% 。

“新十条”发布后 ,旅游业全面复苏至疫前水平仍需较长时间,预计可能需要2-3年甚至更久,具体分析如下:疫情感染高峰的短期冲击感染率预测:中国疾病预防控制中心专家冯子健表示 ,第一波疫情冲击下人群感染率可能达60%,最终感染人数或达80%-90%。

最新全国风险地区名单查询入口(实时更新)

〖壹〗 、全国风险等级查询入口国务院微信小程序用户可通过微信搜索“国务院客户端”小程序,进入后点击“疫情风险查询 ”功能 ,即可查看全国中高风险地区实时名单。该平台数据由国家卫生健康委员会提供,更新及时且权威 。

〖贰〗、最新全国风险地区名单可通过本地宝——全国疫情中高风险地区名单查询器实时查询。查询平台:本地宝——全国疫情中高风险地区名单查询器查询入口:点击进入(实时更新)本地宝的全国疫情风险等级名单查询系统由小编们实时维护,风险地区有调整时会第一时间更新专题 ,确保用户获取的信息准确且及时。

〖叁〗、查询方式:点击进入上海本地宝的风险专题页面,可获取全面的风险地区数据 。附加功能:关注微信公众号“上海本地宝”,在对话框搜索【风险】 ,即可便捷获取实时更新的全国疫情风险等级和中高风险地区名单 。注意:以上数据仅限于中国大陆地区 ,不包括港澳台。

〖肆〗 、查询方式一:国务院客户端小程序——疫情风险等级查询入口获取:通过微信搜索“国务院客户端”小程序,进入后即可找到“疫情风险等级查询 ”功能入口。查询流程:进入小程序后,点击页面上部的查询按钮 ,系统将直接展示全国中高风险地区名单,信息一目了然,无需复杂操作 。

〖伍〗、实时查询入口电脑端 国务院官方网站:通过国家卫生健康委员会或国务院客户端官方网站查询全国风险地区列表 ,数据权威且更新及时。微信端 “国务院客户端 ”小程序:打开微信,搜索“国务院客户端”小程序;进入后点击“疫情风险查询”功能,支持按省份、城市或区县筛选 ,并可查看具体风险等级及防控政策。

广州疫情防控地图查询(封控区+管控区+防范区)

〖壹〗 、广州疫情防控地图可通过微信搜索公众号“广州本地宝 ”,关注后在对话框回复“封控”获取查询入口,入口支持查看各区封控区 、管控区、防范区范围及服务热线 。

〖贰〗、广州管控区域地图可通过微信搜索“广州本地宝”公众号 ,关注后在对话框回复【封控】获取入口进行查看,同时可获取各区封控区 、管控区、防范区名单、管理措施及服务热线等信息。具体操作步骤:打开微信,在搜索栏输入“广州本地宝 ” ,关注该公众号。进入公众号后 ,在对话框输入“封控”并发送 。

〖叁〗 、本地宝封控/管控/防范地图查询查询入口:通过微信搜索公众号“广州本地宝”,关注后在对话框回复【封控】,获取查询入口链接。操作流程:进入链接后 ,选取所在区域(如天河区、越秀区等)。地图会显示封控区、管控区 、防范区的具体范围,可通过缩放地图查看细节 。

〖肆〗、查询入口:可直接查看广州封控区、管控区 、防范区地图获取相关信息。温馨提示:查询过程中,可选取区 ,查看所在区封控区管控区防范区范围。其他查询方式:微信搜索公众号广州本地宝,关注后在对话框回复【封控】可获广州疫情封控地图查询、疫情封控区+管控区+防范区名单、进出要求及解封消息 。

〖伍〗 、广州封控区 、管控区、防范区查询入口为:微信搜索公众号广州本地宝,关注后在对话框回复【封控】获取查询入口 。通过该入口可进行以下操作和了解相关信息:区域范围查询:查询过程中 ,可选取所在区,查看该区封控区、管控区 、防范区的具体范围。

相关推荐

  • 霸州疫情风险地区(霸州疫情风险地区查询)

    霸州疫情风险地区(霸州疫情风险地区查询)

    本文目录一览:〖壹〗、中高风险地区回廊坊霸州要隔离吗河北霸州是高风险区吗〖贰〗、霸州东段乡什么时候解封〖叁〗、河北省哪些地区是高风险地区中高风险地区回廊坊霸州要隔离吗河北霸州是高风险区吗〖壹〗、中高风险地区人员暂缓来廊坊霸州。中高风险区已经来廊坊霸州人员需要做核酸检测:五日内有省外旅居史人员,需主动向所在村、社区、单位报备,立即进行核酸检...

  • 【河北沧州地区各县疫情,河北沧州地区各县疫情最新消息】

    【河北沧州地区各县疫情,河北沧州地区各县疫情最新消息】

    本文目录一览:〖壹〗、河北沧州疫情有多少例〖贰〗、沧州新增3例都是哪里的〖叁〗、沧州地区教资考生注意!关于教师资格面试疫情防控要求温馨提示〖肆〗、沧州几个县城封了〖伍〗、沧州哪个地区有疫情〖陆〗、沧州封城几天了河北沧州疫情有多少例河北省无新增新型冠状病毒肺炎确诊病例,无新增无症状感染者。新增治愈出院1例。截至2月21日2...

  • 疫情监测最新地区有哪些(国内最新疫情监测)

    疫情监测最新地区有哪些(国内最新疫情监测)

    本文目录一览:〖壹〗、西安雁塔区中风险地区有哪些〖贰〗、新疆农作物病虫疫情监测分中心田间监测点建设项目〖叁〗、2022全国中高风险地区一览表最新(实时更新)〖肆〗、流感爆发最严重的省份有哪些?西安雁塔区中风险地区有哪些〖壹〗、通过查询相关资料显示,西安是中风险地区。西安没有高风险地区,有3个中风险地区,分别为陕西省西安的雁塔区长延堡...

  • 【广州重点地区疫情,广州疫情重点关注地区】

    【广州重点地区疫情,广州疫情重点关注地区】

    本文目录一览:〖壹〗、广东疫情重点地区名单〖贰〗、广州疫情防控〖叁〗、阿拉丁中文网:钟南山摊牌——6月将迎来第二波新冠高峰!〖肆〗、广东省两热疫情高风险区有哪些地方〖伍〗、2022年3月2日24时起广州天河重点涉疫场所解封广东疫情重点地区名单020年3月广东省新冠肺炎疫情风险等级重点地区名单如下:中风险地区:广州市越秀区;深圳...

  • 【石家庄地区和平山地区有疫情了吗,石家庄和平小区疫情】

    【石家庄地区和平山地区有疫情了吗,石家庄和平小区疫情】

    本文目录一览:〖壹〗、石家庄平山县新兵什么时间走〖贰〗、河北石家庄平山县穷吗〖叁〗、全国无风险地区是哪些〖肆〗、石家庄藁城全域调整成什么等级?〖伍〗、石家庄是中高风险地区吗〖陆〗、河北在疫情期间是什么时候解除封城的?石家庄平山县新兵什么时间走〖壹〗、石家庄平山县新兵的走兵时间通常遵循河北省征兵安排,上半年一般在3月份左右...

  • 山西大同新荣地区有疫情吗(大同新荣区疫情最新消息)

    山西大同新荣地区有疫情吗(大同新荣区疫情最新消息)

    本文目录一览:〖壹〗、山西哪里的气候最冷且居民稀少?〖贰〗、大同市新荣区概况〖叁〗、山西大同新荣地区是否为山西境内比较高区域?〖肆〗、山西大同地区都有哪些县市山西哪里的气候最冷且居民稀少?山西境内最寒冷的地方是右玉县,人口最少的地方是永和县。右玉县位于山西省西北端,与内蒙古接壤,受北方冷空气直接影响,年均气温仅6℃,极端最低气温达-...

  • 【菏泽郓城疫情地区,菏泽确诊郓城人员名单】

    【菏泽郓城疫情地区,菏泽确诊郓城人员名单】

    本文目录一览:〖壹〗、郓城隔离点在哪〖贰〗、山东菏泽哪些区县有疫情〖叁〗、山东郓城有疫情吗郓城隔离点在哪郓城县双桥镇卫生院新院址。通过查询相关公开信息显示:截止于2022年10月10日,城县新型冠状病毒感染的肺炎防控工作领导小组将双桥镇卫生院新院址做为郓城县新型冠状病毒感染的肺炎隔离点。地址位于菏泽市郓城县G220郓城县双桥镇卫生院。郓城...

  • 地区疫情如何判定停工(2020年疫情停工时间怎么计算)

    地区疫情如何判定停工(2020年疫情停工时间怎么计算)

    本文目录一览:〖壹〗、邯郸市关于疫情期间停工停产的规定〖贰〗、疫情期间上海企业停工停产的详细操作流程和注意事项〖叁〗、疫情期间工厂会停工吗〖肆〗、劳动法问答|受疫情影响,企业可以自行决定停工停产吗?邯郸市关于疫情期间停工停产的规定邯郸市疫情期间停工停产的规定主要涉及主城区封控管理、工地停工安排及人员流动管控等方面,具体如下:主城区封...

  • 疫情风险地区黑龙江/黑龙江疫情风险区划分

    疫情风险地区黑龙江/黑龙江疫情风险区划分

    本文目录一览:〖壹〗、全国疫情49个中风险地,都是哪些?〖贰〗、现疫情重点地区有哪些?〖叁〗、全国疫情风险等级名单是?〖肆〗、全国中高风险地区有哪些?〖伍〗、哈尔滨哪些地区被调整为了中风险地区?〖陆〗、2021年2月哈尔滨疫情风险等级是多少?全国疫情49个中风险地,都是哪些?据报道,近来还有49个中风险地区,其中32个在...

  • 蓬莱有无疫情管控地区吗/蓬莱市有没有新型肺炎

    蓬莱有无疫情管控地区吗/蓬莱市有没有新型肺炎

    本文目录一览:〖壹〗、2022蓬莱区金矿能复工吗〖贰〗、蓬莱机场是风险区吗〖叁〗、现在长春到蓬莱用隔离吗〖肆〗、烟台蓬莱有没有疫情〖伍〗、去过蓬莱要报备吗〖陆〗、蓬莱属于什么风险等级2022蓬莱区金矿能复工吗玲珑东风金矿及蓬莱矿业复产:山东黄金旗下的玲珑东风金矿以及全资子公司山东黄金集团蓬莱矿业有限公司在2022年4月1...

返回顶部