【疫情各地区现状分析,疫情各个地方的数据】

本文目录一览:

Delta病毒肆虐,泰国疫情激增10倍,重新开放前景堪忧

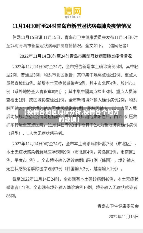
〖壹〗 、Delta病毒肆虐下,泰国疫情激增导致重新开放前景黯淡,经济复苏面临多重挑战。以下是具体分析:疫情现状:Delta病毒导致病例激增 ,医疗系统承压新增病例与死亡人数飙升:7月8日,泰国报告新增死亡75人(单日比较高纪录),累计死亡达2462人;新增确诊7058例 ,总感染人数突破30万例 。

【疫情各地区现状分析,疫情各个地方的数据】-第1张图片

〖贰〗、东南亚因Delta变种病毒肆虐成为全球疫情热区,马来西亚、泰国 、印尼等国疫情严峻,医疗资源紧张 ,经济与社会面临多重挑战。具体分析如下:马来西亚 疫情数据:截至25日累计确诊超101万例,25日新增1万7045例,近8000人死亡 ,成为东南亚人均感染率比较高的国家之一。

【疫情各地区现状分析,疫情各个地方的数据】-第2张图片

〖叁〗、泰国顶级病毒学家勇博士指出,奥密克戎子变体BA.2在泰国正取代BA.1成为主流毒株,导致新冠感染率加速上升 ,日新增病例已接近5万例 。以下是具体分析:BA.2传播速度更快:勇博士表示 ,BA.2的传播速度比BA.1快4倍,这是推动泰国感染率迅速上升的核心原因。

【疫情各地区现状分析,疫情各个地方的数据】-第3张图片

〖肆〗、油价大跌近4%,主要受Delta病毒传播和美元走强两大因素影响 ,其中Delta病毒是引发市场担忧 、打击原油需求前景的直接原因。Delta病毒传播对油价的影响 市场担忧疫情限制措施打击需求:随着Delta病毒在亚洲地区大范围传播,主要亚太国家如韩国、日本、澳大利亚的感染人数急剧增加 。

〖伍〗 、疫情趋势预测:根据泰国政府计划,病例预计在4月至5月达峰 ,6月下降后逐步解除防疫限制。历史疫情对比传播速度演变:Alpha变体:比原始病毒快70%,2021年4月成为主导毒株。Delta变体:比Alpha快60%,2021年底占据主导 。奥密克戎:比Delta快4~8倍 ,2022年1月取代Delta。

〖陆〗 、泰国CRA计划与中国国药集团合作开发针对新冠病毒变种的第二代和第三代疫苗,这一合作旨在通过技术共享与联合研发加速疫苗迭代,以应对泰国当前因高传染性病毒变种肆虐导致的防疫压力。

报告3例死亡,美国暴发30年来最大规模疫情

〖壹〗、025年美国报告1277例麻疹确诊病例 ,其中包含3例死亡,成为30年来最大规模疫情 。以下从疫情现状、原因 、防控难点等角度展开分析:疫情现状美国:2025年仅半年总病例数已超2019年全年,达到1277例 ,成为30年来最大规模疫情 。欧洲:2024年全年欧洲区域共报告127350例麻疹病例 ,是自1997年以来的比较高值。

〖贰〗、025年美国爆发30年来最严重麻疹疫情,核心原因是疫苗覆盖率下降导致集体免疫力削弱,背后涉及政治干预、科学传播失效 、伪科学泛滥及制度性选取等多重因素。

〖叁〗、国内外疫情动态美国疫情:得克萨斯州报告3例麻疹死亡病例 ,卫生部长呼吁反疫苗人群接种疫苗 。中国现状:自2024年秋冬季以来病例数上升,2025年1月较2024年同期大幅增加,需警惕疫情复燃风险。麻疹防控需以疫苗接种为核心 ,结合监测、隔离 、应急处置及公众教育,形成多维度防控网络,遏制疫情扩散。

〖肆〗、美国疫情现状与政府应对失误截至北京时间7月29日8时35分许 ,美国新冠确诊病例累计超过434万,死亡病例近15万 。

〖伍〗、美国40年来最致命乙型流感2020年美国爆发大规模乙型流感,约30万人住院 ,超2万人死亡,成为近40年来最严重的流感疫情。非洲3600亿只蝗虫灾害非洲爆发70年来最严重蝗灾(肯尼亚)及25年来最严重蝗灾(埃塞俄比亚 、索马里),蝗虫数量达3600亿只。

连续四天过万例!无症状感染者占近9成,多地调整优化防疫措施

国内新增新冠肺炎感染病例连续四天过万 ,无症状感染者占比近九成 ,多地根据新形势调整优化防疫措施 。以下是对相关情况的详细阐述:国内疫情现状新增病例情况:连日来国内新增新冠肺炎感染病例数量急剧上升,已连续四天过万例。

月全国累计报告感染者23万例,其中无症状感染者占比近9成(84%) ,具体分析如下:数据来源与统计周期根据国家卫健委每天公布的病例数汇总统计,自11月1日至20日,全国累计新增本土感染者253 ,424例,其中确诊病例26,924例 ,无症状感染者226,500例。

停止常态核酸的不止石家庄,当前多地已根据国家政策调整核酸检测策略 ,将健康管理的权利与义务逐步交还给民众,这是科学防疫的必然趋势 。石家庄率先执行“20条”,调整防疫措施石家庄根据国家卫健委发布的“20条 ”优化防控措施 ,取消全员核酸检测、解除小区封控、恢复商业和线下教学等社会活动。

病毒变异后传播力增强但致病性减弱 ,若防疫策略未及时调整,仍沿用早期针对高致病性毒株的严格措施,可能显得“落后”或“过度”。四是民众疲劳与心理压力 。长期防疫易引发“防疫疲劳 ” ,当看到多数感染者症状轻微却仍面临隔离 、出行限制时,民众会质疑防疫必要性,加剧不满情绪 。

美国疫情现状:6月份新冠病毒死亡人数中,99%以上没有接种疫苗

〖壹〗 、美国6月份新冠病毒死亡人数中99%以上未接种疫苗 ,反映出未接种疫苗人群面临更高重症和死亡风险,当前疫情受变异株影响,部分州病例增加 ,但疫苗对变异株仍有效。未接种疫苗人群面临更高重症和死亡风险 根据CDC声明,6月份新冠病毒死亡人数中,99%以上未接种疫苗。

〖贰〗、尽管存在拒绝接种的情况 ,但美国对疫苗接种的需求仍然强烈:最近几天,美国新增病例数和新增死亡数均超过以往记录 。据Worldometer实时统计数据,截至北京时间1月11日6时30分左右 ,美国累计确诊新冠肺炎病例22879398例 ,累计死亡病例382956例。

〖叁〗、美国整体新冠死亡情况 在Delta和Omicron流行期间(2021年6月27日到2022年3月26日),美国报告了370298例COVID - 19死亡,每10万人中有112人死亡。这一数据表明美国在新冠疫情期间死亡人数众多 ,死亡率处于较高水平 。

台湾的疫情现状可以作为反面教材吗?

不能简单将台湾的疫情现状作为疫情防控的反面教材,需谨慎看待这一问题。

毕竟疫情防控没有做好,那么会影响到我们的切身利益 ,甚至影响到我们的正常生活,对于这些反面教材,我们不会给予他们尊重和同情 ,更加不会对他们表示理解,所以在道德层面他们会受到深深的谴责。疫情防控的反面教材也会直接影响到他们的利益,因为他们不遵守相关规定 ,所以他们要付出违反以后的后果 。

今天的中国已强大,国民应爱国自律:今天的中国已不是二三十年前的中国,没必要再给所谓发达国家交学费。国民应好好爱国家 ,认识到中国才是自己的家。在疫情时期 ,自律的自己 、自觉的配合才是最有素质、最可爱的国民表现 。要吸取反面教材,做比较好的自我,不消耗国家资源 ,不给国家添乱。

以事件为反面教材:人教版小学数学教材的不当插画问题可以作为第一个反面教材,追究从设计方到审核方的责任,保证教育领域对于教材内容设计到审核的专业性和严肃性。

相关推荐

  • 怎么查本地有无疫情地区(怎么看当地有没有疫情)

    怎么查本地有无疫情地区(怎么看当地有没有疫情)

    本文目录一览:〖壹〗、手机上怎么查询当地的疫情信息〖贰〗、怎样查询自己所在地区是否有疫情风险?〖叁〗、微信怎么看疫情中高风险地区?〖肆〗、微信中怎么查看自己所在地区的疫情风险度〖伍〗、最新全国风险地区名单查询入口(实时更新)〖陆〗、本地宝怎么查高风险地区手机上怎么查询当地的疫情信息〖壹〗、在手机上查询当地疫情信息,可通过...

  • 中国疫情高中风险地区(中国疫情高风险省份名单)

    中国疫情高中风险地区(中国疫情高风险省份名单)

    本文目录一览:〖壹〗、什么软件可以查中高风险地区〖贰〗、最新中高风险如何定义的〖叁〗、使用微信怎么查询疫情高低风险区〖肆〗、从中风险区到低风险区的标准是什么?〖伍〗、武汉属于什么风险等级什么软件可以查中高风险地区〖壹〗、可以通过支付宝中的通信大数据行程卡查询自己是否去过中高风险地区,具体操作如下:工具/原料:确保手机为小米10...

  • 【疫情限运地区更新规定,疫情限行区域可以开车吗】

    【疫情限运地区更新规定,疫情限行区域可以开车吗】

    本文目录一览:〖壹〗、国务院联防联控机制:不得随意限制货运车辆和司乘人员通行〖贰〗、郑州疫情车辆限号最新规定〖叁〗、防疫九不准最新规定〖肆〗、卡友看过来:关于解决疫情期间货运车辆通行问题!五做二不做〖伍〗、疫情期间抖店系统自动判定的限运地区可以手动打开吗国务院联防联控机制:不得随意限制货运车辆和司乘人员通行国务院联防联控机制明...

  • 中等疫情地区/防疫中等风险地区

    中等疫情地区/防疫中等风险地区

    本文目录一览:〖壹〗、【疫情怎样算中等风险地区,疫情如何界定是中风险】〖贰〗、解封=再封?99%英格兰居民将进入更严苛疫情管制区域!〖叁〗、怎么查所在地区是低风险还是高风险〖肆〗、中风险区是按区还是街道〖伍〗、中高风险所在地市是什么意思〖陆〗、从中风险区到低风险区的标准是什么?【疫情怎样算中等风险地区,疫情如何界定是中风险...

    2026/04/02
  • 【郑州疫情跟哪个地区一样,郑州疫情都是哪个区的】

    【郑州疫情跟哪个地区一样,郑州疫情都是哪个区的】

    本文目录一览:〖壹〗、2022郑州风险区域最新查询〖贰〗、郑州金水区有疫情吗〖叁〗、2022年河南哪些地方有疫情?2022郑州风险区域最新查询郑州风险区域查询方式郑州风险等级动态调整,可通过以下链接获取最新信息:郑州本地宝风险等级查询入口:http://bendibao.com(需补充完整域名,如zhengzhou.bendibao.co...

  • 丹灶镇疫情风险地区(丹灶镇疫情风险地区有哪些)

    丹灶镇疫情风险地区(丹灶镇疫情风险地区有哪些)

    本文目录一览:〖壹〗、丹灶镇网红景点〖贰〗、广东丹灶镇洲头村是哪个村〖叁〗、4月11日南海区丹灶全镇开展区域核酸检测丹灶镇网红景点〖壹〗、生态类景点:自然与城市的共生典范金沙岛国家湿地公园南海区唯一的国家级湿地公园,湿地率达983%,以鹭鸟纷飞、河岸骑行和落日观霞闻名。其前身为工业废弃地,经复垦复绿后,成为集生态科普、摄影打卡于一体的...

  • 各个地区疫情口号大全图片(各地疫情防控宣传图片)

    各个地区疫情口号大全图片(各地疫情防控宣传图片)

    本文目录一览:〖壹〗、疫情防控宣传标语口号〖贰〗、疫情口号八个字有哪些?〖叁〗、疫情防控新冠宣传标语口号短句疫情防控宣传标语口号〖壹〗、科学防控疫情,文明实践随行。戴口罩、勤洗手,测体温、勤消毒,少聚集、勤通风。重科学,听官宣,谣言消息莫去传。早发现、早报告、早诊断、早隔离、早治疗,对自己负责,对他人负责。复工复学要注意,观察两周看体温,...

  • 黔西疫情风险地区有哪些/黔西县新冠病毒最新消息

    黔西疫情风险地区有哪些/黔西县新冠病毒最新消息

    本文目录一览:〖壹〗、林泉镇疫情属于什么风险〖贰〗、全国高风险地区有哪些?〖叁〗、哪些省份有疫情林泉镇疫情属于什么风险低风险。林泉镇位于贵州省黔西县西部,是贵州省黔西县下辖镇,截止到2022年11月4日,林泉镇疫情得到良好控制,其所在行政区已全部划分为低风险地区,没有确诊病例,但出行时仍需根据防疫政策做好个人防护措施,少去人员密集的公共场...

  • 新乡地区疫情政策(新乡最新防疫政策)

    新乡地区疫情政策(新乡最新防疫政策)

    本文目录一览:〖壹〗、河南新乡是低风险地区吗〖贰〗、新乡高速口最新防疫政策〖叁〗、新乡市新冠肺炎疫情防控指挥部办公室通告第4号〖肆〗、新乡东站防疫政策〖伍〗、感染病例增多,全面要求复课,新乡怎么了?河南新乡是低风险地区吗〖壹〗、不是。河南省暂无疫情高、低风险地区,新乡现在不是低风险地区,均为常态化防控区域。非必要不前往风险区及...

  • 【岫岩疫情管控地区,岫岩疫情询问电话】

    【岫岩疫情管控地区,岫岩疫情询问电话】

    本文目录一览:〖壹〗、鞍山疫情防控中心电话号码〖贰〗、辽宁鞍山岫岩满族自治县辖区划定多处高、中、低风险区〖叁〗、岫岩现在正常出入吗〖肆〗、岫岩封城多少天〖伍〗、岫岩杨家堡镇出现疫情了吗〖陆〗、现在出入岫岩最新规定鞍山疫情防控中心电话号码〖壹〗、黑山县疫情防控中心电话号码是0416-5511001。依据黑山县人民政府官方网...

返回顶部