【四川市疫情中风险地区,四川省疫情风险等级划分一览表】

本文目录一览:

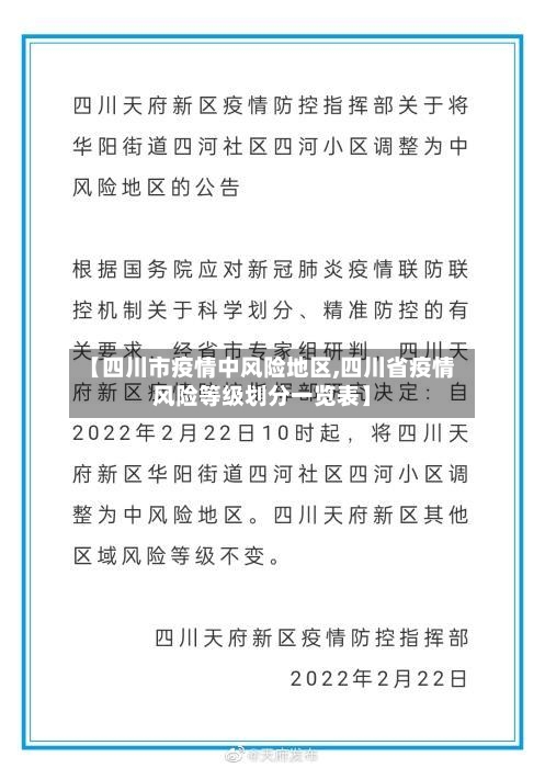
广安邻水县鼎屏镇康佳小区调整为中风险地区

广安邻水县鼎屏镇康佳小区自2022年5月12日零时起被调整为中风险地区 ,四川省其余地区均为低风险地区 。调整依据:根据《国务院应对新型冠状病毒感染肺炎疫情联防联控机制关于调整新冠肺炎疫情分区分级标准实施精准管控措施的通知》要求,经专家组综合评估研判,广安市应对新型冠状病毒肺炎疫情应急指挥部作出上述决定。

【四川市疫情中风险地区,四川省疫情风险等级划分一览表】-第1张图片

截至到20202年5月17日24时 ,四川全省共有3个中风险地区:广安市邻水县鼎屏镇康佳小区、邻水县鼎屏镇延胜村11组(原土垭村1组) 、邻水县鼎屏镇恒源东区U栋2单元。

【四川市疫情中风险地区,四川省疫情风险等级划分一览表】-第2张图片

中高风险地区名单查询:微信搜索“国务院客户端”小程序,便民服务中“疫情风险查询 ”即可 。或点击进入全国疫情中高风险地区名单截止5月25日24时,全省共有3个中风险地区:广安市邻水县鼎屏镇康佳小区广安市邻水县鼎屏镇延胜村11组广安市邻水县鼎屏镇恒源东区U栋2单元。全省其余地区均为低风险地区。

【四川市疫情中风险地区,四川省疫情风险等级划分一览表】-第3张图片

四川县市区疫情分区分级:眉山低风险4个、中风险2个

月13日 ,按照中央以县级为单位划分低风险区 、中风险区、高风险区的要求 ,我省根据新冠肺炎疫情严重程度,将无现症病例区对应为低风险区,将散发病例区对应为中风险区 ,将社区暴发区和局部流行区对应为高风险区 。

月13日:按照中央以县级为单位划分低风险区、中风险区 、高风险区的要求,四川省根据新冠肺炎疫情严重程度,将无现症病例区对应为低风险区 ,将散发病例区对应为中风险区,将社区暴发区和局部流行区对应为高风险区 。

治愈出院:131人。死亡病例:3人。在院治疗:11人,均在定点医院隔离治疗 。医学观察:尚有203人(含外地确诊病例在蓉管理的密切接触者)正在接受医学观察。疫情分区分级情况根据四川省区(市)县疫情高中低风险分区分级标准:低风险区(市)县:21个。中风险区(市)县:1个 。

患者6:男 ,55岁,因发热于2020年2月12日收入定点医院。疫情分区分级调整根据四川省区(市)县疫情高中低风险分区分级标准,武侯区因连续14天无新增确诊病例 ,于3月19日0时由中风险区调整为低风险区。调整后,成都市22个区(市)县全部为低风险区 。

全省现有无现症病例区(低风险县市、区)144个、散发病例区(中风险县市 、区)39个,无社区暴发和局部流行区(高风险县市 、区)(过去24小时新增乐山市中区为低风险县市、区)。539名确诊患者中 ,正在住院隔离治疗66人 ,已治愈出院470人,死亡3人。现有疑似病例2例 。

四川共有3个中风险,这些地区分别是哪里?

〖壹〗、这三个中风险地区分别为四川省成都市金牛区 还有四川省成华区 ,最后一个是成都市锦江区 ,除这三个地区以外,全省各市均为低风险地区 。新冠疫情在全球蔓延还在持续,尽管全球的科学事业 在不断的权利抗议 ,但未来的疫情会怎样,发展还是难以预料的 。

〖贰〗 、截至到20202年5月17日24时,四川全省共有3个中风险地区:广安市邻水县鼎屏镇康佳小区、邻水县鼎屏镇延胜村11组(原土垭村1组)、邻水县鼎屏镇恒源东区U栋2单元 。

〖叁〗 、四川省按照中央要求 ,以县级为单位划分低风险地区、中风险地区和高风险地区,具体划分依据和防控措施如下:分区划分依据低风险区(无现症病例区):本行政区域内无新冠肺炎病例;或最后1例新冠肺炎病例治愈出院且14天后无新发病;或最后1例住院(新发)病例转院至其他行政区域内后14天无新发病例 。

〖肆〗、近来,四川省3个中风险地区均在邻水县。邻水疫情发生以来 ,当地采取全域静态管理,并进行了多轮全员核酸筛查。邻水县LinshuiCounty,古称邻州 ,隶属于四川省广安市 ,川陕渝鄂重要公路交通要道 。

〖伍〗 、截至4月3日24时,全省累计报告新型冠状病毒肺炎确诊病例1836例(其中境外输入1185例),累计治愈出院1687例 ,死亡3例,近来在院隔离治疗确诊病例146例;近来尚在医学观察的无症状感染者119例,在管密切接触者5755人。风险地区:截至4月3日24时 ,全省共有3个中风险地区,全省其余地区均为低风险地区。

四川近期将公布各县分区分级情况,低 、中、高风险区这样划分

〖壹〗、分区划分依据低风险区(无现症病例区):本行政区域内无新冠肺炎病例;或最后1例新冠肺炎病例治愈出院且14天后无新发病;或最后1例住院(新发)病例转院至其他行政区域内后14天无新发病例 。中风险区(散发病例区):本行政区域内新冠肺炎仅有个别或散发病例。

〖贰〗 、划分依据2月6日:四川省率先实施分类指导分区施策,根据疫情严重程度 ,将全省所有的县(市 、区)分为四类地区:无现症病例区、散发病例区、社区爆发区和局部流行区。

〖叁〗 、月28日,四川省卫健委首次公布全省183个县疫情分区分级情况 。根据通报,全省现有无现症病例区116个、散发病例区66个、社区暴发和局部流行区1个。

〖肆〗 、法律分析:根据三个维度来考虑。一是地域 ,以街道、乡镇为基本单位 。二是时间,最长潜伏期14天为一个单位。三是疫情,有多少病例 ,有没有发生聚集性疫情。具体标准是一个街道在14天内有没有新冠肺炎确诊病例 ,有多少,来划分 。具体划分标准还要根据疫情的情况和变化,进行调整 。

〖伍〗、四川省餐饮业新冠肺炎分区分级防控技术方案 低风险地区:全面恢复餐饮服务经营单位正常营业 ,但限制集体性聚餐 、承办宴席(含农村自办群体性宴席)。严格落实通风、清洁消毒、人员体温检测等防控措施。

相关推荐

  • 怎么查本地有无疫情地区(怎么看当地有没有疫情)

    怎么查本地有无疫情地区(怎么看当地有没有疫情)

    本文目录一览:〖壹〗、手机上怎么查询当地的疫情信息〖贰〗、怎样查询自己所在地区是否有疫情风险?〖叁〗、微信怎么看疫情中高风险地区?〖肆〗、微信中怎么查看自己所在地区的疫情风险度〖伍〗、最新全国风险地区名单查询入口(实时更新)〖陆〗、本地宝怎么查高风险地区手机上怎么查询当地的疫情信息〖壹〗、在手机上查询当地疫情信息,可通过...

  • 中国疫情高中风险地区(中国疫情高风险省份名单)

    中国疫情高中风险地区(中国疫情高风险省份名单)

    本文目录一览:〖壹〗、什么软件可以查中高风险地区〖贰〗、最新中高风险如何定义的〖叁〗、使用微信怎么查询疫情高低风险区〖肆〗、从中风险区到低风险区的标准是什么?〖伍〗、武汉属于什么风险等级什么软件可以查中高风险地区〖壹〗、可以通过支付宝中的通信大数据行程卡查询自己是否去过中高风险地区,具体操作如下:工具/原料:确保手机为小米10...

  • 【疫情限运地区更新规定,疫情限行区域可以开车吗】

    【疫情限运地区更新规定,疫情限行区域可以开车吗】

    本文目录一览:〖壹〗、国务院联防联控机制:不得随意限制货运车辆和司乘人员通行〖贰〗、郑州疫情车辆限号最新规定〖叁〗、防疫九不准最新规定〖肆〗、卡友看过来:关于解决疫情期间货运车辆通行问题!五做二不做〖伍〗、疫情期间抖店系统自动判定的限运地区可以手动打开吗国务院联防联控机制:不得随意限制货运车辆和司乘人员通行国务院联防联控机制明...

  • 中等疫情地区/防疫中等风险地区

    中等疫情地区/防疫中等风险地区

    本文目录一览:〖壹〗、【疫情怎样算中等风险地区,疫情如何界定是中风险】〖贰〗、解封=再封?99%英格兰居民将进入更严苛疫情管制区域!〖叁〗、怎么查所在地区是低风险还是高风险〖肆〗、中风险区是按区还是街道〖伍〗、中高风险所在地市是什么意思〖陆〗、从中风险区到低风险区的标准是什么?【疫情怎样算中等风险地区,疫情如何界定是中风险...

    2026/04/02
  • 【郑州疫情跟哪个地区一样,郑州疫情都是哪个区的】

    【郑州疫情跟哪个地区一样,郑州疫情都是哪个区的】

    本文目录一览:〖壹〗、2022郑州风险区域最新查询〖贰〗、郑州金水区有疫情吗〖叁〗、2022年河南哪些地方有疫情?2022郑州风险区域最新查询郑州风险区域查询方式郑州风险等级动态调整,可通过以下链接获取最新信息:郑州本地宝风险等级查询入口:http://bendibao.com(需补充完整域名,如zhengzhou.bendibao.co...

  • 丹灶镇疫情风险地区(丹灶镇疫情风险地区有哪些)

    丹灶镇疫情风险地区(丹灶镇疫情风险地区有哪些)

    本文目录一览:〖壹〗、丹灶镇网红景点〖贰〗、广东丹灶镇洲头村是哪个村〖叁〗、4月11日南海区丹灶全镇开展区域核酸检测丹灶镇网红景点〖壹〗、生态类景点:自然与城市的共生典范金沙岛国家湿地公园南海区唯一的国家级湿地公园,湿地率达983%,以鹭鸟纷飞、河岸骑行和落日观霞闻名。其前身为工业废弃地,经复垦复绿后,成为集生态科普、摄影打卡于一体的...

  • 各个地区疫情口号大全图片(各地疫情防控宣传图片)

    各个地区疫情口号大全图片(各地疫情防控宣传图片)

    本文目录一览:〖壹〗、疫情防控宣传标语口号〖贰〗、疫情口号八个字有哪些?〖叁〗、疫情防控新冠宣传标语口号短句疫情防控宣传标语口号〖壹〗、科学防控疫情,文明实践随行。戴口罩、勤洗手,测体温、勤消毒,少聚集、勤通风。重科学,听官宣,谣言消息莫去传。早发现、早报告、早诊断、早隔离、早治疗,对自己负责,对他人负责。复工复学要注意,观察两周看体温,...

  • 黔西疫情风险地区有哪些/黔西县新冠病毒最新消息

    黔西疫情风险地区有哪些/黔西县新冠病毒最新消息

    本文目录一览:〖壹〗、林泉镇疫情属于什么风险〖贰〗、全国高风险地区有哪些?〖叁〗、哪些省份有疫情林泉镇疫情属于什么风险低风险。林泉镇位于贵州省黔西县西部,是贵州省黔西县下辖镇,截止到2022年11月4日,林泉镇疫情得到良好控制,其所在行政区已全部划分为低风险地区,没有确诊病例,但出行时仍需根据防疫政策做好个人防护措施,少去人员密集的公共场...

  • 新乡地区疫情政策(新乡最新防疫政策)

    新乡地区疫情政策(新乡最新防疫政策)

    本文目录一览:〖壹〗、河南新乡是低风险地区吗〖贰〗、新乡高速口最新防疫政策〖叁〗、新乡市新冠肺炎疫情防控指挥部办公室通告第4号〖肆〗、新乡东站防疫政策〖伍〗、感染病例增多,全面要求复课,新乡怎么了?河南新乡是低风险地区吗〖壹〗、不是。河南省暂无疫情高、低风险地区,新乡现在不是低风险地区,均为常态化防控区域。非必要不前往风险区及...

  • 【岫岩疫情管控地区,岫岩疫情询问电话】

    【岫岩疫情管控地区,岫岩疫情询问电话】

    本文目录一览:〖壹〗、鞍山疫情防控中心电话号码〖贰〗、辽宁鞍山岫岩满族自治县辖区划定多处高、中、低风险区〖叁〗、岫岩现在正常出入吗〖肆〗、岫岩封城多少天〖伍〗、岫岩杨家堡镇出现疫情了吗〖陆〗、现在出入岫岩最新规定鞍山疫情防控中心电话号码〖壹〗、黑山县疫情防控中心电话号码是0416-5511001。依据黑山县人民政府官方网...

返回顶部