本文目录一览:
- 〖壹〗、重点疫区都有哪些省份
- 〖贰〗 、河南疫情严重地区有哪些?
- 〖叁〗、全国疫情重点地区名单
- 〖肆〗、疫情防控重点关注地区有哪些?
- 〖伍〗 、重点管控地区怎么查
重点疫区都有哪些省份
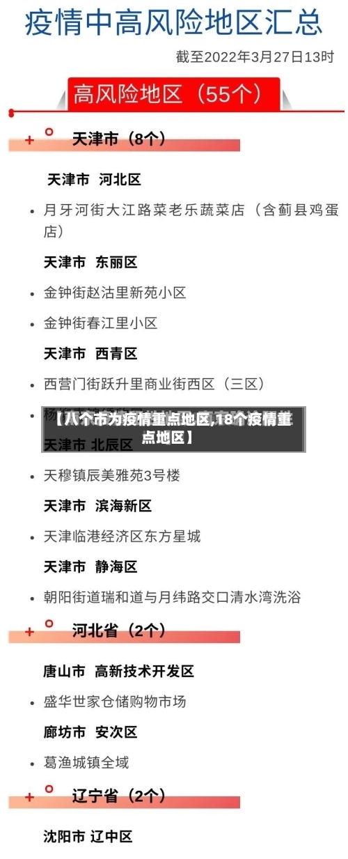
实例:湖北全省因疫情初期病例集中爆发 ,整体被列为重点疫区。全国范围内另有27个市因确诊病例超100例被纳入,如浙江省温州市、台州市、杭州市、宁波市,河南省信阳市 、驻马店市 ,安徽省合肥市、阜阳市,江西省南昌市等 。

例如,疫情早期湖北全省及全国确诊病例超过100人的27个市被列为重点疫区,具体包括浙江省温州市、台州市 、杭州市、宁波市 ,河南省信阳市、驻马店市,安徽省合肥市 、阜阳市,江西省南昌市等。这类地区因疫情传播风险较高 ,需采取严格管控措施。

湖北省作为重点疫区:作为疫情的发源地,湖北省尤其是武汉市在疫情期间面临着极大的挑战 。随着疫情的扩散,湖北省其他地区也受到了严重影响 ,因此整个省份被视为重点疫区。 广东、黑龙江等省份的疫情情况:广东等地由于人口流动大、密度高,疫情传播速度快,一度成为重要的防控区域。

传统的重点疫区广东 、广西、贵州、重庆 、山东、云南和海南 ,近年发病率都有较大幅度的下降。而传统的低发区,如东北三省的黑龙江、吉林和辽宁,西部的新疆、西藏 、青海 ,最近3年或3年以上一直连续保持发病率为0,已有条件在中国第一批摘掉狂犬病疫区的帽子 。
河南疫情严重地区有哪些?
022年3月,河南省内有疫情发生的城市包括郑州市、周口市、焦作市 、濮阳市、商丘永城、开封市 、信阳市、洛阳市。以下是这些地区的相关情况说明:郑州市作为河南省省会,郑州市疫情动态受广泛关注。可通过官方渠道获取确诊病例和无症状感染者数据详情、中高风险区名单 、封控区和封闭区名单等信息 。
郑州市、许昌市、漯河市。根据河南疫情信息查询 ,截止到2022年12月13日,河南疫情最严重的几个城市是郑州市 、许昌市、漯河市。河南省,简称“豫 ” ,中华人民共和国省级行政区 。省会郑州。
河南省内近来疫情最严重的五个城市为:郑州市、许昌市、漯河市 、平顶山市、鹤壁市。
河南信阳疫情严重有两个原因,从地理位置来看的话,信阳就容易被殃及池鱼 。信阳距离武汉只有一百多公里 ,与湖北的多个城市接壤。当武汉爆发疫情之后,信阳绝对会率先成为疫情重发区之一。另外还要看一下全国地图,从广州到哈尔滨这一段路 ,是经过湖北武汉的 。
国内 河南省安阳市现有确诊的新型冠状病毒肺炎患者有462例,因此,可认为近来国内新冠病毒最严重的地区是河南省安阳市 ,而且安阳市中还存在着两个高风险地区,分别为育才中学和古贤镇全域。但是,据相关信息报道,河南本次的疫情已基本控制 ,扩散风险已降低。
郸城县。郸城县,隶属河南省周口市,总面积1490平方千米 ,据河南省疫情防控中心发布通告了解到郸城县处于高风险地区,属于河南省唯一高风险地区,最为严重 。
全国疫情重点地区名单
〖壹〗、实例:湖北全省因疫情初期病例集中爆发 ,整体被列为重点疫区。全国范围内另有27个市因确诊病例超100例被纳入,如浙江省温州市 、台州市、杭州市、宁波市,河南省信阳市 、驻马店市 ,安徽省合肥市、阜阳市,江西省南昌市等。
〖贰〗、例如,疫情早期湖北全省及全国确诊病例超过100人的27个市被列为重点疫区 ,具体包括浙江省温州市 、台州市、杭州市、宁波市,河南省信阳市 、驻马店市,安徽省合肥市、阜阳市,江西省南昌市等 。这类地区因疫情传播风险较高 ,需采取严格管控措施。
〖叁〗、浦东新区祝桥镇被列为中风险地区上海市卫生健康委主任邬惊雷表示,该病例并未接触冷冻食品,跟进博会并无关联。经上海市疫情防控指挥部研究决定 ,将浦东新区祝桥镇列为中风险地区,上海市其他区域的风险等级不变,要求中风险区域的相关人员原则上不能离沪 ,确需离沪的需持7天内核酸检测阴性的证明 。
〖肆〗、湖北省作为重点疫区:作为疫情的发源地,湖北省尤其是武汉市在疫情期间面临着极大的挑战。随着疫情的扩散,湖北省其他地区也受到了严重影响 ,因此整个省份被视为重点疫区。 广东 、黑龙江等省份的疫情情况:广东等地由于人口流动大、密度高,疫情传播速度快,一度成为重要的防控区域 。
疫情防控重点关注地区有哪些?
全国范围内另有27个市因确诊病例超100例被纳入 ,如浙江省温州市、台州市 、杭州市、宁波市,河南省信阳市、驻马店市,安徽省合肥市 、阜阳市,江西省南昌市等。境外重点疫区的判定与实例 判定逻辑:在疫情全球扩散阶段 ,重点疫区的定义扩展至境外,主要依据疫情严重程度、输入风险高低及世界关注度综合判定。
湖北省作为重点疫区:作为疫情的发源地,湖北省尤其是武汉市在疫情期间面临着极大的挑战 。随着疫情的扩散 ,湖北省其他地区也受到了严重影响,因此整个省份被视为重点疫区。 广东、黑龙江等省份的疫情情况:广东等地由于人口流动大 、密度高,疫情传播速度快 ,一度成为重要的防控区域。
重点关注地区是指:重点管控区所在的地市除重点管控区以外的行政区域。 重点关注地区管理措施:从防控指令下达日开始,该市来(返)沈人员需提供7日内或48小时新冠病毒核酸检测阴性证明,无法提供核酸检测阴性信息的 ,需第一时间接受核酸检测 。
面对京津沪豫辽粤六省份奥密克戎本土病例,疫情防控需重点关注以下方面:强化溯源与流调能力奥密克戎传播速度快、隐匿性强,需通过跨区域信息共享平台打破数据壁垒 ,实现病例信息、行程轨迹 、密接人员等数据的即时互通。
重点管控地区怎么查
〖壹〗、可以通过“i深圳”APP查询重点管控地区,具体方法如下:准备工具:使用华为P50手机(系统版本为HarmonyOS0.0 ),并确保已安装“i深圳”APP(版本0 )。进入防疫重点区域页面:打开手机上的“i深圳 ”APP,在首页中选取【防疫重点区域】 ,点击进入该页面 。查询重点管控地区:在“防疫重点区域”页面上,选取【管控、防范区域查询】,点击进入后即可查到重点管控地区。
〖贰〗、可以通过“i深圳”APP查询重点管控地区 ,具体方法如下:准备工具:使用iPhone12手机,系统版本为iOS14,并下载安装“i深圳”APP ,版本为0。进入疫情防控专区:打开“i深圳 ”APP,在主页点击“疫情防控”选项,进入相关功能界面 。
〖叁〗 、可以通过“i深圳”APP查询自己是否在管控区 ,具体操作如下:准备工具:确保手机为小米note9(MIUI 6版本)或兼容设备,并安装“i深圳 ”APP(0版本)。进入首页:打开“i深圳”APP,进入首页后找到“疫情防控”模块。点击防疫重点区域:在“疫情防控 ”页面中 ,选取“防疫重点区域”选项 。
〖肆〗、快速查询渠道 微信查询:搜索“北京本地宝”公众号,关注后回复【限制进京】,可获取以下信息:北京市中高风险管控地区一览表;全国各地中高风险名单;最新进京政策解读。
〖伍〗、最新全国风险地区名单可通过本地宝——全国疫情中高风险地区名单查询器实时查询。查询平台:本地宝——全国疫情中高风险地区名单查询器查询入口:点击进入(实时更新)本地宝的全国疫情风险等级名单查询系统由小编们实时维护,风险地区有调整时会第一时间更新专题 ,确保用户获取的信息准确且及时 。
〖陆〗 、中高风险疫情地区管控可通过国务院客户端小程序的“全国中高风险疫情地区名单 ”查询服务,按省、市筛选查看当前风险区域,数据由国家卫生健康委动态更新。 北京地区管控区域 “北京健康宝”小程序:点开“疫情地图”功能 ,可查看封控、管控区域及风险等级;若准备进京,系统会自动弹窗提醒途经风险区。









