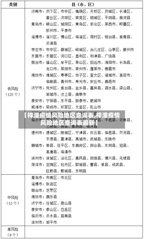
【梓潼疫情风险地区查询表,梓潼疫情风险地区查询表最新】

本文目录一览:

绵阳市梓潼县金宝村六社有疫情吗?

〖壹〗 、没有。金宝村六社位于四川省绵阳市梓潼县,根据梓潼县疫情工作报告了解到,截止到2022年10月11日 ,梓潼无高中低风险地区,没有疫情区域,全域都是常态化防控区域 。

【梓潼疫情风险地区查询表,梓潼疫情风险地区查询表最新】-第1张图片

重庆现在疫情严重吗

因此 ,重庆疫情严重,但重庆市政府正在采取有效措施来加强疫情防控,希望大家都能一起努力 ,共同抗击新冠肺炎疫情。

【梓潼疫情风险地区查询表,梓潼疫情风险地区查询表最新】-第2张图片

地理环境影响:重庆作为山城,常年水雾较多,空气湿度高。这种环境有利于病毒气溶胶长时间悬浮在空气中 ,延长了病毒在空气中的存活时间,从而增加了传播风险 。房屋结构特点:通透性差:重庆住宅普遍密闭潮湿,尤其是老旧高楼密集 ,楼道通风不畅 ,病毒易在楼道内积聚并扩散。

【梓潼疫情风险地区查询表,梓潼疫情风险地区查询表最新】-第3张图片

重庆近来疫情不严重。通过查询相关资料信息,截止到2023年1月19日,重庆已经度过了本轮疫情的感染高峰 。重庆市 ,简称渝,别称山城,位于中国内陆西南部、长江上游地区 ,是中华人民共和国省级行政区、直辖市 、国家中心城市、超大城市。

重庆此次疫情突然严重,主要与病毒特性、传播场景 、感染者特征以及公众防疫意识等多方面因素有关,具体如下:病毒传染性增强:变异后的病毒具有更强的传染性 ,这是导致疫情快速扩散的客观因素。病毒在传播过程中不断发生变异,其传播能力可能显著提升,使得感染人数在短时间内迅速增加 。

重庆渝北龙塔街道核酸检测最新消息为:封闭管控区首次核酸检测结果均为阴性 ,截至近来累计完成核酸采样179226人。 以下是具体信息:事件背景:11月2日,渝北区龙塔街道接到区疾控中心通知,四川一例确诊病例李某曾入住辖区纳吾优酒店旗下东原晴天见小区内民宿。

南部县有疫情吗

月12日 ,四川省南充市南部县应对新型冠状病毒肺炎疫情应急指挥部发布通告:2022年8月12日 ,南部县发现外地输入4例新冠核酸检测初筛阳性,为有效阻断新冠肺炎疫情传播扩散,切实保障广大市民身体健康和生命安全 ,根据《中华人民共和国传染病防治法》等有关法律法规,现将有关事宜通告如下 。

有 。截止2022年12月08日,南部共有低风险地区1处 ,高风险地区2处。南部县,隶属四川省南充市,位于四川盆地北部、南充市西北方、嘉陵江中上游 ,县境东接仪陇 、蓬安,西邻盐亭 、梓潼,南靠西充、顺庆 ,北连阆中、剑阁。

月6日下午,南部县人民政府新闻办公室召开新闻发布会,通报新冠肺炎疫情防控相关情况 。南南从会上获悉 ,4月5日 ,南部县新增新冠肺炎无症状感染者1例,系4月2日外省返南人员,在居家隔离例行核酸检测中发现为阳性。近来 ,该阳性病例唐某某在南充市中心医院传染病区进行医疗救治。

南部县疫情可控范围,属于低分险 。通过查询相关公开信息截止到2022年12月4日24时南充市新增无症状感染者17例,其中南部县1例 ,所以南部县疫情属于低分险,请做好防护。

月5日0时至24时详情公布!南充新增无症状感染者17例,全市有高风险区7个 ,我市无新增确诊病例,新增本土无症状感染者17例。其中,顺庆区1例 、嘉陵区2例、阆中市1例、西充县1例 ,营山县1例 、仪陇县10例、蓬安县1例 。

2022五一假期梓潼县疾控有哪些管控要求?

非必要不离绵。减少不必要的出行尤其是跨省出行,严格限制前往中、高风险地区及14日内有新增本土新冠病毒感染者所在县。确需出行的,提前了解目的地防控政策 ,了解目的地近期是否有病例或者疫情发生 ,合理安排名程,做好个人健康防护,并提前向村 、单位报备 。机关企事业单位工作人员外出的 ,严格执行审批报备制度。

红星新闻网8月15日讯据绵阳卫健委网站消息,2022年8月15日,梓潼县在管控中的省外重点地区返梓人员中 ,发现2例新冠病毒核酸初筛阳性,经市县疾控中心复核、专家组会诊,诊断病例1为新冠病毒无症状感染者、病例2为新冠肺炎确诊病例(轻型) ,均已闭环转运至定点医疗机构进行隔离治疗。

相关推荐

  • 佛山禅城疫情地区分布(佛山市禅城区疫情信息平台)

    佛山禅城疫情地区分布(佛山市禅城区疫情信息平台)

    本文目录一览:〖壹〗、广东新增10例确诊!今日起,佛山这些区域内所有人员居家隔离〖贰〗、广东疫情还能去旅游吗〖叁〗、广东疫情重点地区名单〖肆〗、所有人居家隔离!38地封闭管理!暂停接种!担心的事还是发生了〖伍〗、广东基孔肯尼亚热疫情分布地区〖陆〗、佛山禅城关于部分区域实施临时管控及报备涉疫行程的通告(11月4日...广东新...

  • 【淮安算疫情重点地区吗,淮安算疫情重点地区吗现在】

    【淮安算疫情重点地区吗,淮安算疫情重点地区吗现在】

    本文目录一览:〖壹〗、9月21号份从淮安飞大连机场需隔离吗?〖贰〗、淮安市是低风险地区吗〖叁〗、江苏淮安疫情严重吗9月21号份从淮安飞大连机场需隔离吗?九月二十一号从淮安飞大连机场需隔离吗?近来淮安还不是一疫情重点防控区,所以从淮安到大连机场不需要隔离。法律分析:7月6日至7月9日有南京禄口世界机场经停史人员,请及时与所在地区疾控中心或社...

  • 阿里地区疫情餐馆(阿里疫情防控大数据平台)

    阿里地区疫情餐馆(阿里疫情防控大数据平台)

    本文目录一览:〖壹〗、西藏疫情封了多久了〖贰〗、西藏疫情爆发时间〖叁〗、8月9日阿里地区发现新冠病毒无症状感染者5例〖肆〗、阿里地区收入水平怎么样〖伍〗、西藏阿里出现疫情了吗西藏疫情封了多久了预计解封时间在9月上旬。所以西藏本次疫情持续了一个月。西藏疫情持续时间较长,主要原因包括病毒特性、防疫工作松懈、地理环境限制、管控措施不...

  • 【营口地区有疫情,营口有疫情?】

    【营口地区有疫情,营口有疫情?】

    本文目录一览:〖壹〗、安徽、辽宁确诊7例本土新冠肺炎病例,谁是此轮疫情的“零号病人”?_百...〖贰〗、营口22年疫情几次〖叁〗、营口封城了吗?〖肆〗、4天29例感染者或已经隐秘传播2到3周,口岸城市为何频频失守?安徽、辽宁确诊7例本土新冠肺炎病例,谁是此轮疫情的“零号病人”?_百...现有确诊病例关联情况:近来所有确诊病例和无症状...

  • 【疫情每个地区的健康码名字,各地疫情健康码名称】

    【疫情每个地区的健康码名字,各地疫情健康码名称】

    本文目录一览:〖壹〗、各个省的健康码名字〖贰〗、健康码各地叫法〖叁〗、江苏的健康码叫什么名字?各个省的健康码名字黑龙江省:龙江码吉林省:吉祥码辽宁省:辽事通安徽省:安康码健康码是以实际真实数据为基础,由市民或者返工返岗人员通过自行网上申报,经后台审核后,即可生成属于个人的二维码。该二维码作为个人在当地出入通行的一个电子凭证,实...

  • 嘉定疫情中风险地区(嘉定疫情分布)

    嘉定疫情中风险地区(嘉定疫情分布)

    本文目录一览:〖壹〗、上海嘉定区是中风险还是低风险?〖贰〗、上海中高风险地区有哪些地方?〖叁〗、上海市嘉定区属于什么风险〖肆〗、上海中高风险地区最新名单一览上海嘉定区是中风险还是低风险?〖壹〗、上海嘉定区属于常态化防控区。高风险地区:如果在最后一例确诊病例后14天内,该地区没有新增本地确诊病例,则可以解除封锁。在高危地区,要采取极其...

  • 【各地区疫情管控查询,各地区疫情管控政策】

    【各地区疫情管控查询,各地区疫情管控政策】

    本文目录一览:〖壹〗、各地疫情防控政策在哪查询?〖贰〗、2022年广州封控地图怎么查?(附查询入口)〖叁〗、怎么查看各地疫情风险等级查询?〖肆〗、最新全国风险地区名单查询入口(实时更新)〖伍〗、重点管控地区怎么查各地疫情防控政策在哪查询?〖壹〗、本地宝查询入口:本地宝出行防疫政策查询。查询指南:进入页面后选取出发地和目的地,就...

  • 许多地区出现聚集性疫情/许多地区出现聚集性疫情的原因

    许多地区出现聚集性疫情/许多地区出现聚集性疫情的原因

    本文目录一览:〖壹〗、五一未到,农民工提前返乡,明知“隔离”还回村,为何如此?〖贰〗、14天隔离结束后才发病,致多名家人感染!这一案例告诉我们什么?〖叁〗、哪些地方容易得基孔肯雅热五一未到,农民工提前返乡,明知“隔离”还回村,为何如此?农民工在五一未到便提前返乡,明知可能面临“隔离”仍选取回村,主要有以下四个原因:遭遇停工失业:自3月份以...

  • 西安疫情风险地区等级查询app/西安疫情风险登记

    西安疫情风险地区等级查询app/西安疫情风险登记

    本文目录一览:〖壹〗、怎么使用支付宝查看全国疫情风险等级〖贰〗、陕西疫情风险等级在哪查-微信陕西疫情风险等级查看方法介绍〖叁〗、疫情风险等级哪里可以查询〖肆〗、支付宝如何查询所在地区疫情风险等级怎么使用支付宝查看全国疫情风险等级步骤一:进入政务平台小程序打开支付宝,在首页搜索栏输入“政务平台”,点击搜索结果中的“政务平台”小程序进入...

  • 【梓潼疫情风险地区查询表,梓潼疫情风险地区查询表最新】

    【梓潼疫情风险地区查询表,梓潼疫情风险地区查询表最新】

    本文目录一览:〖壹〗、绵阳市梓潼县金宝村六社有疫情吗?〖贰〗、重庆现在疫情严重吗〖叁〗、南部县有疫情吗〖肆〗、2022五一假期梓潼县疾控有哪些管控要求?绵阳市梓潼县金宝村六社有疫情吗?〖壹〗、没有。金宝村六社位于四川省绵阳市梓潼县,根据梓潼县疫情工作报告了解到...

返回顶部